PD快充诱骗电压芯片XSP25支持5V9V10V11V12V15V20V电压
PD快充电压诱骗芯片是一种专为快充而设计的芯片,它可以将电压从低电压升高到高电压,从而为设备提供更多的能量。这种芯片的最大优点就是它的高效性,它可以将能量转化率提高到90%以上,从而减少了能源的浪费。此外,这种芯片还具有体积小、重量轻、价格便宜等优点,因此在移动设备、消费电子、新能源等领域得到广泛应用。

在选择PD快充电压诱骗芯片和QC快充电压诱骗IC时,我们需要考虑它们的性能、可靠性、价格等多个因素。一般来说,在选择诱骗协议芯片时要尽量选择支持协议全一点的IC这样可以避免兼容性问题

经常有人咨询大功率产品出现充电器不充电问题,这是因为充电器功率不足带不动负载,导致充电器复位重启不充电,针对这一问题我们给的建议是选择支持串口读取充电器功率信息的PD快充诱骗协议芯片,可以根据读取到的充电器功率信息来调整负载,这样解决了充电器功率不足导致不充电问题。
这里推荐一款汇铭达的XSP25芯片,这款芯片支持的协议比较全,例如常见的PD协议、QC协议、FCP协议、FCP协议和SSCP协议等,兼容性还是比较好的,它支持通过串口读取充电器功率信息,符合我们大功率产品的需求,价格也很有优势,通过和市面上各种诱骗协议芯片对比,它不管是从价格还是性能上来看都是比较突出的。

它的串口设置也是比较简单,根据规格书上操作几个步骤就能完成


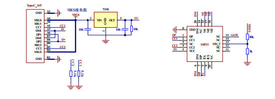
XSP25外部电路还算简单,由5颗电阻和两颗电容加一个LDO组成,LOD可以和主板共用,可以节约成本

XSP25在大功率产品上使用较多,比如加热水壶、卷发棒、小家电等,这些产品一般需要大功率来支持,使用普通的PD快充协议芯片容易出现充电器重启复位不充电的问题
浙公网安备 33010602011771号