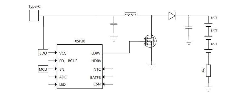
USB/type-c输入5V/9V升压充3节12.6V升压充电管理芯片
锂电池充电管理芯片是一种关键的电路元件,用于监测、控制和保护锂电池的充放电过程,确保其安全性和稳定性。随着移动设备、电动汽车、储能系统等领域的快速发展,锂电池充电管理芯片在现代电子产品中扮演着重要角色。本文将详细介绍锂电池充电管理芯片XSP30的功能和特点
快充输入,充电更快速
支持快充输入,输入电压范围4.5V-9.5V, 适用于2节串联锂电池升降压充电,3节串联锂电池升压充电,电流最大可达2A,满足小型设备快速充电需求

支持多种快充协议,增强与适配器的兼容性
支持PD/QC/FCP快充协议,能够兼容市面上绝大多数快充适配器,解决了与快充适配器之间的兼容性问题。

支持自适应适配器功能,充电灵活
XSP30支持自适应适配器功能,无论连接的适配器是5V2A/5V3A或是9V2A/9V3A芯片会根据输入电源大小,采用升压/升降压方式自动调整输出功率以适应不同功率的适配器,防止功率过大导致适配器复位不充电。

涓流、恒流、恒压三个充电过程,延长电池使用寿命
XSP30采用涓流、恒流、恒压三个充电过程,当检测到电池电压低于2.9V时,芯片自动采用涓流模式以极小的电流为锂电池进行预充,当电池电压超过涓流充电的阈值后,进入恒流充电阶段,这个阶段的电流通常在0.2C至1.0C之间,并且允许存在一定的波动。恒流充电的目的是使电池电压持续上升,直至达到4.2V左右时进入恒压充电阶段。在恒压阶段,电池电压维持在4.2V左右,通过调节电流来控制充电速度。恒压充电的作用是确保电池能够安全、高效地充满电,同时减少因过充而导致的安全隐患

内置多重保护电路,充电更安全
内置欠压保护、过压保护、过流保护和过温保护电路。当输入电压检测电路在检测到输入电压接近4.5V的欠压阈值时,就会自动调整降低充电电流,保证输入电压高于欠压阈值。检测到Boost/Buck电路异常时,可以硬件自动关闭输出,停止输出。检测到NTC温度超过70度后,就会强制体制充电。

智能功能加持,省心省电
芯片具备自动再充功能,当电池电压下降到阈值时再次开启充电,确保设备续航,双状态指示灯CHRG常亮(充电中)STDBY常亮(充满/待机)STDBY闪烁(充电异常),能够实时显示充电状态,便于用户及时掌握充电情况,

实测充电效率
电池容量 2000mAh,3 节串联锂电池,使用 PD 协议充电器输入获取 9V/3A(27W) 功率,充电池电流设置 2A,充电时间:1 小时充到 80%,1 小时 30 分钟充满 100%

应用场景
便携式设备:XSP30锂电池充电管理芯片广泛应用于便携式设备,如小风扇、直发梳、美容仪等。这些设备通常需要快速充电和高效管理,以确保在短时间内恢复电池电量。
智能家居:在智能家居领域,XSP30锂电池充电管理芯片用于智能门锁、智能照明等设备。这些设备需要持续稳定的电力支持,以确保正常运行。
可穿戴设备:可穿戴设备如空调服、健康监测设备等也广泛使用XSP30锂电池充电管理芯片。这些设备通常需要快速充电和智能管理功能,以延长使用时间并提供便捷的充电体验。
浙公网安备 33010602011771号