实验5:开源控制器实践——POX
实验5:开源控制器实践——POX
一、实验目的
能够理解 POX 控制器的工作原理;
通过验证POX的forwarding.hub和forwarding.l2_learning模块,初步掌握POX控制器的使用方法;
能够运用 POX控制器编写自定义网络应用程序,进一步熟悉POX控制器流表下发的方法。
二、实验环境
Ubuntu 20.04 Desktop amd64
三、实验要求
(一)基本要求
搭建下图所示SDN拓扑,协议使用Open Flow 1.0,控制器使用部署于本地的POX(默认监听6633端口)
使用命令sudo mn --topo=single,3 --mac --controller=remote,ip=127.0.0.1,port=6633 --switch ovsk,protocols=OpenFlow10搭建上述拓扑
开启pox,运行hub模块:./pox.py log.level --DEBUG forwarding.hub

使用命令mininet> xterm h2 h3开启主机终端
在h2主机终端中输入tcpdump -nn -i h2-eth0
在h3主机终端中输入tcpdump -nn -i h3-eth0
h1 ping h2


h1 ping h3


阅读Hub模块代码,使用 tcpdump 验证Hub模块;
开启pox,运行L2_learning模块:./pox.py log.level --DEBUG forwarding.l2_learning




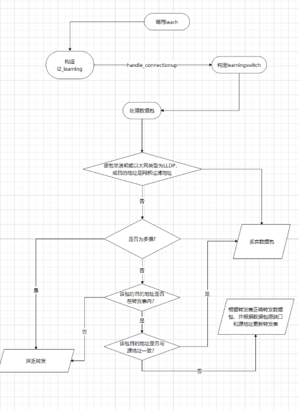
阅读L2_learning模块代码,画出程序流程图,使用 tcpdump 验证Switch模块。
(二)进阶要求
重新搭建(一)的拓扑,此时交换机内无流表规则,拓扑内主机互不相通;编写Python程序自定义一个POX模块SendFlowInSingle3,并且将拓扑连接至SendFlowInSingle3(默认端口6633),实现向s1发送流表规则使得所有主机两两互通。
基于进阶1的代码,完成ODL实验的硬超时功能。
(三)实验报告
请用Markdown排版;
所有实验相关代码文件(如有)保存在目录/home/用户名/学号/lab5/中;
基础要求只需要提交h1 ping h2、h2和h3的tcpdump抓包结果截图,外加L2_learning模块代码流程图,其余文字请勿赘述;
进阶要求为选做,有完成的同学请提交相关代码和运行结果,以及ovs-ofctl交换机流表项截图,代码保存目录同要求2,形式不限,有完成比未完成的上机分数更高。
个人总结,包括但不限于实验难度、实验过程遇到的困难及解决办法,个人感想,不少于200字。
本次实验的目的是能通过验证POX的forwarding.hub和forwarding.l2_learning模块,初步掌握POX控制器的使用方法;能够运用 POX控制器编写自定义网络应用程序,进一步熟悉POX控制器流表下发的方法。根据ppt,应该是mininet里会自带的,但是不知什么原因没有,所以参考了百度的pox安装教程最终自己从新安装了pox,总体难度还可以.

浙公网安备 33010602011771号