Spring JDBC 与 JPA:Java 持久化技术详解
📌 摘要
在 Java 后端开发中,数据持久化是构建企业级应用的核心环节。Spring 提供了两种主流的持久化方式:
- Spring JDBC:轻量级的数据库操作封装,适合对性能要求高、结构清晰的 SQL 场景。
- JPA(Java Persistence API):基于 ORM(对象关系映射)的高级抽象接口,常结合 Hibernate 使用,适用于复杂业务模型和快速开发。
本文将从基本概念、使用方式、核心组件、代码示例等方面全面讲解 Spring JDBC 与 JPA 的区别与实战应用,帮助你根据项目需求选择最合适的持久化方案。
🎯 一、引言:为什么需要持久化框架?
现代 Web 应用离不开数据库的支持。但在原生 JDBC 编程中,我们面临诸多问题:
- 频繁连接管理
- 手动处理异常
- 结果集解析繁琐
- SQL 与业务逻辑耦合度高
为了解决这些问题,Spring 提供了两种不同的持久化解决方案:
| 方式 | 特点 | 适用场景 |
|---|---|---|
| Spring JDBC | 简洁、灵活、接近 SQL,无 ORM 映射 | 对 SQL 控制强、性能敏感 |
| JPA + Hibernate | 基于 ORM,自动映射实体类与表,支持延迟加载、缓存等高级功能 | 快速开发、模型复杂、强调对象建模 |
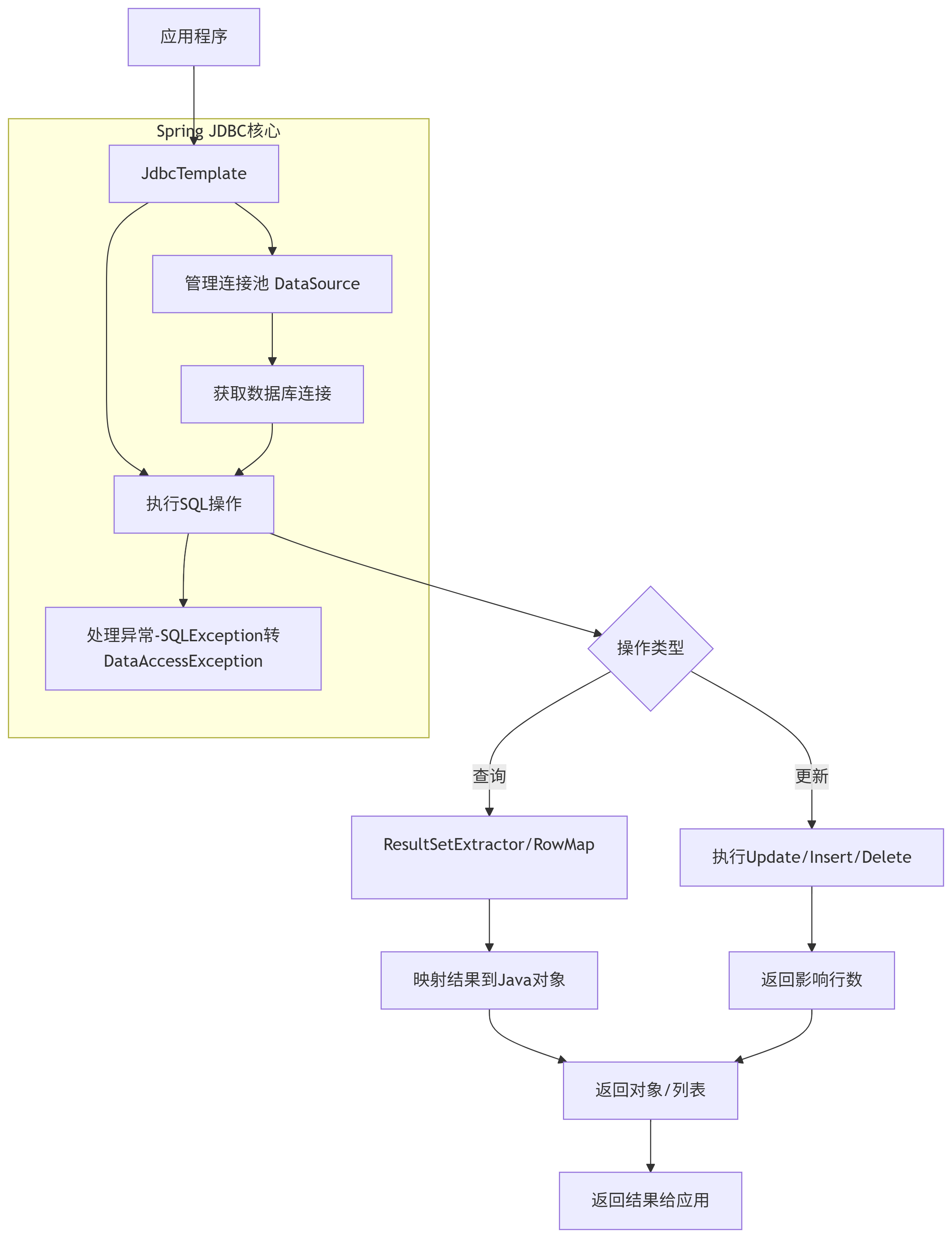
🧱 二、Spring JDBC 核心模块与组件
✅ 主要类与接口:
| 类/接口 | 描述 |
|---|---|
JdbcTemplate |
核心类,封装了 JDBC 操作,简化增删改查 |
RowMapper<T> |
将结果集映射为 Java 对象 |
DataSource |
数据源接口,用于获取数据库连接 |
NamedParameterJdbcTemplate |
支持命名参数(如 :name),增强可读性 |
🧩 工作流程图解:

🛠️ 三、Spring JDBC 实战案例
示例:用户信息查询
1. 添加依赖(Maven):
<dependency>
<groupId>org.springframework.boot</groupId>
<artifactId>spring-boot-starter-jdbc</artifactId>
</dependency>
<dependency>
<groupId>mysql</groupId>
<artifactId>mysql-connector-java</artifactId>
</dependency>
2. 定义实体类:
public class User {
private Long id;
private String name;
private String email;
// Getter / Setter
}
3. 定义 DAO:
@Repository
public class UserDao {
@Autowired
private JdbcTemplate jdbcTemplate;
public List<User> findAll() {
return jdbcTemplate.query("SELECT * FROM users",
(rs, rowNum) -> new User(
rs.getLong("id"),
rs.getString("name"),
rs.getString("email")
));
}
public void insert(User user) {
jdbcTemplate.update("INSERT INTO users(name, email) VALUES (?, ?)",
user.getName(), user.getEmail());
}
}
4. 测试方法:
@SpringBootTest
public class UserDaoTest {
@Autowired
private UserDao userDao;
@Test
void testFindAll() {
List<User> users = userDao.findAll();
assertNotNull(users);
assertFalse(users.isEmpty());
}
}
🧱 四、JPA 核心原理与组件介绍
✅ 主要注解与接口:
| 注解/接口 | 描述 |
|---|---|
@Entity |
标记一个类为实体类,对应一张数据库表 |
@Table(name = "users") |
指定对应的表名 |
@Id |
标识主键字段 |
@GeneratedValue |
自动生成主键策略 |
@Column(name = "username") |
映射到数据库列 |
JpaRepository<T, ID> |
提供常见的 CRUD 方法 |
EntityManager |
用于执行更复杂的 JPQL 查询或原生 SQL |
🧩 JPA 架构:
+------------------+
| Controller |
+------------------+
↓
+------------------+
| Service |
+------------------+
↓
+------------------+ +-------------------+
| Repository |<----->| JpaRepository |
+------------------+ +-------------------+
↓
+------------------+ +-------------------+
| Entity |<----->| EntityManager |
+------------------+ +-------------------+
- 图解

🛠️ 五、JPA 实战案例
示例:用户注册系统
1. 添加依赖(Spring Boot):
<dependency>
<groupId>org.springframework.boot</groupId>
<artifactId>spring-boot-starter-data-jpa</artifactId>
</dependency>
<dependency>
<groupId>mysql</groupId>
<artifactId>mysql-connector-java</artifactId>
</dependency>
2. 定义实体类:
@Entity
@Table(name = "users")
public class User {
@Id
@GeneratedValue(strategy = GenerationType.IDENTITY)
private Long id;
@Column(nullable = false, unique = true)
private String username;
@Column(nullable = false)
private String password;
// Getter / Setter
}
3. 定义 Repository:
public interface UserRepository extends JpaRepository<User, Long> {
Optional<User> findByUsername(String username);
}
4. 定义 Service:
@Service
public class UserService {
@Autowired
private UserRepository userRepository;
public User registerUser(User user) {
if (userRepository.findByUsername(user.getUsername()).isPresent()) {
throw new RuntimeException("用户名已存在");
}
return userRepository.save(user);
}
}
5. 定义 Controller:
@RestController
@RequestMapping("/users")
public class UserController {
@Autowired
private UserService userService;
@PostMapping
public ResponseEntity<User> createUser(@RequestBody User user) {
User savedUser = userService.registerUser(user);
return ResponseEntity.ok(savedUser);
}
}
🔍 六、Spring JDBC 与 JPA 的对比分析
| 特性 | Spring JDBC | JPA |
|---|---|---|
| 抽象级别 | 接近 SQL | 高层 ORM |
| 性能 | 更高效,控制粒度细 | 有缓存、代理等开销 |
| 开发效率 | 低,需手动写 SQL 和映射 | 高,自动生成 SQL |
| 可维护性 | 一般,SQL 分散 | 高,面向对象设计 |
| 适用场景 | 对性能敏感、SQL 复杂 | 快速开发、模型复杂 |
| 是否支持延迟加载 | ❌ | ✅ |
| 是否支持缓存 | ❌ | ✅(二级缓存) |
| 是否支持事务管理 | ✅ | ✅ |
| 学习成本 | 较低 | 较高 |
⚙️ 七、如何选择 Spring JDBC 还是 JPA?
| 选择依据 | 推荐使用 |
|---|---|
| 项目规模较小,业务简单 | Spring JDBC |
| 需要极致性能优化 | Spring JDBC |
| 模型复杂,需要继承、多态等特性 | JPA |
| 需要懒加载、缓存、关联映射等高级功能 | JPA |
| 团队熟悉 SQL,但不熟悉 ORM | Spring JDBC |
| 需要快速原型开发 | JPA |
| 需要与 Hibernate 集成 | JPA |
🧪 八、混合使用 Spring JDBC 与 JPA 的最佳实践
在某些项目中,我们可以同时使用 Spring JDBC 与 JPA,发挥各自优势:
- JPA 负责业务模型的持久化;
- Spring JDBC 负责报表、统计等高性能查询任务。
示例:在 JPA 项目中调用 JDBC 查询:
@Component
public class ReportService {
@Autowired
private JdbcTemplate jdbcTemplate;
public int countUsers() {
return jdbcTemplate.queryForObject("SELECT COUNT(*) FROM users", Integer.class);
}
}
💬 九、常见面试题解析
Q1: Spring JDBC 和 JPA 的区别是什么?
答:Spring JDBC 是轻量级的 SQL 操作封装,而 JPA 是基于 ORM 的高级抽象接口,适合模型复杂的应用。
Q2: JPA 中的 EntityManager 是做什么的?
答:负责实体的生命周期管理,包括持久化、查询、更新、删除等操作。
Q3: JPA 如何实现延迟加载?
答:通过代理模式动态创建子类,在访问关联属性时才触发实际查询。
Q4: Spring Data JPA 是什么?和 JPA 有什么关系?
答:Spring Data JPA 是 Spring Data 的一部分,是对 JPA 的进一步封装,提供通用的 Repository 接口。
Q5: 在 JPA 中,如何自定义 SQL 查询?
答:可以使用 @Query 注解自定义 JPQL 或原生 SQL 查询。
💡 十、总结
无论是使用 Spring JDBC 还是 JPA,它们都为我们提供了强大而灵活的数据访问能力。
通过本文的学习,你应该已经掌握了:
- Spring JDBC 的核心组件与使用方式
- JPA 的基本概念、注解与 Repository 使用
- 如何根据项目需求选择合适的持久化方案
- Spring JDBC 与 JPA 的优缺点对比
- 实战项目中的整合与调用
- 常见面试考点解析
- 如果你在学习过程中遇到任何疑问,欢迎在评论区留言交流!
- 👍 如果你觉得这篇文章对你有帮助,别忘了点赞、收藏、转发哦!

浙公网安备 33010602011771号