用例图2.0

 

                                                                                   图1 二手交易平台总体用例图

 

 

 

                                                                                图2 管理员用例图 

 

 

                                                                        图3 商家用例图 

 

 

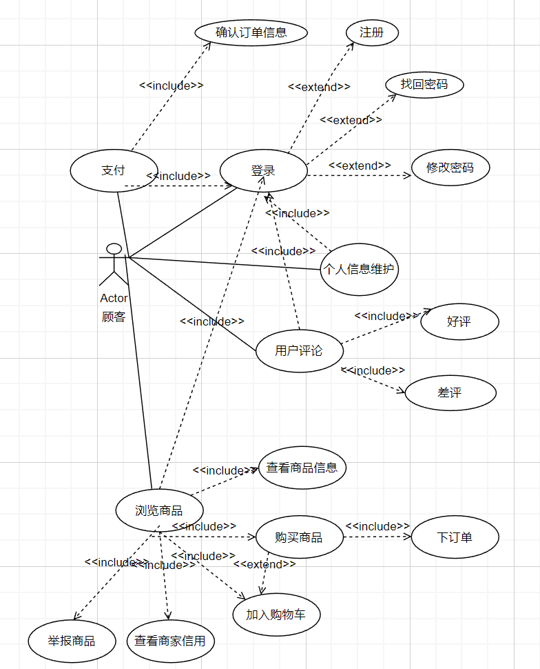
                                                                                               图4 顾客用例图 

posted @ 2022-10-31 17:29  软件工程小组项目  阅读(39)  评论(0)    收藏  举报