高级系统架构师学习(十)项目管理、数学与经济管理、知识产权与标准化
一、项目管理
立项管理一盈亏平衡管理
销售额 = 固定成本 + 可变成本 + 税费 + 利润 【正常情况下】
销售额 = 固定成本 + 可变成本 + 税费 【盈亏平衡时】
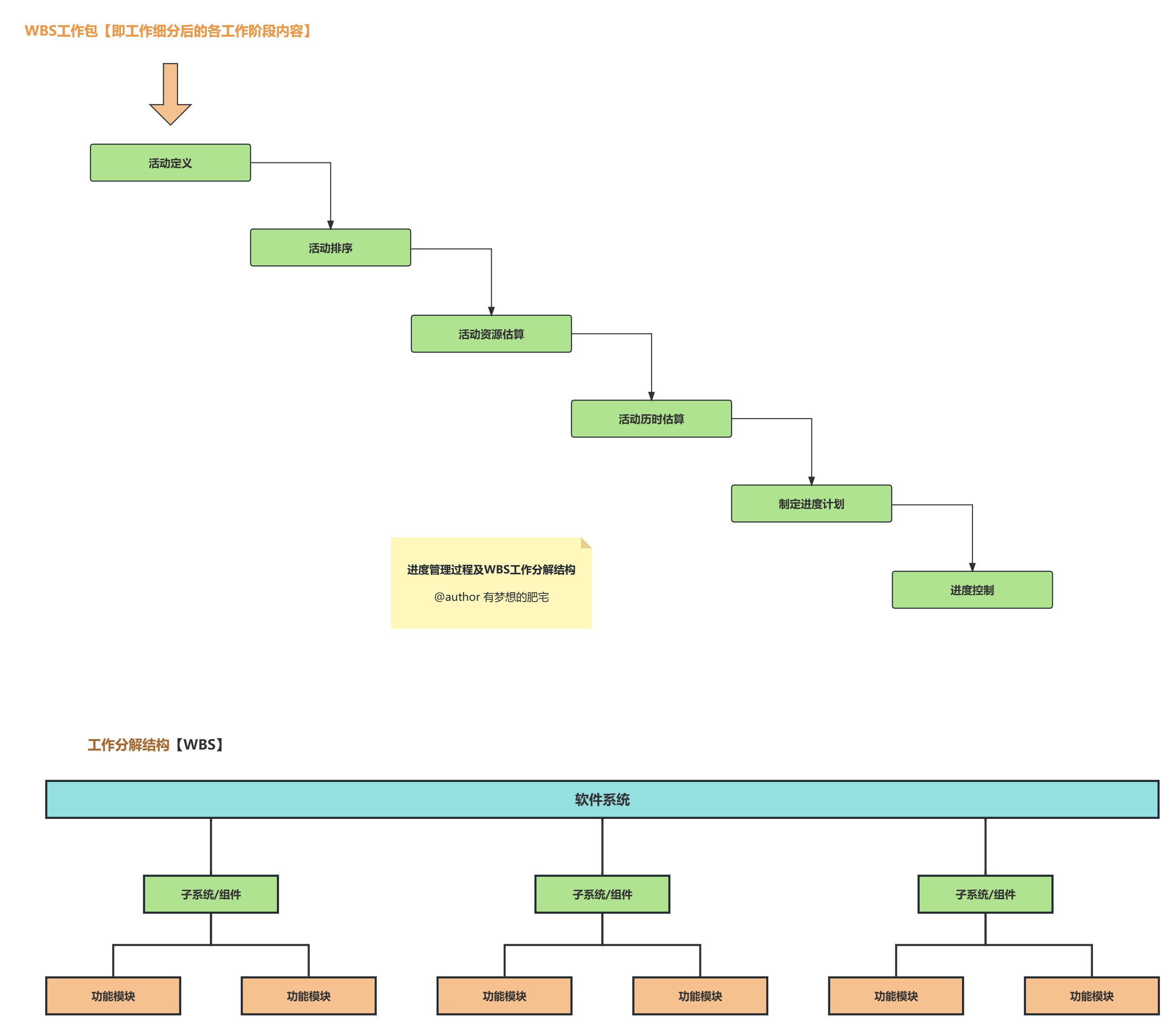
进度管理【重点!!!!!】
定义:为了确保项目按期完成所需要的管理过程。
过程

工作分解结构【WBS】
WBS分解的基本要求:
- WBS的工作包是可控和可管理的,不能过于复杂。
- 任务分解不能过细,一般原则 WBS的树形结构不超过6层。
- 每个工作包要有一个交付成果。
- 每个任务必须有明确定义的完成标准。
- WBS必须有利于责任分配。
历时估算法
- 专家判断法
- 三点估算法【(乐观时间 + 4*最可能时间 + 悲观时间) / 6】
- 功能点估算法
- 自上而下的估算
- 自下而上的估算
进度网络图-关键路径法(PERT)
定义:在制订进度计划时使用的一种进度网络分析技术。
使用方式:关键路线法沿着项目进度网络路线进行正向与反向分析,从而计算出所有计划活动理论上的最早开始与完成日期、最迟开始与完成日期,不用考虑任何资源限制。
总时差(松弛时间):在不延误总工期的前提下,该活动的机动时间。【活动的总时差等于该活动最迟完成时间与最早完成时间之差,或该活动最迟开始时间与最早开始时间之差。】
自由时差:在不影响紧后活动的最早开始时间前提下,该活动的机动时间。【自由时差等于所有紧后活动最早开始时间减本活动最早完成时间所得之差的最小值。】
PS:当活动的总时差为零时,其自由时差必然为零,可不必进行专门计算。

甘特图(Gantt)
优点:甘直观、简单、容易制作,便于理解,能很清晰地标识出直到每一项任务的起始与结束时间。
缺点:不能系统地表达一个项目所包含的各项工作之间的复杂关系,难以进行定量的计算和分析,以及计划的优化等。
使用场景:比较简单的小型项目。可用于WBS的任何层次进度控制、资源优化、编制资源/费用计划。

软件质量管理
影响软件质量的3组因素
- 产品修改
- 可理解性(我能理解它吗?)
- 可维修性(我能修复它吗?)
- 灵活性(我能改变它吗?)
- 可测试性(我能测试它吗?)
- 产品转移
- 可移植性(我能在另一台机器上使用它吗?)
- 可再用性(我能再用它的某些部分吗?)
- 互运行性(我能把它和另一个系统结合吗?)
- 产品运行
- 正确性(它按我的需要工作吗?)
- 健壮性(对意外环境它能适当地响应吗?)
- 效率(完成预定功能时它需要的计算机资源多吗?)
- 完整性(它是安全的吗?)
- 可用性(我能使用它吗?)
- 风险(能按预定计划完成它吗?)
软件质量控制和质量保证
质量保证:每隔一定时间通过系统的质量审计和过程分析来保证项目的质量
质量控制:实时监控项目的具体结果,以判断它们是否符合相关质量标准,制定有效方案,以消除产生质量问题的原因。
质量保证的主要目标
- 事前预防工作
- 尽量在刚刚引入缺陷时即将其捕获,而不是让缺陷扩散到下一个阶段
- 作用于过程而不是最终产品
- 贯穿于所有的活动之中,而不是只集中于一点
软件能力成熟度模型集成(CMMI)

二、数学与经济管理
运筹方法
线性规划
可行解域是由一组线性约束条件形成的。【即由一些线性解面围割形成的区域,不一定是封闭的多边形或多面体】
如果存在两个最优解,则连接这两点的线段内所有的点都是最优解
增加一个约束条件时,要么缩小可行解域,要么可行解域不变【新增约束后的可行解域只可能 <= 原可行解域】
动态规划
关键路径法
数学建模
概念:一种数学的思考方法,是运用数学的语言和方法,通过抽象和简化,建立能近似刻画并解决实际问题的模型的一种强有力的数学手段。
建模过程:
- (1)模型准备:了解问题的实际背景,明确其实际意义,掌握对象的各种信息。用数学语言来描述问题。
- (2)模型假设:根据实际对象的特征和建模的目的,对问题进行必要的简化,并用精确的语言提出一些恰当的假设。
- (3)模型建立:在假设的基础上,利用适当的数学工具来刻画各变量之间的数学关系,建立相应的数学结构。
- (4)模型求解:利用获取的数据资料,对模型的所有参数做出计算(估计)。
- (5)模型分析:对所得的结果进行数学上的分析。
- (6)模型检验:将模型分析结果与实际情形进行比较,以此来验证模型的准确性合理性和适用性。
- 模型与实际较吻合:对计算结果给出其实际含义,并进行解释。
- 模型与实际吻合较差:则应该修改假设,再次重复建模过程。
- (7)模型应用:应用方式因问题的性质和建模的目的而异。
数学建模方法和思路:
- (1)直接分析法:认识原理,直接构造出模型
- (2)类比法:根据类似问题模型构造新模型
- (3)数据分析法:大量数据统计分析之后建模
- (4)构想法:对将来可能发生的情况给出设想从而建模
模型分析:
- (1)模型的合理性分析:最佳、适中、满意等。
- 利用实际案例数据对模型进行检验。
- 请专家来分析模型是否合理。
- 利用计算机来模拟实际问题,再在计算机上检验该数学模型。
- (2)模型的误差分析:模型误差、观测误差、截断误差、舍入误差、过失误差、绝对误差、相对误差等。
- (3)参数的灵敏性分析:变量数据是否敏感,在最优方案不变的条件下这些变量允许变化的范围。
三、知识产权与标准化
知识产权
保护对象和范围

保护期限

知识产权人确定

侵权判断
适用情景
- 1、中国公民、法人或者其他组织的作品,不论是否发表,都享有著作权
- 2、开发软件所用的思想、处理过程、操作方法或者数学概念不受保护
- 3、著作权法不适用于下列情形:
- 法律、法规,国家机关的决议、决定、命令和其他具有立法、行政、司法性质的文件,及其官方正式译文
- 时事新闻
- 历法、通用数表、通用表格和公式
常见侵权与合理引用区分

标准化
标准的分类
- (1)国际标准:ISO、IEC等国际标准化组织
- (2)国家标准:GB-中国、ANSI-美国、BS-英国、JIS-日本
- (3)区域标准:又称为地区标准,如PASC一太平洋地区标准会议、CEN-欧洲标准委员会、ASAC-亚洲标准咨询委员会、ARSO-非洲地区标准化组织
- (4)行业标准:GJB一中国军用标准、MIT-S-美国军用标准、IEEE-美国电气电子工程师协会
- (5)地方标准:国家的地方一级行政机构制订的标准
- (6)企业标准
- (7)项目规范

浙公网安备 33010602011771号