《Spring源码深度解析》学习笔记 -容器的基本实现
前言
学习资料主要是《Spring源码深度解析》一书,算是读书笔记吧!!
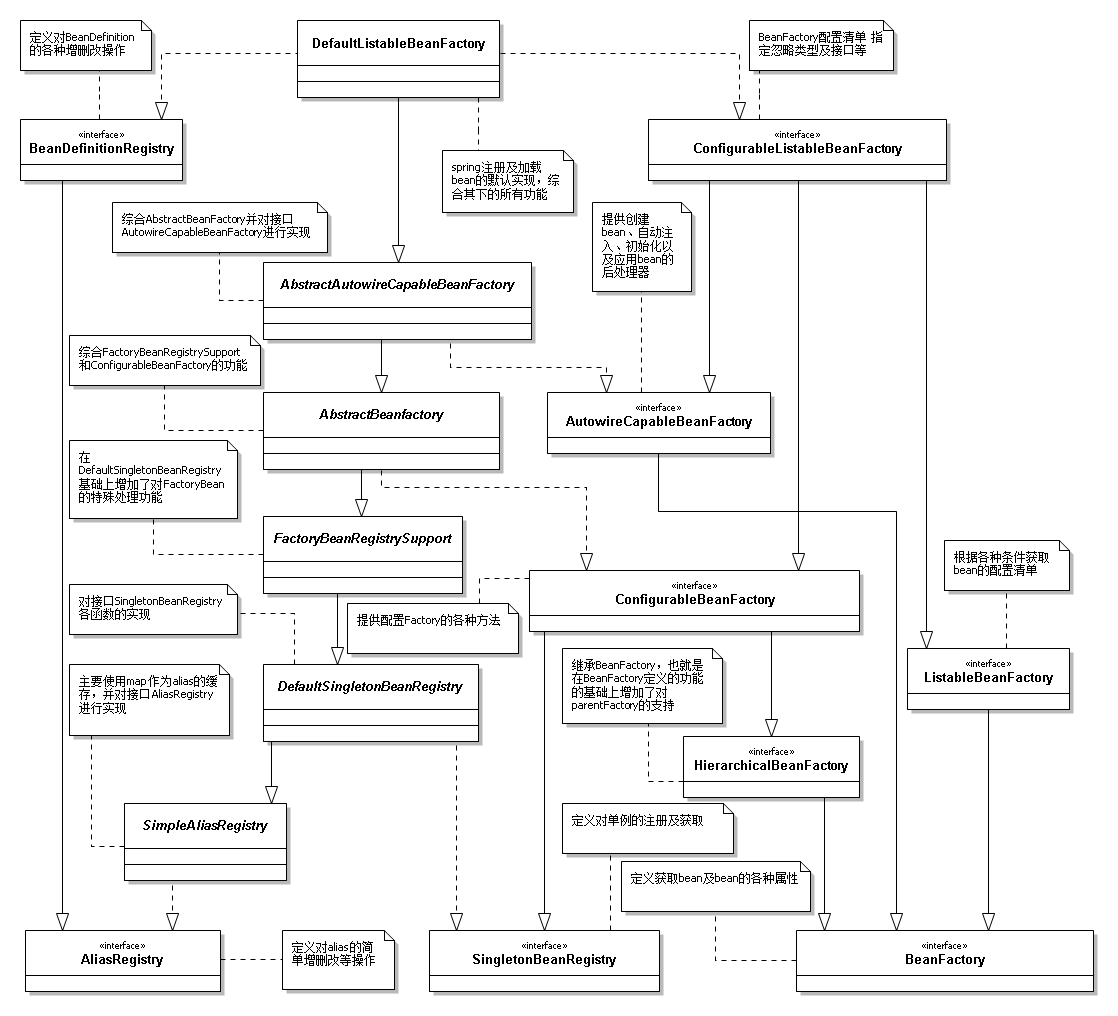
spring最核心的两个类:
1.DefaultListableBeanFactory

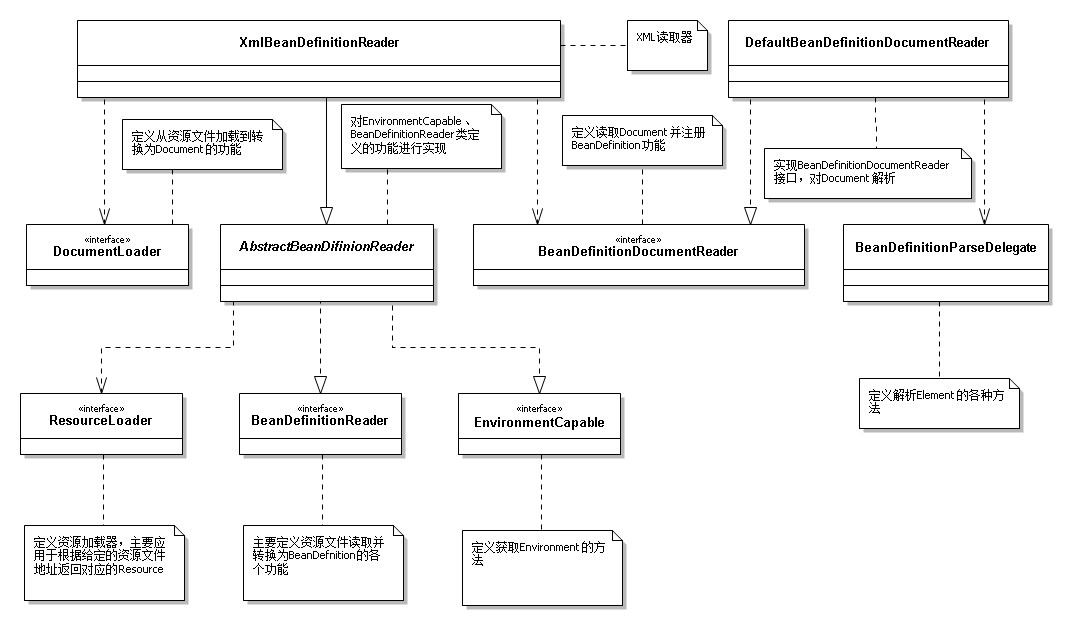
2.XmlBeanDefinitionReader

重画了类图并添加了注释,参照类图,一步一步去看源码,大致了解了过程,要具体的说出来还做不到,这东西看一遍是不行的,不过看一遍估计就再也不想看了,哈哈!不过想想做了快五年码农,才开始深度学习!!!惭愧啊!
相关记录如下:
@Deprecated 可以标注在方法、类之上,表示其已作废,不建议使用,但是可以使用的
XmlBeanFactory:从Spring 3.1开始就被弃用,为啥废弃,也没找到具体原因,只是说过时了!!!

@NonNull 可以标注在方法、字段、参数之上,表示对应的值不可以为空,对程序运行没影响
@Nullable 注解可以标注在方法、字段、参数之上,表示对应的值可以为空,对程序运行没影响

浙公网安备 33010602011771号