网络协议
计算机网络补充
1. 什么是连接?什么情况下算建立了连接?
通过三次握手, 建立连接. 并且源和目的分配了相应资源(缓存等).
2. 什么是心跳?
建立了连接, 很长时间未发送数据包, 连接本身仍是有效的
但存在不可抗力(网线断了), 系统回收资源(超时机制)等因素, 一旦很长时间后试图通信, 连接很可能是不通的
分布式微服务即存在此问题, 为了确保连接一直有效, 隔一段时间就发送确认消息, 用来验证连通状态, 称为心跳
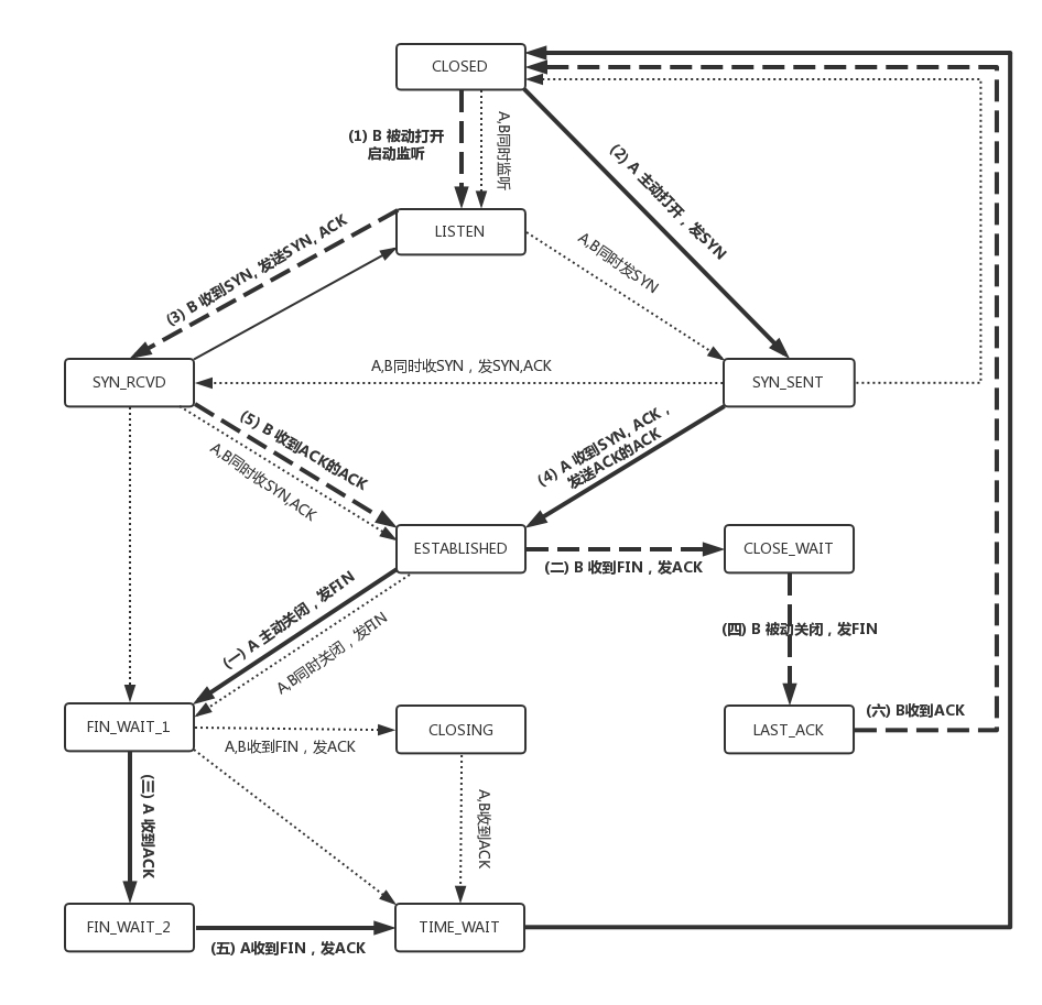
3. 为什么3次握手?不是2或4次?基于3次握手的攻击?
TCP 建立连接时,通过三次握手
- 能防止历史连接的建立
- 能减少双方不必要的资源开销
- 能帮助双方同步初始化序列号
不使用「两次握手」和「四次握手」的原因:
「两次握手」:无法防止历史连接的建立,会造成双方资源的浪费,也无法可靠的同步双方序列号;
「四次握手」:理论上客户端第三次ACK也可能丢包,也需要第四五六七次握手继续保证,但因为3次后就能发送真正的数据,则数据包就能充当第四次握手
- 例如 A 发给 B 的应答丢了,当 A 后续发送的数据到达的时候,B 可以认为这个连接已经建立,或者 B 压根就挂了,A 发送的数据,会报错,说 B 不可达,A 就知道 B 出事情了。
序列号seq能够保证数据包不重复、不丢弃和按序传输, 只增不减。
使用大量客户端向服务端发送SYN请求,但不回复服务端的ACK,致使服务端一直等待客户端的第3次握手,资源耗尽

4. 有进程号PID为什么还需要端口号?端口号最大值?
通过ip->mac找到对应主机, 但主机可能运行了很多相同的程序, 每个相同的程序都有不同PID, 或主机重启 导致PID变化
所以固定程序的端口号, 仍能以socket区分不同的连接端点,, 直到最大值65535
比如10w人连接服务器上的redis,所有redis共享一个固定端口,服务器端socket固定;但客户端ip不相同,因此socket不同,能区分不同的客户
5. Socket
一端ip+port 与 另一端ip+port四元组
每一个连接的四元组一定不同
6. 为什么要4次分手? || 3次行吗?第2次和第3次合并行吗? || 不要第4次行吗?等2MSL原因?
从4,5考虑, 端口号存在上界, 不释放端口资源会耗尽, 导致连接无法再建立
- 不使用「三次分手」{第2次和第3次合并不行}的原因:
client提出fin请求, server确认收到, 还需要关闭自己的资源, server确认资源已关闭后, 像client一样提出fin
- 必须要第4次, 等2MSL原因:
(1) 当客户端发出最后的ACK确认报文时,并不能确定服务器端能够收到该段报文。最差情况下,第四次握手的ACK在即将到达服务端时丢包了(1MSL),B会超时重传第三次握手FIN(1MSL)
- 所以客户端在发送完ACK确认报文之后,会设置一个时长为2MSL的计时器。
MSL指的是Maximum Segment Lifetime:一段TCP报文在传输过程中的最大生命周期。2MSL即是服务器端发出为FIN报文和客户端发出的ACK确认报文所能保持有效的最大时长。服务器端在1MSL内没有收到客户端发出的ACK确认报文,就会再次向客户端发出FIN报文
server提出fin以后, 这个fin可能丢失, 如果丢失, client无法确认server是否已经关闭资源, 那么server需要重新发送fin
(2) 另一个问题是,假如客户端不等2MSL,发完第四次直接关闭连接,那么端口就空出来了。但服务端并不知道,有可能之前发给客户端该端口的包阻塞恢复了。如果恰好另一个连接占用了这个端口,那么会出现混乱。等2MSL可以额外保证阻塞包都TTL了
- 第四次ACK发生了丢失,客户端等2MSL,服务端重传FIN。假如这个重传的FIN也丢了怎么办?
客户端已关闭或建立新连接,会直接返回RST
7. 解释从一个局域网某节点A访问另一局域网某节点B的过程
节点A通过DNS解析到节点B的ip地址, 形成包[[ipA:ipB] + 路由器网卡A的mac地址], 传输过程中, [ipA:ipB]作为源和目的节点的标识, 保持不变.
mac地址一直被替换为下一跳的节点, 如果链路表中没有对应ip:mac地址映射, 则广播找下一跳并进行添加,否则直接定点
8. 单臂路由
同一交换机下接不同网段的节点,节点间属于不同局域网,无法直接通信,需要路由器充当网关
可以使用一个路由器接在交换机上,充当任意一个节点到另一个节点的网关,需要在路由器内创建虚拟网卡
9. 为什么OSI TCP/IP协议要分层?
高内聚,低耦合。每层只内聚干自己的专业,留下规范的接口给别层调用,接口的实现可用任意具体协议。
10. 有了ip为什么还要mac?
- 私有ip地址可变,mac全球唯一
- 公有ip地址唯一,但根据网络协议栈,必须要装mac头,ip包才能发出去,即只要是在网络上跑的包,都是完整的。可以有下层没上层,绝对不可能有上层没下层。
- 职责分离:ip负责大区定位,mac负责小区寻址
11. 有了mac为什么还要ip?
- 职责分离:ip负责大区寻址,mac负责小区寻址
- 假如不要ip,丧失大区定位能力,每个网关的mac表需记录所有其他节点的mac,会过于庞大
12. linux查看ip地址?
ifconfig, ip addr
13. http请求在传输时会拆包装包吗?
不会,类似数据库逻辑删除思想,实际上使用游标定位,游标扫过的部分表示已经拆过的XX头
14. ip头结构里的优先级字段有什么用?
- 当很多ip包共用一个网口时,需要排队,其中有些排队规则qdisc需要用到优先级,比如pfifo_fast将不同优先级分成三段,段内再使用fifo
- 业务场景:会员/超级用户
15. 假如本地ip位于192.168.1.x范围,本地某台机器将ip设置为16.158.23.6,那么当该机器ping本地其他机器时会发生什么?
- 通信定位需要ip + mac
- 当目标ip和源ip位于同一网段,则认为是内网通信,通过ARP协议/广播返回目标mac;如果不同,则认为要访问外网,直接将包加上网关的mac送到网关,再从网关广播回本地目标地址[多一跳,南辕北辙]
16. DHCP哪一层?原理(4次握手)?
-
应用层,基于UDP封装的BOOTP协议
-
网络协议栈是自洽的!!所有协议的实现方式也是遵守网络协议发包
![image]()
-
类似线程壳复用的线程池,DHCP Server维护一个ip地址池,当有新机器(只有MAC无IP)访问到Server时,就为其分配一个ip
![image]()
-
由于新机器在租赁ip期间IP地址还未确定,因此其与Server通过广播通信,对于其他已经有ip的机器,会忽略这些信息
-
假如同时有多台Server为其分配,则接受最先到达的
![image]()
-
最终,Server广播授权信息给新机器,使其生效,并通知网关更新ARP路由表,将新机器的ip+mac加入
![image]()
17. PXE协议
基于UDP
当面对数百台新机器需要配ip和装OS时,DHCP可以附加配置中心的地址,让新机器访问配置中心拉取OS安装文件,自动安装OS

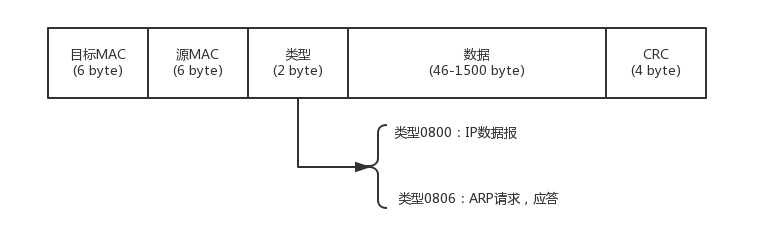
18. MAC包格式

- 如果类型是0800,则数据是TCP/UDP包装的HTTP/DHCP等协议内容
- 如果类型是0806,表明目标机器的mac未知,正在使用ARP协议通过广播的方式获取目标机器mac
![image]()

19. 集线器 vs 交换机
- 集线器是一层设备,所以没有链路功能,只能通过广播的方式将所有请求轮询找目标
- 交换机是二层设备,具有链路功能,会在本地保留转发表,转发表刚开始空白,一旦通过ARP协议广播建立连接就将源和目的MAC缓存,以后就直接走缓存
-
交换机的环路问题:在ARP广播时,两台交换机之间可能无限广播,最终占满带宽
![image]()
-
STP 协议:用最小生成树组织交换机,一定不会有环
-
当接入最小生成树的机器过多,新加入机器的初始ARP广播也会成为瓶颈,这需要隔离子网
-
VLAN逻辑隔离:在MAC头添加tag字段,表示所属的虚拟子网赛道,只有同赛道内部允许广播
![image]()
-

20. ICMP
ICMP协议工作在网络层,作为轻量级包,探测网络的拥堵情况

-
查询报文,主动发出请求,查看丢包率和延时RTT,如ping
![image]()
-
差错报文,被动接收网络故障。当到达TTL最大hop数,这个包就会在自毁前发送ICMP
-
用二分法ping出故障节点,tcpdump -i eth0 icmp
-
traceroute嗅探:设置TTL做网络拓扑结构BFS,设置不分片检测链路最小MTU。原理都是发送特殊的ICMP报文
21. MAC报文和IPv4报文

- 原则:越靠近协议栈底层,传输时拆装可能性越大,对应头部应越简洁
- MAC头只需
- 6字节源MAC
- 6字节目的MAC
- 2字节协议类型(描述MAC包封装的上层数据功能,如普通IP请求/ARP请求)
- MTU长度的上层数据
- IPv4头需要
- 4位版本(4/6)
- 4位首部长度
- 8位服务类型(3波段,普通用户/超级用户/黄金用户,排队时分优先级)
- 总长度
- 标识
- 标志
- 片位移
- TTL生存时间
- 协议类型(描述IP报文封装的上层数据功能,如TCP/UDP)
- 校验和
- 源IP
- 目的IP
- pad
- 上层数据
22. 静态路由 vs 动态路由
-
静态路由提前在每个网关人工配置好路由表,收到报文后先对网关mac与报文的目的mac是否相符,然后根据目的ip查路由表的网段,决定下一跳ip和出口网卡,最后通过ARP协议获得下一跳的mac,并更新为报文的目的mac
- 转发网关要求路径上所有节点都有公网ip,整个过程报头的ip不变,源目的mac改变
- 通过ip route add命令配置路由表
- NAT网关允许路径上具有私网ip,这样就有可能出现报头中源目的IP相同,因此引入NAT端口映射,使用 公网ip + 映射端口 作为私网内部身份,整个过程报头的ip,mac,port都改变
-
动态路由根据路由协议算法动态生成路由表,总是找节点间的最短距离
- BGP协议 基于TCP基于bellman-ford, 从所有邻居反馈里挑最小值 + 本节点到邻居的延时作为距离
- OSPF协议 基于UDP基于dijkstra, 每个节点只将到邻居的延时广播, 每个节点收到广播后组图用dijkstra
- 如果发现存在多条最短路径, 可将其用作负载均衡
23. TCP vs UDP
-
TCP是有状态服务,通过数据结构维护一定网络状态信息,做到可靠传输,超时重传,拥塞控制,有序传输等治理能力
- TCP/IP也是基于IP的,对于 TCP 来讲,IP 传输层丢不丢包,我管不着,但是在我的网络层上,会努力保证可靠性
- 因为建立连接很费力,所以一旦确定建好,就可以使用字节流的方式加快传输
![image]()
-
TCP的治理能力体现在包头的哪些字段?
-
可靠传输,握手挥手,超时重传:状态位 + 确认序号
-
有序传输:32位序号,每4µs加一,重复需要4小时,超过包的TTL,因此保证有序
-
流量控制:窗口大小。假如服务端一直不确认接收。那么服务端反馈给客户端的TCP包里,窗口大小会减少,则客户端就不能扩大未发送可发送区间。当未发可发区间缩减到0,客户端停止发送。
-
发送端窗口
![image]()
-
接收端窗口
![image]()
-
-
拥塞控制:窗口大小。
- 慢启动:每当收到一个确认,cwnd可发送窗口大小就++,这使得cwnd成指数增长
- 当cwnd达到阈值ssthresh ,每收到一个确认,cwnd+=(1/cwnd),这使得cwnd成线性增长
- 慢恢复:当线性增长到出现丢包,表示出现拥塞,将ssthresh置为cwnd/2, 将cwnd重置为1,接着使用指数增长
- 快恢复:将cwnd/2, 然后sshthresh置为cwnd, 接着使用线性增长
![image]()
-
-
UDP是无状态服务,相当于工作在四层的IP协议,轻量不维护网络状态,因此也不具备治理能力
- 无需握手建立连接,每个数据报都是等价单元
![image]()
- 无需握手建立连接,每个数据报都是等价单元
-
TCP相当于严格遵守独家的治理协议,而UDP把治理能力的实现留给了应用层(比如基于QUIC协议的HTTP3)
- 比如网络环境不良时可以选择性丢帧,尽量让用户无感知
- 比如不保证加载顺序,同一个页面多次刷新,先加载文字还是先加载图片无所谓
- 很多时候,实时性强的场景都会基于UDP实现自己的治理能力,比如组队游戏,直播等
- 高速移动场景,比如移动互联网,如果用TCP可能还没建立好连接就在地理上移动到别的区域了,因此也基于UDP
24. HTTP1.0/1.1
-
先DNS解析ip,然后tcp握手建立连接,然后通信
-
HTTP 协议是基于 TCP 协议的,所以它使用面向连接的方式发送请求,通过 stream 二进制流的方式传给对方。当然,到了 TCP 层,它会把二进制流变成一个的报文段发送给服务器。
-
在发送给每个报文段的时候,都需要对方有一个回应 ACK,来保证报文可靠地到达了对方。如果没有回应,那么 TCP 这一层会进行重新传输,直到可以到达。同一个包有可能被传了好多次,但是 HTTP 这一层不需要知道这一点,因为是 TCP 这一层在埋头苦干。
-
TCP 层发送每一个报文的时候,都需要加上自己的地址(即源地址)和它想要去的地方(即目标地址),将这两个信息放到 IP 头里面,交给 IP 层进行传输。
-
IP 层需要查看目标地址和自己是否是在同一个局域网。如果是,就发送 ARP 协议来请求这个目标地址对应的 MAC 地址,然后将源 MAC 和目标 MAC 放入 MAC 头,发送出去即可;如果不在同一个局域网,就需要发送到网关,还要需要发送 ARP 协议,来获取网关的 MAC 地址,然后将源 MAC 和网关 MAC 放入 MAC 头,发送出去。
-
网关收到包发现 MAC 符合,取出目标 IP 地址,根据路由协议找到下一跳的路由器,获取下一跳路由器的 MAC 地址,将包发给下一跳路由器。
-
这样路由器一跳一跳终于到达目标的局域网。这个时候,最后一跳的路由器能够发现,目标地址就在自己的某一个出口的局域网上。于是,在这个局域网上发送 ARP,获得这个目标地址的 MAC 地址,将包发出去。
-
目标的机器发现 MAC 地址符合,就将包收起来;发现 IP 地址符合,根据 IP 头中协议项,知道自己上一层是 TCP 协议,于是解析 TCP 的头,里面有序列号,需要看一看这个序列包是不是我要的,如果是就放入缓存中然后返回一个 ACK,如果不是就丢弃。
-
TCP 头里面还有端口号,HTTP 的服务器正在监听这个端口号。于是,目标机器自然知道是 HTTP 服务器这个进程想要这个包,于是将包发给 HTTP 服务器。HTTP 服务器的进程看到,原来这个请求是要访问一个网页,于是就把这个网页发给客户端。
-
request报文
![image]()
-
请求行 = 方法(GET/POST/PUT/DELETE) + URL + VERSION(1.0/1.1/2/3)
-
首部 = kv[], 规定accept-charset(utf-8), content-type(json), content-length, cache-control
-
response报文
![image]()
25. HTTP2.0 vs HTTP1.x vs HTTP3.0
- 队首阻塞:HTTP1.x串行化传输,如果首个请求解析很慢(比如大图片),则之后所有的都阻塞
- 多路复用:HTTP2.0将多个请求打标签(流),然后mesh成帧,将这些帧视为一次串行化请求,只需要建立一次连接,并且解析帧的速度非常快
![image]()

-
HTTP2.0仍然基于TCP,TCP要强制保证有序可靠,因此如果某帧丢包等待TCP重传,仍然可能阻塞后续帧
-
HTTP3.0放弃TCP的严格机制,自定义基于UDP的QUIC保证治理能力,流之间彻底解耦并发不会阻塞,流内部仍然可能阻塞
26. SSL/TLS
- 工作于会话层
- 对称加密:公用一个私钥加密解密,速度快,但如何安全地约定通信用私钥?
- 非对称加密:公用的公钥加密,私有的私钥解密,速度慢
- 平衡化非对称加密:客户端服务端分别产生密钥对然后交换公钥,防止三方利用单一的非对称加密伪造请求
- 数字证书:为防止伪造公钥,两端向权威机构CA申请证书,证书里包含权威认证的加密了的交换通信用私钥的公钥。CA使用私钥签名盖章,同时向上级CA申请证书,得到上级CA给他的公钥签名后,就能把解密用公钥传给两端,让他们自己在本地解密得到当初约定的交换用公钥。
- 顶级CA只有私钥,没有公钥
27. HTTPS
思路:使用慢速的非对称加密传输通信用私钥,得到私钥用作快速的对称加密交互

- client hello:支持的TLS版本 + 支持的加密套件列表 + 支持的压缩算法列表 + 生成通信私钥用的随机数1
- server hello:选取的TLS版本 + 选取的加密套件列表 + 选取的压缩算法列表 + 生成通信私钥用的随机数2
- server certificate + server hello done:产生交换用密钥对,其中私钥保留在server,公钥拿去CA签名,封装成证书。为了接下来交换通信用私钥,再交换权威机构颁发的证书里的公钥给client
- client找CA验证证书里面的公钥可信,然后client key exchange:用接收到的证书里公钥加密随机数3发给server,server收到后用生成密钥对里的私钥解密
- 至此双方都拥有随机数1,2(可能被截获) + 随机数3(安全) -> 生成通信用私钥
- client Change Cipher Spec + Encrypted Handshake Message:约定TLS阶段结束,接下来切换为对称加密通信,第一次握手用参数存在EHM里
- server做同样切换操作,切换模式并完成第二次握手
- 如果真实消息传输成功,说明第三次握手也ok
28. 带负载均衡的DNS

29. CDN
- DNS缺点在于:DNS解析器/服务器缓存命中率不高,因为要照顾的请求可能各不相同
- 各大公司根据热点将自家的内容存到CDN里,这样DNS解析时就会返回CDN的ip的地址,然后走CDN的缓存服务器
- CDN一般缓存静态资源和流媒体
- CDN缓存服务器也按照冷热进行树形组织,叶子节点(边缘节点)为高频内容,而根节点正是原本的后端服务器
![image]()
30. RPC vs REST

-
stub层处理双方约定好的语法、语义、封装、解封装
- 使用动态代理封装调用
- 传输内容——二进制/文本字符串,传输协议——可自定义
-
RPCRuntime层,主要基于socket处理高性能的传输,以及网络的错误和异常等治理能力
-
RPC需要服务端维护客户端的状态。如果浏览翻页,要实现函数 next(),在一个列表中取下一页,但是这就需要服务端记住,客户端 A 上次浏览到 20~30 页了,那它调用 next(),应该显示 30~40 页,而客户端 B 上次浏览到 100~110 页了,调用 next() 应该显示 110~120 页。
-
但面对高并发,服务端维护状态的成本过高,因此将维护状态的功能解耦给客户端自己做,客户端说我想访问下一页,服务端说,我怎么知道你当前访问到哪一页了。所以客户端要先看看自己访问到了 100~110 页,然后告诉服务器说,我想访问 110~120 页。
-
REST:解耦后,服务端不再维护会话的历史状态,只用处理资源状态的转移(变化),相当于单纯的算子,可以进行横向扩容
-
REST需要自己在应用层实现幂等性,而RPC已经在远程过程里实现了
-
状态变化文法——json,传输协议——http
31. Dubbo二进制RPC

- Proxy即Stub,将需要调用的方法和入参封装成编码,编码再进行序列化
- Dubbo采用hessian2约定协议。
- 正常的RPC需要先约定语法协议,然后才能传输。
- hessian2是自描述的,直接就能传输,类似Go编译器是Go写的,无需安装其他依赖。
- Dubbo采用Netty做传输框架
32. gRPC
-
通过protobuff实现跨语言(约定)和高压缩比
-
通过netty实现通信,基于http2.0流式传输,这决定了4种请求-响应方式:
- 单向RPC 单请求单应答
- 服务端流式RPC 流式应答
- 客户端流式RPC 流式请求
- 双向流式RPC
-
但gRPC不提供治理能力,也因此与service mesh适配性最好,让istio管理envoy做治理
-
Envoy是c++写的高性能ELB和分流器
![image]()
-
Dubbo,SpringCloud治理功能对业务功能侵入性强,自己感知到注册中心,自己注册,自己治理
-
Serivce Mesh将治理 + 调用抽到sidecar里,只与sidcar代理交互,sidecar与istio交互实现治理和调用



















浙公网安备 33010602011771号