CH579M开发笔记02——CH579M芯片介绍
南京沁恒
沁恒官网:
时至今日,笔者已经在电子开发行业工作了8年,从最初接触的CH340G这款USB转串口芯片,继而进行以太网开发使用到的W5500;直到最近的性价比较高的CH579M系列单片机,笔者惊喜的发现这些芯片都由一个共同厂家——南京沁恒。
中美贸易战笔者就不展开讲述,贸易战对电子行业造成的影响不用笔者赘述,各位都心知肚明或感同身受。在中美贸易战正酣的2022年,芯片价格依然居高不下,同时越来越多的国产厂家推出了独具特色的芯片,为中国制造提供了有力支持。举例来说,为了替代STM32系列单片机,国产可做到Pin2Pin替代的有:APM32/CH32/CK32/HC32等多个系列。虽然笔者认为国产芯片的各项指标距离STM32仍有不小的差距,但是聊胜于无。正是有了一个个国产芯片的涌现,才给了中国电子工程师更多的选择。
CH5XX系列芯片
CH571/CH573/CH578/CH579等芯片同属一个系列,但是又各有特点,各个芯片的具体特性可参考沁恒官网中MCU的选型页:
总的来说,CH5XX系列芯片,重新改变了以往蓝牙+MCU+接口芯片的开发模式。只用一片CH5XX芯片,即可实现蓝牙、USB、GPIO、以太网等功能。成本低,速度快,颇具性价比。
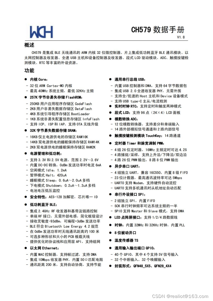
CH579M片上资源
CH579M应用场景
从前文描述的CH579M的片上资源和功能特性,我们可以将CH579M应用于诸多场景。以下仅做举例。
场景一:考勤机(蓝牙+刷卡+指纹+以太网)。CH579M具有蓝牙、以太网、SPI接口,可以使用蓝牙进行蓝牙打卡;可以使用SPI驱动刷卡模块进行刷卡打卡;可以使用以太网进行联网通信从而进行远程统计。同时可以借助I2C方式驱动显示屏,使用GPIO驱动蜂鸣器和指示灯,借助串口方式驱动指纹打卡。
场景二:无线键盘。借助CH579M的蓝牙功能,将蓝牙设为HID模式,可以实现蓝牙键盘功能。
场景三:蓝牙跑步机:借助CH579M的蓝牙功能,将蓝牙设为peripheral模式,可以实时监控跑步信息。
场景四:蓝牙转串口透传:借助CH579M的蓝牙和串口功能,可以实现蓝牙和串口数据的透传,达到无线数据透传的目的。电子工程师经常使用有线的USB转串口进行调试,但是接线不仅有短路的风险,测试时接线长度也会影响数据传输的距离,使用蓝牙转串口模块可以避免上述不足。




浙公网安备 33010602011771号