深度学习模型概览
Inception结构
Inception是GoogLeNet中最核心的子网络结构。Inception核心思想:既能保持网络结构的稀疏性(卷积),又能利用密集矩阵的高计算性能(合并)
1x1卷积的主要目的:1. 作为降维模块来移除卷积瓶颈 2. 允许了深度和宽度的增加
Ⅰ. Naive Inception

Ⅱ. Inception v1
四个输出在深度维度(channel维度)进行拼接(concate)得到最终输出
- branch1: Conv1×1 , stride=1
- branch2: Conv3×3, stride=1, padding=1
- branch3: Conv5×5, stride=1, padding=2
- branch4: MaxPool3×3, stride=1, padding=1

Ⅲ. Inception v4
融合了Residual模块

TCN:时间卷积网络
模型特点:1D卷积
ResNeXt模型
核心:BottleNeck结构+分组卷积

Simple ResNet block

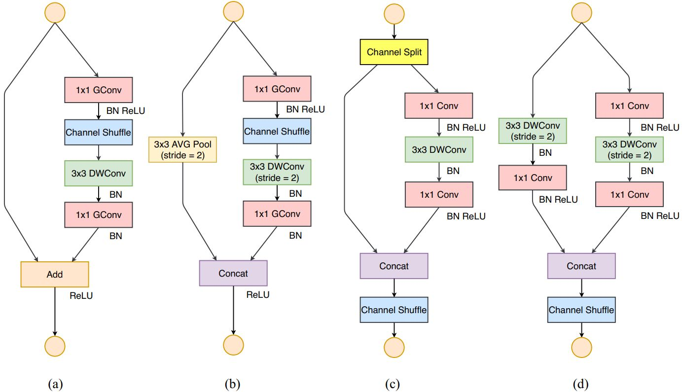
ShuffleNet模型
Motivation:有限的计算资源来达到最好的模型精度
核心思想:1. channel shuffle
2. pointwise group convolution:就是1x1密集卷积
通道混洗Channel shuffle

点击查看代码
def shuffle_channels(x, groups):
"""shuffle channels of a 4-D Tensor"""
batch_size, channels, height, width = x.size()
assert channels % groups == 0
channels_per_group = channels // groups
# split into groups
x = x.view(batch_size, groups, channels_per_group,
height, width)
# transpose 1, 2 axis
x = x.transpose(1, 2).contiguous()
# reshape into orignal
x = x.view(batch_size, channels, height, width)
return x
ShuffleNet 基本单元

ShuffleNet v2

DenseNet模型 (2017)
模型特点:通过特征重用和旁路(Bypass)设置,减少参数量也缓减梯度消失问题。
模型结构:
- DenseBlock:channel-wise的拼接
- Transition:连接Denseblock,并降低特征图大小

DenseBlock


SENet模型(2017)
SENet主要是研究通道间关系的。其可自适应的校正通道特征。
SE模块首先对卷积得到的特征图进行Squeeze操作,得到channel级的全局特征,然后对全局特征进行Excitation操作,学习各个channel间的关系,也得到不同channel的权重,最后乘以原来的特征图得到最终特征。
SE架构

SE-ResNet

点击查看代码
def SElayer(input_x, out_dim, ratio):
squeeze = tflearn.layers.conv.global_avg_pool(input_x)
excitation = tf.layers.dense(squeeze, units=out_dim / ratio)
excitation = tf.nn.relu(excitation)
excitation = tf.layers.dense(excitation, units=out_dim)
excitation = tf.nn.sigmoid(excitation)
excitation = tf.reshape(excitation, [-1,1,1,out_dim])
scale = input_x * excitation
return scale
SKNet模型(2019)
Selective Kernel NetworksMotivation:SENet是对通道执行注意力机制,而SKNet则是对卷积核执行注意力机制,即让网络自己选择合适的卷积核。
模型特点:1. ResNeXt block + Inception + 通道Attention = SK block
2. 使用Dilated Conv指数级扩大感受野范围但不影响收敛(5x5卷积即为膨胀因子2的3x3卷积)
SK卷积的3个步骤:Split(生成多尺度特征信息), Fuse(将多尺度信息融合得到相应的选择权重), Select(根据相应的选择权重对不同尺度特征进行整合)

点击查看代码
import tensorflow as tf
from tensorflow.keras import layers
def SKConv(M=2, r=16, L=32, G=32, name='skconv'):
def wrapper(inputs):
inputs_shape = tf.shape(inputs)
b, h, w = inputs_shape[0], inputs_shape[1], inputs_shape[2]
filters = inputs.get_shape().as_list()[-1]
d = max(filters//r, L)
x = inputs
xs = []
for m in range(1, M+1):
if G == 1:
_x = layers.Conv2D(filters, 3, dilation_rate=m, padding='same',
use_bias=False, name=name+'_conv%d'%m)(x)
else:
c = filters // G
_x = layers.DepthwiseConv2D(3, dilation_rate=m, depth_multiplier=c, padding='same',
use_bias=False, name=name+'_conv%d'%m)(x)
_x = layers.Reshape([h, w, G, c, c], name=name+'_conv%d_reshape1'%m)(_x)
_x = layers.Lambda(lambda x: tf.reduce_sum(x, axis=-1),
output_shape=[b, h, w, G, c],
name=name+'_conv%d_sum'%m)(_x)
_x = layers.Reshape([h, w, filters],
name=name+'_conv%d_reshape2'%m)(_x)
_x = layers.BatchNormalization(name=name+'_conv%d_bn'%m)(_x)
_x = layers.Activation('relu', name=name+'_conv%d_relu'%m)(_x)
xs.append(_x)
U = layers.Add(name=name+'_add')(xs)
s = layers.Lambda(lambda x: tf.reduce_mean(x, axis=[1,2], keepdims=True),
output_shape=[b, 1, 1, filters],
name=name+'_gap')(U)
z = layers.Conv2D(d, 1, name=name+'_fc_z')(s)
z = layers.BatchNormalization(name=name+'_fc_z_bn')(z)
z = layers.Activation('relu', name=name+'_fc_z_relu')(z)
x = layers.Conv2D(filters*M, 1, name=name+'_fc_x')(z)
x = layers.Reshape([1, 1, filters, M],name=name+'_reshape')(x)
scale = layers.Softmax(name=name+'_softmax')(x)
x = layers.Lambda(lambda x: tf.stack(x, axis=-1),
output_shape=[b, h, w, filters, M],
name=name+'_stack')(xs) # b, h, w, c, M
x = Axpby(name=name+'_axpby')([scale, x])
return x
return wrapper
class Axpby(layers.Layer):
"""
Do this:
F = a * X + b * Y + ...
Shape info:
a: B x 1 x 1 x C
X: B x H x W x C
b: B x 1 x 1 x C
Y: B x H x W x C
...
F: B x H x W x C
"""
def __init__(self, **kwargs):
super(Axpby, self).__init__(**kwargs)
def build(self, input_shape):
super(Axpby, self).build(input_shape) # Be sure to call this at the end
def call(self, inputs):
""" scale: [B, 1, 1, C, M]
x: [B, H, W, C, M]
"""
scale, x = inputs
f = tf.multiply(scale, x, name='product')
f = tf.reduce_sum(f, axis=-1, name='sum')
return f
def compute_output_shape(self, input_shape):
return input_shape[0:4]
if __name__ == '__main__':
from tensorflow.keras.layers import Input
from tensorflow.keras.models import Model
inputs = Input([None, None, 32])
x = SKConv(3, G=1)(inputs)
m = Model(inputs, x)
m.summary()
import numpy as np
X = np.random.random([2, 224, 224, 32]).astype(np.float32)
y = m.predict(X)
SCNet(2020)
Self-calibrated Network
深度残差收缩网络(2019)
Deep Residual Shrinkage Network模型特点:SE-ResNet的改进,面向强噪声情况下的数据分类问题

EfficientNet(2020)
Motivation:协调和平衡不同尺度(深度、宽度或分辨率)的缩放,其通过 NAS(Neural Architecture Search)技术来搜索网络的图像输入分辨率 r,网络的深度 depth 以及 channel 的宽度 width 三个参数的合理化配置。
- 增加网络的深度 depth 能够得到更加丰富、复杂的特征并且能够很好的应用到其它任务中。但网络的深度过深会面临梯度消失,训练困难的问题
- 增加网络的 width 够获得更高细粒度的特征并且也更容易训练,但对于 width 很大而深度较浅的网络往往很难学习到更深层次的特征
- 增加输入网络的图像分辨率能够潜在地获得更高细粒度的特征模板,但对于非常高的输入分辨率,准确率的增益也会减小。并且大分辨率图像会增加计算量
模型结构

MBConv

点击查看代码
class MBConv(nn.Module):
def __init__(self,
in_c,
out_c,
image_size,
downsample=False,
expansion=4):
super(MBConv, self).__init__()
self.downsample = downsample
stride = 2 if downsample else 1
hidden_dim = int(in_c * expansion)
if self.downsample:
# 只有第一层的时候,进行下采样
# self.pool = nn.MaxPool2d(kernel_size=2,stride=2)
# self.pool = nn.MaxPool2d(kernel_size=3, stride=2, padding=1)
# self.proj = nn.Conv2d(in_c, out_c, 1, 1, 0, bias=False)
self.downsample_layer = nn.Sequential(
nn.MaxPool2d(kernel_size=3, stride=2, padding=1),
nn.Conv2d(in_c, out_c, 1, 1, 0, bias=False)
)
layers = OrderedDict()
# expand
expand_conv = nn.Sequential(
nn.Conv2d(in_c, hidden_dim, 1, stride, 0, bias=False),
nn.BatchNorm2d(hidden_dim),
nn.GELU(),
)
layers.update({"expand_conv": expand_conv})
# Depwise Conv
dw_conv = nn.Sequential(
nn.Conv2d(hidden_dim, hidden_dim, 3, 1, 1, groups=hidden_dim, bias=False),
nn.BatchNorm2d(hidden_dim),
nn.GELU(),
)
layers.update({"dw_conv": dw_conv})
# se
layers.update({"se": SE(in_c, hidden_dim)})
# project
pro_conv = nn.Sequential(
nn.Conv2d(hidden_dim, out_c, 1, 1, 0, bias=False),
nn.BatchNorm2d(out_c)
)
layers.update({"pro_conv": pro_conv})
self.block = nn.Sequential(layers)
def forward(self, x):
if self.downsample:
return self.downsample_layer(x) + self.block(x)
else:
return x + self.block(x)
CoAtNet(2021)
Convolution and AttentionMotivation:将在Softmax归一化之前或之后全局静态卷积核和自适应的注意力矩阵相加

模型架构

数据增强技术
- RandAugment
- Mixup
正则化技术
- stochastic depth
- label smoothing
- weight decay
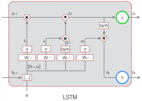
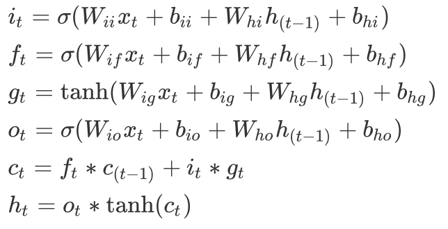
LSTM模型
模型特点:遗忘门,更新门,输出门



CNN+LSTM
cnn作为滤波器存在,和lstm的网络结构是完全独立的
ConvLSTM
多用于时空预测

LSTNet

GRU模型
- 将输入门、遗忘门、输出门变为两个门:更新门zt(Update Gate)和重置门rt(Reset Gate)
- 将单元状态与输出合并为一个状态:ht

Transformer模型(Attention)
- Attention核心思想:允许网络返回到输入序列,而不是把所有信息编码成固定长度的向量。换句话说,attention机制只是简单地让网络模型访问它的内部存储器,也就是编码器的隐藏状态。弹性的内存访问机制(检索到的是所有内存位置的加权组合)好处在于我们可以很容易地用反向传播算法端到端地训练网络模型
- 其在CV领域:“高分辨率”聚焦在图片的某个特定区域并以“低分辨率”感知图像的周边区域的模式,然后不断地调整聚焦点
- 其在NLP领域:允许忽略序列先后,参考全局的关系
模型特点: 1. 注意力机制 2. 层归一化

Encoder-Decoder结构
注意力机制:自注意力和多头自注意力
多头注意力将qkv的特征层分为h个

QKV结构变化
A.shape:LxL

Decoder结构
1. Masked Self-Attention:生成一个下三角全0,上三角全为负无穷的矩阵,然后将其与Scaled Scores相加。再做softmax,就能将-inf变为0。
2. Decoder里传入Encoder的KV


FeedForward Network前馈网络(MLP)

Attention进化路线

ViT模型
模型优势:构建了全局信息交互机制, 有助于建立更为充分的特征表示
模型劣势:ViT模型从全局关系中挖掘相关性, 对数据的依赖较大, 需要经过大量数据的训练才能具备较好效果; 此外, ViT模型的训练过程不稳定且对参数敏感
模型结构:图像序列化,类别词符(Class token)
- 每个Patch通过卷积层(全连接)压缩到一个向量
- cls token是一个随机初始化, 和embed特征长度一样的向量,共batch个。

ViT向量维度解析

PositionEmbed位置编码
位置向量长度和patch embedding一致,然后直接相加


SepViT模型
核心创新:
- Depthwise separable self-attention:包括 Depthwise Self-Attention (DWA) 和 Pointwise Self-Attention (PWA) 两个步骤。一个是逐层计算 attention,一个是逐点计算 attention。
- Window token embedding:每个窗口都有一个cls token
- Grouped Self-Attention:深度可分离Self-Attention的拓展

Swin Transformer模型
Motivation:1. Transformer与CNN相比缺少归纳偏置,使得其在数据集较小的时候性能较差
2. ViT使用低分辨率特征映射且计算复杂度是图像大小的二次方
主要特点:ViT基础上将层次性、局部性和平移不变性等先验引入Transformer网络
核心创新:1. 移位窗口(shifted window):在前后两层的Transformer模块中,非重叠窗口的配置相比前一层做了半个窗口的移位,这样使得上一层中不同窗口的信息进行了交换。(代替CNN的滑动窗设计)
2. Window Attention:将注意力的计算限制在每个窗口内,而不是全局,进而减少了计算量。同时,attention的qk中加入了相对位置编码。
移位窗口



总体结构

(a)Swin Transformer(Swin-T)的结构;(b)两个连续的Swin Transformer块。W-MSA和SW-MSA分别是具有规则和移位窗口配置的多头自注意力模块。
CeiT模型
Motivation:纯Transformer架构通常需要大量的训练数据或额外的监督才能获得与卷积神经网络(CNN)相当的性能,CeiT结合了CNN在提取low-level特征,增强局部性方面的优势以及Transformer在建立远程依赖项方面的优势
模型设计:1. Image-to-Tokens(I2T):用卷积池化提取patch。
2. Local-enhanced Feed-Forward(LeFF)层:将token重拼成features map,然后用深度可分离卷积添加局部处理,促进空间维度上相邻标记之间的相关性。
3. Layer-wise Class-token Attention(LCA):将cls token作为输入,使用MSA(多头注意力)和FFN得到最终输出
I2T

LeFF(Local-enhanced Feed-Forward)

LCA(Layer-wise Class-token Attention)

Informer模型
模型优点:1. 更好的长时序预测 2. 大数据量更快的处理速度
采用策略:1. ProbSparse Self-Attention:降低运算复杂度;只观察更大作用的query
2. Self-Attention Distilling:在Encoder输入多个裁剪后数据并行训练
3. Generative Stype Decoder:一个前向步骤即可获得所有结果
Encoder-Decoder整体结构
Informer的Embedding层
- Scalar:对输入的原始数据进行一个1维卷积(1维指方向)
- 位置编码:位置信息函数sin,cos
- 时间戳编码:分为TemporalEmbedding和TimeFeatureEmbedding两种方式。前者使用month_embed、day_embed、weekday_embed、hour_embed和minute_embed(可选)多个embedding层处理输入的时间戳,将结果相加;后者直接使用一个全连接层将输入的时间戳映射到512维的embedding。

补充:1维卷积
图中为TextCNN(CNN首次被应用于文本分类任务),其中卷积核大小分别为(2,3,4)

ProbSparse Self-Attention层
考虑注意力系数的稀疏性(分布通常是长尾的)和均匀分布的KL散度, 筛选出Attention权重分布变化大的query作为主要query,其很可能包含长尾分布中的主要注意力。
第i个query的近似的稀疏性度量为:

选取 \(M(q_{i},K)\) 排名前u的若干query作为 \(\hat{Q}\) ,这里的 \(u=c\,lnL_Q\) ,c是一个常数采样因子

最后用V向量的平均填充非主要query的位置,这样输出矩阵和输入矩阵形状一致了。
EncoderStack结构 (Self-attention Distilling)

Autoformer模型
1. Series Decomposition Block: 更好抽取复杂时序中可靠的内生时间模式
2. Auto-Correlation Mechanism: 自相关机制,原生Transformer的自关注机制的运算成本大, 而其考虑sub-series间的相似度能更好的捕捉到趋势性且处理更快

序列分解模块Series Decomp Block
将序列分解成趋势(短期)和季节(长期)项:

Auto-Correlation自相关机制
- 基于周期的依赖发现(Period-based dependencies)
- 时延信息聚合(Time delay aggregation)
Encoder和Decoder
- Encoder每一层只保留平滑的季节序列
- Decoder对趋势项与周期项分别建模
NLP领域

GPT模型
GPT是一种生成式的预训练模型,在Transformer Decoder基础上,可以通过上文预测下一个单词(单向)
- 无监督的预训练:参数最大似然,SGD优化
- 有监督的微调:预测下一个词和λ*分类标号, 两个目标函数

GPT-3模型(2020)
BERT模型
模型特点:Transformer Encoder + Masked语言模型(预训练) + 词/语句/位置编码
DeBERTa模型(2020)
模型特点:(1) 注意力解耦机制(disentangled attention mechanism):增强内容和相对位置的影响(而不是BERT直接加)
(2) 增强掩码解码器(EMD):将绝对位置信息加到解码层
1. 注意力解耦机制
embedding用2个向量分别表示content 和 position,word之间的注意力权重则使用word内容之间和位置之间的解耦矩阵。
token i,j之间的交叉注意力分数:

由于是相对位置编码,丢掉位置-位置这一项无用信息。
i 到 j 相对位置定义:(k为最大相对位置)

带有相位位置的解耦自注意力:

2. 增强掩码解码器(enhanced mask decoder)
替换原始输出的 softmax层,以预测模型预训练时候被 mask 掉的token,解决BERT的预训练和微调阶段的不一致问题。

DeBERTa V3
- 使用replaced token detection (RTD)取代MLM,作为判别器去判别一个token是否是错误
- Gradient-disentangled embedding sharing (GDES):阻止判别器对生成器的梯度反向传播
Transformer-XL模型(2019)
Motivations:
改进原Transformer不足问题
- 无法解决长距离依赖问题:固定长度segment
- segment间语义不完整:固定长度没有考虑到句子的自然边界。segment之间没依赖。
- 计算慢:每次预测下一个单词,都需要重新构建一遍上下文,并从头开始计算

改进:

Methods
- Recurrence Mechanism:训练和预测每次都是滑动窗口一下,但是窗口大小不变,则没有了固定长度定长问题。
- Relative Positional Encoding:替换绝对位置编码U为可学习u,v
原相对注意力:

改相对注意力:

XLNet模型
Motivations:
- 改进[mask]在预训练和finetune不一致;以及[mask]掉的token之间的独立性
- 双向的上下文学习(重排列语言建模)
- two-stream self-attention:解决目标预测歧义
MMML多模态领域
CLIP模型(2021)
模型特点:
- 2个encoder分别处理文本和图片数据,text encoder使用Transformer,image encoder用了2种模型,ResNet和Vision Transformer(ViT)
- 计算2模态之间的cosine similarity,让N个匹配的图文对相似度最大,不匹配的图文对相似度最小
- 对称的cross-entropy loss

ViLT模型(2021)
优化目标:
- Image text matching: 随机替换图片,二分类判断
- Masked language modeling:随机mask文本,作预测
- word patch alignment:计算图片和文本的相似度

RL强化学习领域
- 强化学习模型不能用反向传播算法端到端训练,因此在NLP的应用不是很广泛
Decision Transformer模型
Motivation:将RL问题看成一个序列建模问题,直接用神经网络输出决策。
核心思想:DT建模了return,state和action三者之间的关系

分割
TabNet模型(2020)
模型特点:
- 结合树模型的超平面边界的决策流形(decision manifolds)和神经网络
- 特征变换(Feature transformer)
- Attentive transformer

点击查看代码
pip install tabnet[cpu]
pip install tabnet[gpu]
from tabnet import TabNetClassifier
model = TabNetClassifier(feature_columns, num_classes=3, feature_dim=8, output_dim=4)
lr = tf.keras.optimizers.schedules.ExponentialDecay(0.01, decay_steps=100, decay_rate=0.9)
optimizer = tf.keras.optimizers.Adam(lr)
model.compile(optimizer, loss='categorical_crossentropy', metrics=['accuracy'])
model.fit(ds_train, epochs=100, validation_data=ds_test, verbose=2)
推荐阅读/References
ShuffleNet v2模型(分组卷积)
SKNet模型(通道注意力)
Transformer模型
Swin Transformer模型
Informer模型
Informer模型最通俗易懂解释
Informer主要代码解读
Informer论文解读(含公式)
Autoformer模型
CNN+Transformer 研究
DeBERTa模型
Transformer-XL模型
Transformer-XL数学公式
Transformer-XL论文翻译
NLP领域模型-结构总结
常用预训练语言模型(PTMs)总结
NLP预训练模型:结构,参数,层数
GNN图神经网络相关
GitHub- GAT(Graph Attention Network)

浙公网安备 33010602011771号