刘二大人PyTorch深度学习实践第二讲笔记
碎碎念:
开个新坑,系统学一遍深度学习好做毕设,能到河工大挺激动的,赶紧给刘二大人投自荐简历,但是已读不回,还是自己太菜了........不过已经到河工大了挺好的,梦校
第二讲
线性模型


可能x(输入)到y(答案)是一个线性模型,但是w或者其他的权重值不确定,所以机器随机选取权重数值,看看哪个公式得到的预期答案和真实答案偏差较小,就是训练的最优模型
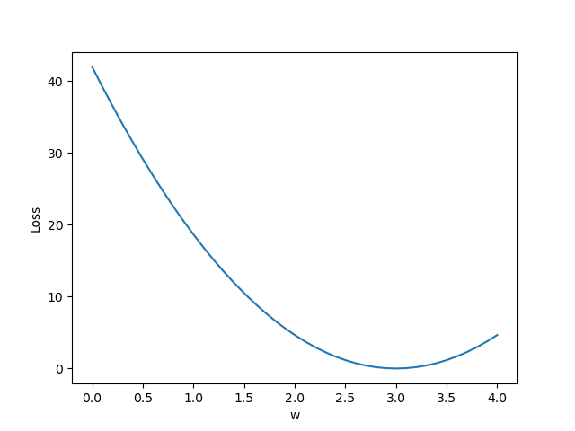
评价方法MSE:(假设x到y的映射就是简单的y=x*w)

(模型预期值-真实值)的平方再平均,就是MSE(均方误差)
还是假设y=w*x,找出最佳权重:
import numpy as np
import matplotlib.pyplot as plt
x_data=[1.0,2.0,3.0]
y_data=[3.0,6.0,9.0]
def forward(x):
return x*w
def loss(x,y):
y_pred=forward(x)
return (y_pred-y)*(y_pred-y)
w_list=[]
mse_list=[]
for w in np.arange(0.0,4.1,0.1):
print("w=",w)
l_sum=0
for x_val,y_val in zip(x_data,y_data):
y_pred_val=forward(x_val)
loss_val=loss(x_val,y_val)
l_sum+=loss_val
print('\t',x_val,y_val,y_pred_val,loss_val)
print('MSE = ',l_sum/3)
w_list.append(w)
mse_list.append(l_sum/3)
plt.plot(w_list,mse_list)
plt.ylabel('Loss')
plt.xlabel('w')
plt.show()
结果:

再试一个y=w*x+b的
# import numpy as np
# import matplotlib.pyplot as plt
#
# x_data=[1.0,2.0,3.0]
# y_data=[3.0,6.0,9.0]
#
#
# def forward(x):
# return x*w
#
# def loss(x,y):
# y_pred=forward(x)
# return (y_pred-y)*(y_pred-y)
#
# w_list=[]
# mse_list=[]
#
# for w in np.arange(0.0,4.1,0.1):
# print("w=",w)
# l_sum=0
# for x_val,y_val in zip(x_data,y_data):
# y_pred_val=forward(x_val)
# loss_val=loss(x_val,y_val)
# l_sum+=loss_val
# print('\t',x_val,y_val,y_pred_val,loss_val)
# print('MSE = ',l_sum/3)
# w_list.append(w)
# mse_list.append(l_sum/3)
# plt.plot(w_list,mse_list)
# plt.ylabel('Loss')
# plt.xlabel('w')
# plt.show()
import numpy as np
import matplotlib.pyplot as plt
from mpl_toolkits.mplot3d import Axes3D
x_data=[1.0,2.0,3.0]
y_data=[4.0,7.0,10.0]
def forward(x):
return x*w+b
def loss(x,y):
y_pred=forward(x)
return (y_pred-y)*(y_pred-y)
w_list=[]
b_list=[]
mse_list=[]
for w in np.arange(0.0,4.1,0.1):
for b in np.arange(0.0,4.1,0.1):
l_sum=0
for x_val,y_val in zip(x_data,y_data):
y_pred_val=forward(x_val)
loss_val=loss(x_val,y_val)
l_sum+=loss_val
# print('\t',x_val,y_val,y_pred_val,loss_val)
# print('MSE = ',l_sum/3)
w_list.append(w)
b_list.append(b)
mse_list.append(l_sum/3)
# 转换为numpy数组并重塑为网格格式
w_array = np.array(w_list)
b_array = np.array(b_list)
mse_array = np.array(mse_list)
# 创建网格数据
w_unique = np.unique(w_array)
b_unique = np.unique(b_array)
W, B = np.meshgrid(w_unique, b_unique)
MSE = mse_array.reshape(len(b_unique), len(w_unique))
# 绘图
fig = plt.figure(figsize=(10, 8))
ax = fig.add_subplot(111, projection='3d')
# 使用plot_surface绘制曲面
surf = ax.plot_surface(W, B, MSE, cmap='viridis', alpha=0.8)
ax.set_xlabel('权重 w')
ax.set_ylabel('偏置 b')
ax.set_zlabel('MSE 损失')
ax.set_title('损失函数曲面: y = w*x + b')
# 添加颜色条
fig.colorbar(surf, ax=ax, shrink=0.5, aspect=5)
# 找到最小MSE的点
min_idx = np.argmin(mse_array)
best_w = w_array[min_idx]
best_b = b_array[min_idx]
best_mse = mse_array[min_idx]
# 标记最优点
ax.scatter([best_w], [best_b], [best_mse], color='red', s=100, label=f'最优: w={best_w:.1f}, b={best_b:.1f}')
ax.legend()
plt.show()
print(f"最优参数: w = {best_w:.1f}, b = {best_b:.1f}")
print(f"最小MSE: {best_mse:.4f}")

- 坐标网格:
W和B - 值网格:
MSE
最后的坐标网络,W和B也各自是二维数组,这样才能和MSE组成一个3维图
这段有点难理解,ai写了下
# 转换为numpy数组并重塑为网格格式
w_array = np.array(w_list)
b_array = np.array(b_list)
mse_array = np.array(mse_list)
# 创建网格数据
w_unique = np.unique(w_array)
b_unique = np.unique(b_array)
W, B = np.meshgrid(w_unique, b_unique)
MSE = mse_array.reshape(len(b_unique), len(w_unique))
最后几段分步详解
我们来一步步拆解每一行代码:
1. w_unique = np.unique(w_array)
-
w_array- 这是一个一维的 NumPy 数组,里面存储了一系列的权重(weight)值。这些值可能有重复。
- 例如:
w_array = [1, 2, 2, 3, 3, 3]
-
np.unique(): 这是 NumPy 的一个函数,它会返回输入数组中排序后的唯一值(即去重后的值)。 -
- 结果
w_unique - 它将是
w_array中所有不重复的权重值,并按从小到大排列。
- 例如:
w_unique = [1, 2, 3]
- 结果
这一步的目的是:找出所有不同的权重值,作为我们后续网格的 X 轴坐标。
2. b_unique = np.unique(b_array)
-
b_array- 这是一个一维的 NumPy 数组,里面存储了一系列的偏置(bias)值。这些值也可能有重复。
- 例如:
b_array = [4, 4, 5, 5, 6]
-
- 结果
b_unique - 它将是
b_array中所有不重复的偏置值,并按从小到大排列。
- 例如:
b_unique = [4, 5, 6]
- 结果
这一步的目的是:找出所有不同的偏置值,作为我们后续网格的 Y 轴坐标。
3. W, B = np.meshgrid(w_unique, b_unique)
-
np.meshgrid(): 这是最关键的一步。它接收两个一维数组,并返回两个二维数组。这两个二维数组共同构成了一个网格的坐标。- 它会以第一个输入数组(
w_unique)为列,以第二个输入数组(b_unique)为行,创建一个二维坐标网格。
- 它会以第一个输入数组(
-
结果
W和B:W是一个二维数组,它的每一行都是w_unique。B是一个二维数组,它的每一列都是b_unique。
-
举例说明:
-
输入:
w_unique = [1, 2, 3],b_unique = [4, 5, 6] -
输出:
W = [[1 2 3] [1 2 3] [1 2 3]] B = [[4 4 4] [5 5 5] [6 6 6]] -
这样,
W和B就共同定义了一个 3x3 的网格,每个网格点的坐标(W[i][j], B[i][j])都对应一个(权重, 偏置)的组合。
-
这一步的目的是:创建一个完整的二维坐标网格,覆盖所有可能的(权重, 偏置)组合。
4. MSE = mse_array.reshape(len(b_unique), len(w_unique))
mse_array: 这是一个一维的 NumPy 数组,里面存储了与w_array和b_array中每一组(w, b)相对应的均方误差(Mean Squared Error)值。- 它的长度必须与
w_array和b_array相同。 - 例如,如果
w_array和b_array都有 6 个元素,mse_array也必须有 6 个元素。
- 它的长度必须与
len(b_unique)和len(w_unique): 它们分别是网格的行数和列数。在我们的例子中,行数是 3,列数是 3。reshape(...): 这个函数将一维的mse_array转换成一个二维数组。- 非常重要:
reshape函数默认是 ** 按行优先(C-style)** 的顺序重新排列元素的。这意味着,mse_array中的元素必须是按照与np.meshgrid生成网格时相同的顺序排列的。 - 也就是说,
mse_array的元素顺序应该是先固定b,再遍历w。例如:[mse(w=1,b=4), mse(w=2,b=4), mse(w=3,b=4), mse(w=1,b=5), ...]
- 非常重要:
- 结果
MSE: 一个二维的 MSE 数组,它的形状是(网格行数, 网格列数),也就是(len(b_unique), len(w_unique))。- 这个二维数组
MSE中的每一个元素MSE[i][j],都对应于网格坐标(W[i][j], B[i][j])处的均方误差值。
- 这个二维数组
这一步的目的是:将一维的 MSE 值数组,按照我们创建的网格形状,重新组织成一个二维的 MSE 矩阵。
总结:为什么要这么做?
假设你有一批数据点 (w, b, mse),它们可能是这样散落的:
(1, 4, 0.1)(2, 4, 0.2)(3, 4, 0.15)(1, 5, 0.3)...
通过上述四行代码,你将这些散落的数据点,整理成了一个结构化的、可以直接用于绘图的二维数据结构:
- 坐标网格:
W和B - 值网格:
MSE
这样,你就可以使用像 matplotlib 这样的库,轻松地绘制出一张关于 w 和 b 的 MSE 热力图(imshow(MSE)),或者一个 3D 曲面图(plot_surface(W, B, MSE)),从而直观地看到在不同的权重和偏置组合下,模型的误差是如何变化的。这对于寻找最优的模型参数非常有帮助。

浙公网安备 33010602011771号