网上购书系统第一次迭代
网上购书系统第一次迭代
网上购书系统第一次迭代:最小可用系统(MVS)实现方案
一、需求分析与用户故事地图
- 核心用户需求
普通用户:浏览书籍、注册登录、添加购物车、下单支付。
系统目标:在2周内实现核心流程闭环,验证业务可行性。
- 第一次冲刺用户故事
用户故事1:作为访客,我可以浏览书籍列表和详情,了解书籍信息。
用户故事2:作为用户,我可以注册账号并登录系统。
用户故事3:作为用户,我可以将书籍添加到购物车并管理数量。
用户故事4:作为用户,我可以提交订单并查看订单状态。
二、架构设计
- 技术架构图
本系统采用三层架构设计,前端层通过浏览器呈现HTML与JavaScript页面,为用户提供书籍浏览、购物车管理等交互界面;中间层基于Spring Boot框架构建MVC架构的后端服务,负责处理用户请求、执行业务逻辑(如订单生成、库存校验);数据层采用MySQL数据库(InnoDB引擎)存储用户、图书、订单等核心数据,三层之间通过标准接口实现数据流转,确保系统的可扩展性与稳定性。

- 模块划分
- 用户模块:处理注册、登录、身份认证。
- 书籍模块:管理书籍信息查询、分类展示。
- 购物车模块:实现添加、删除、修改商品数量。
- 订单模块:处理订单生成、金额计算、状态跟踪。
三、数据库、系统设计
1.该系统的功能有:
前台系统:书籍浏览与搜索模块,分类导航模块,用户管理模块,购物车管理模块,订单管理模块。
后台系统:图书管理模块,订单管理模块,用户管理模块。

2.主要性能和功能
. 书籍浏览与搜索模块
展示书籍列表、支持关键词搜索与分类筛选,提供书籍详情查看。帮助用户快速找到目标书籍,了解书名、作者、价格等基础信息。通过 BookController 接口查询 books 表数据,前端渲染列表页与详情页。
. 分类导航模块
按预设分类(如编程语言、文学)筛选书籍,支持价格排序。优化书籍浏览体验,减少查找时间。books 表通过 category 字段存储分类,前端通过URL参数传递筛选条件。
. 用户管理模块
用户注册、登录认证,获取用户身份凭证。建立用户账号体系,为购物车、订单等功能提供身份基础。 UserController 处理注册登录请求,数据存储于 users 表,暂未实现密码加密(简化处理)。
. 购物车管理模块
添加书籍、修改数量、删除商品,自动计算总价。暂存待购商品,支持批量结算。CartController 操作 cart 表,通过 user_id 关联用户,下单时校验库存。
. 订单管理模块
提交订单、查看订单列表及状态。完成购书闭环,跟踪订单进度。 OrderController 生成订单记录至 orders 表,通过事务保证订单与库存数据一致性。
. 图书管理模块
新书添加、图书信息编辑(价格、库存等)。维护前台书籍数据,确保信息准确。操作 books 表,后续可扩展至分类管理(当前用 category 字段简化处理)。
. 订单管理模块
查询订单列表、更新订单状态(如标记发货),处理用户订单,同步库存状态,操作 orders 表,状态更新时联动 books 表扣减库存。
. 用户管理模块
查询用户列表,处理账号异常(如封禁),保障用户体系安全,维护注册用户数据技术实现:操作 users 表,暂未实现复杂权限控制。
1. 用户表:用于存储用户信息,包括用户ID、用户名、密码、邮箱、手机号、真实姓名、性别、地址、注册时间等字段。

2. 书籍表:存储图书的详细信息,有图书ID、书名、作者、出版社、出版日期、定价、折扣、库存数量、图书简介等。

3. 图书分类表:包含分类ID、分类名称等字段,用于对图书进行分类管理,图书表可通过外键与该表关联,以确定图书所属类别。

4. 购物车表:记录用户购物车中的图书信息,有购物车ID、用户ID、图书ID、数量等字段,通过用户ID和图书ID分别与用户表和图书表关联。

5. 订单表:存储订单的基本信息,如订单ID、用户ID、下单日期、订购总数、送货方式、支付方式、卖出总价、收货地址、收货人联系方式、收货人姓名、发货日期、订单状态等。

6. 订单详情表:用于记录订单中具体的图书信息,包括订单详情ID、订单ID、图书ID、订购数量、订购价格等,通过订单ID和图书ID分别与订单表和图书表关联。

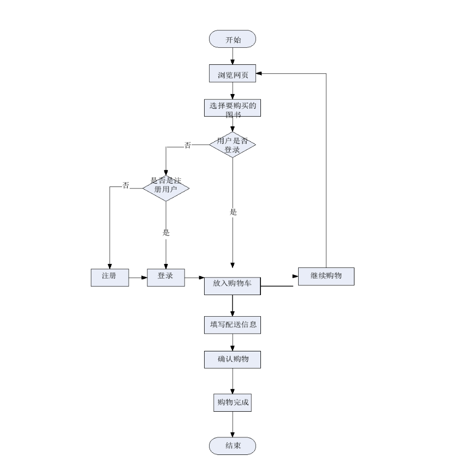
系统运行流程示意图

四、系统实现方案
- 后端技术栈
- 框架:Spring Boot 3.2.x(MVC架构)
- 数据访问:Spring Data JPA + Hibernate
- 依赖管理:Maven
- 核心接口设计
用户模块接口
- POST /api/users/register :用户注册(请求体含username/password/email)
- POST /api/users/login :用户登录(返回用户ID和token)
书籍模块接口
- GET /api/books :获取全部书籍列表
- GET /api/books/{id} :获取书籍详情
- GET /api/books/category/{category} :按分类筛选书籍
购物车模块接口
- POST /api/cart/add :添加商品到购物车
- DELETE /api/cart/remove :从购物车删除商品
- GET /api/cart/{userId} :获取用户购物车列表
订单模块接口
- POST /api/orders/create :创建订单(自动扣减库存)
- GET /api/orders/{userId} :获取用户订单列表
五、最小可用系统(MVS)验证流程
1. 用户注册与登录:通过前端表单注册账号,登录后获取用户ID。
2. 书籍浏览:访问首页查看书籍列表,点击进入详情页。
3. 购物车操作:选择书籍添加到购物车,修改数量或删除商品。
4. 订单提交:确认购物车商品后生成订单,查看订单状态(待支付)。
六、后续迭代规划
- 二期迭代:添加支付功能、订单详情页、库存预警。
- 三期迭代:用户评价系统、推荐算法、后台管理界面。
通过本次迭代,系统已实现从用户注册到订单生成的核心闭环,后续可根据用户反馈逐步扩展功能,确保每阶段交付可验证的价值。

浙公网安备 33010602011771号