网上购书系统需求分析报告
网上购书系统需求分析报告
一、项目背景与目标
随着互联网技术的发展,线上购书逐渐成为主流消费模式。为满足用户便捷购书需求,同时为图书销售商提供高效管理平台,开发本网上购书系统。项目目标是构建一个功能完备、操作便捷、安全可靠的线上购书平台,实现用户购书、商家管理的数字化与自动化。
二、敏捷需求分析流程
- 需求收集
通过用户访谈、问卷调查、竞品分析等方式,确定核心需求:
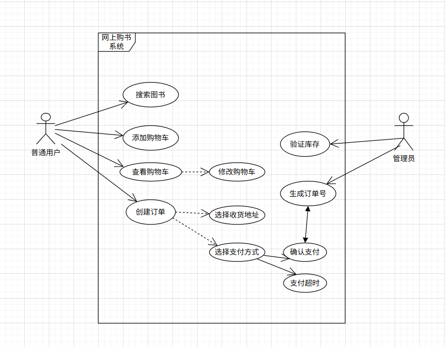
用户侧:注册登录、浏览选书、下单支付、订单管理等。
管理员侧:图书信息维护、订单处理、用户管理等。
- 需求整理与优先级划分
采用MoSCoW法则(Must-have、Should-have、Could-have、Won't-have)对需求进行分类:
---必须有(Must-have):核心功能,缺失将无法实现基本购书流程
注册新账户
作为新用户,我希望通过手机号和验证码注册账户,以便能在系统里买书

用户登录
作为系统管理员,我希望可以登录系统,以便我可以使用系统。
a.我希望可以验证我的登录信息,以便防止非本人登录我的账户。
b.我希望可以设置保密信息,以便我可以及时找回丢失

浏览图书
学生通过管理员进入图书系统,借助系统,了解图书数量,种类借阅时间进而完成对图书的浏览

创建订单
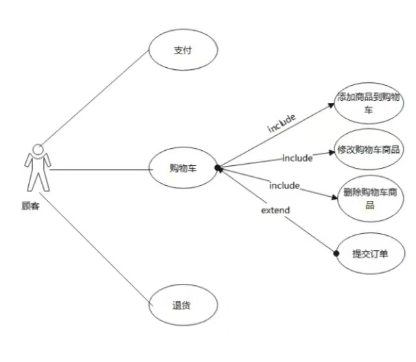
作为一位想要购书的用户,我希望在网上购书系统中能将选中的图书加入购物车,核对所选书籍、数量、价格等订单信息无误后,通过在线支付完成订单创建,以便顺利购买到所需图书。

完成支付
作为顾客,我希望在购物后能够方便快捷地选择支付方式,完成支付,以便尽快收到商品,我希望支付系统能够安全可靠地验证我的支付信息,防止我的账户信息泄露。

---应该有(Should-have):提升用户体验与系统管理效率
管理购物车
在网上购书系统中有效地管理购物车,包括添加、删除、 修改书籍以及查看购物车等功能, 以便进行便捷的购书操作。

查看订单
作为买家,我需要随时查看订单状态和物流信息,了解购书进度

管理员管理图书
系统管理员登录网上购书系统后台。管理员添加新书:输入信息,上传封面,保存成功。管理员更新图书信息:找到图书,编辑信息,保存更新。管理员删除售罄图书:找到图书,确认删除,操作完成。

---可以有(Could-have):非高频需求,但能增强用户信任
退款申请
作为 一名在网上购书系统下单后想要退款的用户,我希望能在系统中轻松地提交退款申请,并且能快速知道我的退款是否被批准,以便 能及时收到退款,避免资金的不必要占用

初始类图

- 用户故事拆分
将用户故事拆分为更小的可交付单元:
注册新账户:
用户输入手机号/邮箱、设置密码完成注册
系统发送验证码验证用户身份
浏览图书:
按分类(文学、科技、儿童等)筛选图书
支持关键词搜索图书
查看图书详情页(封面、简介、目录、用户评价)
创建订单:
从购物车生成订单
选择收货地址、配送方式
确认订单信息(商品、价格、数量)
三、系统功能需求
- 用户模块
注册与登录:支持手机号/邮箱注册,提供密码找回功能
个人中心:查看与修改个人信息、收货地址管理
浏览与搜索:分类筛选、关键词搜索、热门推荐
购物车:添加/删除商品、修改数量、合并结算
订单管理:查看订单状态(待支付、已发货、已完成)
- 订单与支付模块
订单创建:生成订单编号、记录下单时间与商品详情
支付功能:支持微信、支付宝等主流支付方式
订单跟踪:实时查看物流信息
- 管理员模块
-
图书管理:添加、编辑、下架图书,更新库存信息
-
订单管理:处理用户订单(发货、取消)
-
用户管理:查看用户信息,处理异常账号
四、非功能需求
1.系统响应时间不超过2秒,支持至少1000人同时在线
2.用户数据加密存储,支付接口符合安全规范
3.兼容主流浏览器及移动端设备
4.界面简洁直观,操作流程清晰
五、总结
这份报告用敏捷方法梳理了网上购书系统需求,分清功能优先级。后续将分阶段开发,边做边优化,确保系统好用、实用。

浙公网安备 33010602011771号