STM32—ADC详解
文章目录
一.ADC简介
STM32f103系列有3个ADC,精度为12位,每个ADC最多有16个外部通道。其中ADC1和ADC2都有16个外部通道,ADC3一般有8个外部通道,各通道的A/D转换可以单次、连续、扫描或间断执行,ADC转换的结果可以左对齐或右对齐储存在16位数据寄存器中。ADC的输入时钟不得超过14MHz,其时钟频率由PCLK2分频产生。
二.ADC功能框图讲解
学习STM32开发板上的外设时首先要了解其外设的功能框图,如下:

功能框图可以大体分为7部分,下面一一讲解:
1.电压输入范围
ADC所能测量的电压范围就是VREF- ≤ VIN ≤ VREF+,把 VSSA 和 VREF-接地,把 VREF+和 VDDA 接 3V3,得到ADC 的输入电压范围为: 0~3.3V。
2.输入通道
ADC的信号输入就是通过通道来实现的,信号通过通道输入到单片机中,单片机经过转换后,将模拟信号输出为数字信号。STM32中的ADC有着18个通道,其中外部的16个通道已经在框图中标出,如下:

这16个通道对应着不同的IO口,此外ADC1/2/3 还有内部通道: ADC1 的通道 16 连接到了芯片内部的温度传感器, Vrefint 连接到了通道 17。 ADC2 的模拟通道 16 和 17 连接到了内部的 VSS。
ADC的全部通道如示:

外部的16个通道在转换时又分为规则通道和注入通道,其中规则通道最多有16路,注入通道最多有4路(注入通道貌似使用不多),下面简单介绍一下俩种通道:
规则通道
规则通道顾名思义就是,最平常的通道、也是最常用的通道,平时的ADC转换都是用规则通道实现的。
注入通道
注入通道是相对于规则通道的,注入通道可以在规则通道转换时,强行插入转换,相当于一个“中断通道”吧。当有注入通道需要转换时,规则通道的转换会停止,优先执行注入通道的转换,当注入通道的转换执行完毕后,再回到之前规则通道进行转换。
3.转换顺序
知道了ADC的转换通道后,如果ADC只使用一个通道来转换,那就很简单,但如果是使用多个通道进行转换就涉及到一个先后顺序了,毕竟规则转换通道只有一个数据寄存器。多个通道的使用顺序分为俩种情况:规则通道的转换顺序和注入通道的转换顺序。
规则通道转换顺序
规则通道中的转换顺序由三个寄存器控制:SQR1、SQR2、SQR3,它们都是32位寄存器。SQR寄存器控制着转换通道的数目和转换顺序,只要在对应的寄存器位SQx中写入相应的通道,这个通道就是第x个转换。具体的对应关系如下:

通过SQR1寄存器就能了解其转换顺序在寄存器上的实现了:

注入通道转换顺序
和规则通道转换顺序的控制一样,注入通道的转换也是通过注入寄存器来控制,只不过只有一个JSQR寄存器来控制,控制关系如下:

需要注意的是,只有当JL=4的时候,注入通道的转换顺序才会按照JSQ1、JSQ2、JSQ3、JSQ4的顺序执行。当JL<4时,注入通道的转换顺序恰恰相反,也就是执行顺序为:JSQ4、JSQ3、JSQ2、JSQ1。
配置转换顺序的函数如示:
/**
* @brief Configures for the selected ADC regular channel its corresponding
* rank in the sequencer and its sample time.
* @param ADCx: where x can be 1, 2 or 3 to select the ADC peripheral.
* @param ADC_Channel: the ADC channel to configure.
* This parameter can be one of the following values:
* @arg ADC_Channel_0: ADC Channel0 selected
* @arg ADC_Channel_1: ADC Channel1 selected
* @arg ADC_Channel_2: ADC Channel2 selected
* @arg ADC_Channel_3: ADC Channel3 selected
* @arg ADC_Channel_4: ADC Channel4 selected
* @arg ADC_Channel_5: ADC Channel5 selected
* @arg ADC_Channel_6: ADC Channel6 selected
* @arg ADC_Channel_7: ADC Channel7 selected
* @arg ADC_Channel_8: ADC Channel8 selected
* @arg ADC_Channel_9: ADC Channel9 selected
* @arg ADC_Channel_10: ADC Channel10 selected
* @arg ADC_Channel_11: ADC Channel11 selected
* @arg ADC_Channel_12: ADC Channel12 selected
* @arg ADC_Channel_13: ADC Channel13 selected
* @arg ADC_Channel_14: ADC Channel14 selected
* @arg ADC_Channel_15: ADC Channel15 selected
* @arg ADC_Channel_16: ADC Channel16 selected
* @arg ADC_Channel_17: ADC Channel17 selected
* @param Rank: The rank in the regular group sequencer. This parameter must be between 1 to 16.
* @param ADC_SampleTime: The sample time value to be set for the selected channel.
* This parameter can be one of the following values:
* @arg ADC_SampleTime_1Cycles5: Sample time equal to 1.5 cycles
* @arg ADC_SampleTime_7Cycles5: Sample time equal to 7.5 cycles
* @arg ADC_SampleTime_13Cycles5: Sample time equal to 13.5 cycles
* @arg ADC_SampleTime_28Cycles5: Sample time equal to 28.5 cycles
* @arg ADC_SampleTime_41Cycles5: Sample time equal to 41.5 cycles
* @arg ADC_SampleTime_55Cycles5: Sample time equal to 55.5 cycles
* @arg ADC_SampleTime_71Cycles5: Sample time equal to 71.5 cycles
* @arg ADC_SampleTime_239Cycles5: Sample time equal to 239.5 cycles
* @retval None
*/
void ADC_RegularChannelConfig(ADC_TypeDef* ADCx, uint8_t ADC_Channel, uint8_t Rank, uint8_t ADC_SampleTime)
{
函数内容略;
}
4.触发源
ADC转换的输入、通道、转换顺序都已经说明了,但ADC转换是怎么触发的呢?就像通信协议一样,都要规定一个起始信号才能传输信息,ADC也需要一个触发信号来实行模/数转换。
其一就是通过直接配置寄存器触发,通过配置控制寄存器CR2的ADON位,写1时开始转换,写0时停止转换。在程序运行过程中只要调用库函数,将CR2寄存器的ADON位置1就可以进行转换,比较好理解。
另外,还可以通过内部定时器或者外部IO触发转换,也就是说可以利用内部时钟让ADC进行周期性的转换,也可以利用外部IO使ADC在需要时转换,具体的触发由控制寄存器CR2决定。
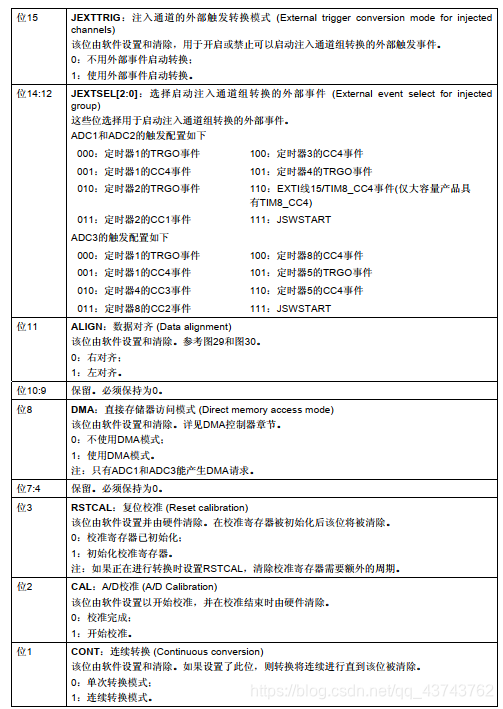
ADC_CR2寄存器的详情如下:



5.转换时间
还有一点,就是转换时间的问题,ADC的每一次信号转换都要时间,这个时间就是转换时间,转换时间由输入时钟和采样周期来决定。
输入时钟
由于ADC在STM32中是挂载在APB2总线上的,所以ADC得时钟是由PCLK2(72MHz)经过分频得到的,分频因子由 RCC 时钟配置寄存器RCC_CFGR 的位 15:14 ADCPRE[1:0]设置,可以是 2/4/6/8 分频,一般配置分频因子为8,即8分频得到ADC的输入时钟频率为9MHz。
采样周期
采样周期是确立在输入时钟上的,配置采样周期可以确定使用多少个ADC时钟周期来对电压进行采样,采样的周期数可通过 ADC采样时间寄存器 ADC_SMPR1 和 ADC_SMPR2 中的 SMP[2:0]位设置,ADC_SMPR2 控制的是通道 0~9, ADC_SMPR1 控制的是通道 10~17。每个通道可以配置不同的采样周期,但最小的采样周期是1.5个周期,也就是说如果想最快时间采样就设置采样周期为1.5.
转换时间
转换时间=采样时间+12.5个周期
12.5个周期是固定的,一般我们设置 PCLK2=72M,经过 ADC 预分频器能分频到最大的时钟只能是 12M,采样周期设置为 1.5 个周期,算出最短的转换时间为 1.17us。
6.数据寄存器
转换完成后的数据就存放在数据寄存器中,但数据的存放也分为规则通道转换数据和注入通道转换数据的。
规则数据寄存器
规则数据寄存器负责存放规则通道转换的数据,通过32位寄存器ADC_DR来存放。

当使用ADC独立模式(也就是只使用一个ADC,可以使用多个通道)时,数据存放在低16位中,当使用ADC多模式时高16位存放ADC2的数据。需要注意的是ADC转换的精度是12位,而寄存器中有16个位来存放数据,所以要规定数据存放是左对齐还是右对齐。
当使用多个通道转换数据时,会产生多个转换数据,然鹅数据寄存器只有一个,多个数据存放在一个寄存器中会覆盖数据导致ADC转换错误,所以我们经常在一个通道转换完成之后就立刻将数据取出来,方便下一个数据存放。一般开启DMA模式将转换的数据,传输在一个数组中,程序对数组读操作就可以得到转换的结果。
DMA的使用之前在一篇博客中介绍过:DMA介绍
注入数据寄存器
注入通道转换的数据寄存器有4个,由于注入通道最多有4个,所以注入通道转换的数据都有固定的存放位置,不会跟规则寄存器那样产生数据覆盖的问题。 ADC_JDRx 是 32 位的,低 16 位有效,高 16 位保留,数据同样分为左对齐和右对齐,具体是以哪一种方式存放,由ADC_CR2 的 11 位 ALIGN 设置。

7.中断

从框图中可以知道数据转换完成之后可以产生中断,有三种情况:
规则通道转换完成中断
规则通道数据转换完成之后,可以产生一个中断,可以在中断函数中读取规则数据寄存器的值。这也是单通道时读取数据的一种方法。
注入通道转换完成中断
注入通道数据转换完成之后,可以产生一个中断,并且也可以在中断中读取注入数据寄存器的值,达到读取数据的作用。
模拟看门狗事件
当输入的模拟量(电压)不再阈值范围内就会产生看门狗事件,就是用来监视输入的模拟量是否正常。
以上中断的配置都由ADC_SR寄存器决定:

当然,在转换完成之后也可以产生DMA请求,从而将转换好的数据从数据寄存器中读取到内存中。
8.电压转换
要知道,转换后的数据是一个12位的二进制数,我们需要把这个二进制数代表的模拟量(电压)用数字表示出来。比如测量的电压范围是0~3.3V,转换后的二进制数是x,因为12位ADC在转换时将电压的范围大小(也就是3.3)分为4096(2^12)份,所以转换后的二进制数x代表的真实电压的计算方法就是:
y=3.3* x / 4096
三.初始化结构体
每个外设的核心就是其对应的初始化结构体了,ADC的初始化结构体如下:
typedef struct
{
uint32_t ADC_Mode; // ADC 工作模式选择
FunctionalState ADC_ScanConvMode; // ADC 扫描(多通道)或者单次(单通道)模式选择
FunctionalState ADC_ContinuousConvMode; // ADC 单次转换或者连续转换选择
uint32_t ADC_ExternalTrigConv; // ADC 转换触发信号选择
uint32_t ADC_DataAlign; // ADC 数据寄存器对齐格式
uint8_t ADC_NbrOfChannel; // ADC 采集通道数
} ADC_InitTypeDef;
通过配置初始化结构体来设置ADC的相关信息。
四.单通道电压采集
用这个程序来简单熟练一下ADC的单通道电压采集吧,程序使用了ADC1的通道11,对应的IO口是PC^1,因为博主的开发板上PC ^1引脚没有任何复用,使用中断,在中断中读取转换的电压。
1.头文件
为了提高文件的可移植性,头文件中定义了一些与ADC和中断相关的量,在移植程序的时候只需要修改头文件中的定义即可。
#ifndef __ADC_H
#define __ADC_H
#include "stm32f10x.h"
/* 采用ADC1的通道11 引脚为PC^1 模式必须是模拟输入*/
#define ADC_GPIO_RCC RCC_APB2Periph_GPIOC
#define ADC_GPIO_PORT GPIOC
#define ADC_GPIO_PIN GPIO_Pin_1
#define ADC_GPIO_MODE GPIO_Mode_AIN
/* 配置与中断有关的信息 */
#define ADC_IRQn ADC1_2_IRQn
#define ADC_RCC RCC_APB2Periph_ADC1
/* 配置ADC初始化结构体的宏定义 */
#define ADCx ADC1
#define ADCx_ContinuousConvMode ENABLE //连续转换模式
#define ADCx_DataAlign ADC_DataAlign_Right //转换结果右对齐
#define ADCx_ExternalTrigConv ADC_ExternalTrigConv_None //不使用外部触发转换,采用软件触发
#define ADCx_Mode ADC_Mode_Independent //只使用一个ADC,独立模式
#define ADCx_NbrOfChannel 1 //一个转换通道
#define ADCx_ScanConvMode DISABLE //禁止扫描模式,多通道时使用
/* 通道信息和采样周期 */
#define ADC_Channel ADC_Channel_11
#define ADC_SampleTime ADC_SampleTime_55Cycles5
/* 函数声明 */
void ADC_COnfig(void);
void ADC_NVIC_Config(void);
void ADC_GPIO_Config(void);
void ADCx_Init(void);
#endif /* __ADC_H */
2.引脚配置函数
首先配置相应的GPIO引脚,毕竟模拟信号是通过GPIO引脚传输到开发板的,注意的是,引脚的模式一定要是模拟输入!
void ADC_GPIO_Config(void)
{
GPIO_InitTypeDef GPIO_InitStruct;
RCC_APB2PeriphClockCmd(ADC_GPIO_RCC, ENABLE);
GPIO_InitStruct.GPIO_Pin = ADC_GPIO_PIN ;
GPIO_InitStruct.GPIO_Mode = ADC_GPIO_MODE ;
GPIO_Init(ADC_GPIO_PORT , &GPIO_InitStruct);
}
配置引脚就是老套路:声明结构体变量、开启时钟、写入结构体、初始化GPIO
3.NVIC配置函数
因为我们是在转换完成后利用中断,在中断函数中读取数据,所以要首先配置中断函数的优先级,因为程序中只有这一个中断,所以优先级的配置就比较随意。
void ADC_NVIC_Config(void)
{
NVIC_InitTypeDef NVIC_InitStruct ;
/* 配置中断优先级分组(设置抢占优先级和子优先级的分配),在函数在misc.c */
NVIC_PriorityGroupConfig(NVIC_PriorityGroup_1) ;
/* 配置初始化结构体 在misc.h中 */
/* 配置中断源 在stm32f10x.h中 */
NVIC_InitStruct.NVIC_IRQChannel = ADC_IRQn ;
/* 配置抢占优先级 */
NVIC_InitStruct.NVIC_IRQChannelPreemptionPriority = 1 ;
/* 配置子优先级 */
NVIC_InitStruct.NVIC_IRQChannelSubPriority = 1 ;
/* 使能中断通道 */
NVIC_InitStruct.NVIC_IRQChannelCmd = ENABLE ;
/* 调用初始化函数 */
NVIC_Init(&NVIC_InitStruct) ;
}
4.ADC配置函数
ADC的配置函数是ADC的精髓,在这个函数中包含的内容有:ADC的初始化结构体配置、配置了时钟分频、配置了通道转换顺序、打开转换中断、进行校准、软件触发ADC采集等。
函数中都有详细的注释:
void ADC_COnfig(void)
{
ADC_InitTypeDef ADC_InitStruct;
RCC_APB2PeriphClockCmd(ADC_RCC, ENABLE);
/* 配置初始化结构体,详情见头文件 */
ADC_InitStruct.ADC_ContinuousConvMode = ADCx_ContinuousConvMode ;
ADC_InitStruct.ADC_DataAlign = ADCx_DataAlign ;
ADC_InitStruct.ADC_ExternalTrigConv = ADCx_ExternalTrigConv ;
ADC_InitStruct.ADC_Mode = ADCx_Mode ;
ADC_InitStruct.ADC_NbrOfChannel = ADCx_NbrOfChannel ;
ADC_InitStruct.ADC_ScanConvMode = ADCx_ScanConvMode ;
ADC_Init(ADCx, &ADC_InitStruct);
/* 配置ADC时钟为8分频,即9M */
RCC_ADCCLKConfig(RCC_PCLK2_Div8);
/* 配置ADC通道转换顺序和时间 */
ADC_RegularChannelConfig(ADCx, ADC_Channel, 1, ADC_SampleTime );
/* 配置为转换结束后产生中断 在中断中读取信息 */
ADC_ITConfig(ADCx, ADC_IT_EOC,ENABLE);
/* 开启ADC,进行转换 */
ADC_Cmd(ADCx, ENABLE );
/* 重置ADC校准 */
ADC_ResetCalibration(ADCx);
/* 等待初始化完成 */
while(ADC_GetResetCalibrationStatus( ADCx))
/* 开始校准 */
ADC_StartCalibration(ADCx);
/* 等待校准完成 */
while (ADC_GetCalibrationStatus(ADCx));
/* 软件触发ADC转换 */
ADC_SoftwareStartConvCmd(ADCx, ENABLE);
}
5.中断函数
在中断函数中进行读取数据,将数据存放在变量result中,此处使用关键字extern声明,代表变量result已经在其他文件中定义,关于extern的介绍在之前博客中有extern关键字
extern uint16_t resurt;
void ADC1_2_IRQHandler(void)
{
/* 判断产生中断请求 */
while(ADC_GetITStatus(ADCx, ADC_IT_EOC) == SET)
resurt=ADC_GetConversionValue(ADCx);
/* 清除中断标志 */
ADC_ClearITPendingBit(ADCx, ADC_IT_EOC);
}
6.主函数
主函数负责接收转换的值,并将其转换为电压值,然后通过串口打印在计算机上,便于调试。
变量result是主函数中的全局变量,注意最后的结果应该转换为浮点型。
#include "stm32f10x.h"
#include "usart.h"
#include "adc.h"
uint16_t result;
void delay(void)
{
uint16_t k=0xffff;
while(k--);
}
int main(void)
{
float voltage;
/* 串口调试函数 */
DEBUG_USART_Config();
/* 与ADC相关的函数打包在此函数中 */
ADCx_Init();
while(1)
{
/* 强制转换为浮点型 */
voltage = (float) result/4096*3.3;
printf("\n电压值为:%f\n",voltage);
delay();
}
}
博客中有不恰当的地方,还请诸位指出,在下不胜感激!
q:2723808286

浙公网安备 33010602011771号