SIM900A—基础指令
文章目录
1.ATE指令设置回显
模块默认:ATE1

一般在跑程序的时候会将回显功能关闭。
2.ATQ指令设置返回
模块默认:ATQ0

3.ATV指令设置返回格式
模块默认:ATV1


4.AT+CFUN设置模块功能
模块默认:CFUN=1(全部功能)


可以通过AT+CFUN=1,1来进行软件复位,利用了 < rst >=1 时,设置复位的操作。
5.AT+IPR设置波特率
模块默认:IPR=0,即自适应,这里默认9600


6.AT+CMEE设置上报错误格式
模块默认:CMEE=0

7.各种码(IMEI、IMSI、CCID)的查询、修改
IMEI 是国际移动设备身份码的缩写,是由15位数字组成的“电子串号”,与每一个模块一一对应
通过AT+GSN指令查询IMEI号



8.AT+CSQ查询信号强度
可以查询信号强度,一般在CSQ:10,0 以上就可以正常使用

使用AT+EXUNSOL指令可以开启自动上报信号强度:

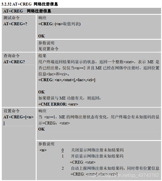
9.AT+CREG查询网络注册信息
通过AT+CREG指令来查询SIM是否注册到网络,只有注册到网络才可以进行下一步的操作。


具体的查询操作如下:

10.AT+CGATT查询GPRS网络附着状态
可以用AT+CGATT查询GPRS网络附着状态,返回0,1表示已附着。


11.开机测试指令流程
能够正常使用模块的前提有:
- 模块的串口通信正常
- 可以检测到SIM卡
- 信号强度足够(10以上)
- 注册到网络
- 附着到GPRS
下面是开机测试的流程图,只有开机测试通过,才可以执行下一步的操作!!!




浙公网安备 33010602011771号