第五次SDN上机实验
实验5:开源控制器实践——POX
一、实验目的
- 能够理解 POX 控制器的工作原理;
- 通过验证POX的forwarding.hub和forwarding.l2_learning模块,初步掌握POX控制器的使用方法;
- 能够运用 POX控制器编写自定义网络应用程序,进一步熟悉POX控制器流表下发的方法。
二、实验环境
- 下载虚拟机软件Oracle VisualBox 或 VMware;
- 在虚拟机中安装Ubuntu 20.04 Desktop amd64;
三、实验要求
(一)基本要求
- 搭建下图所示SDN拓扑,协议使用Open Flow 1.0,控制器使用部署于本地的POX(默认监听6633端口)
![]()
![]()
- 阅读Hub模块代码,使用 tcpdump 验证Hub模块;
h1 ping h2
![]()
h1 ping h3
![]()
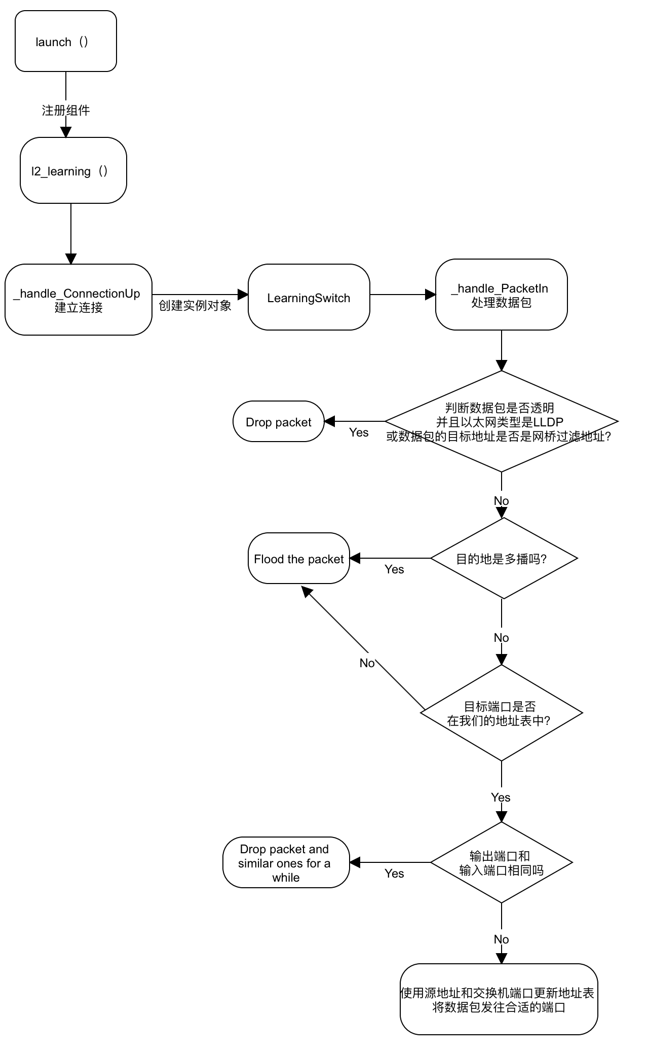
- 阅读L2_learning模块代码,画出程序流程图,使用 tcpdump 验证Switch模块。
h1 ping h2
![]()
h1 ping h3
![]()
![]()
区别:
hub下h1 ping h2时候,h3也会收到数据包,h1 ping h3时h2也会收到数据包;
l2_learning下h1 ping h2时候,h3不会收到数据包,h1 ping h3时h2不会收到数据包。
(二)进阶要求
- 重新搭建(一)的拓扑,此时交换机内无流表规则,拓扑内主机互不相通;编写Python程序自定义一个POX模块SendFlowInSingle3,并且将拓扑连接至SendFlowInSingle3(默认端口6633),实现向s1发送流表规则使得所有主机两两互通。
代码:
from pox.core import core
import pox.openflow.libopenflow_01 as of
from pox.openflow.of_json import *
def _handle_ConnectionUp(event):
msg = of.ofp_flow_mod()
msg.priority = 1
msg.match.in_port = 1
msg.actions.append(of.ofp_action_output(port=2))
msg.actions.append(of.ofp_action_output(port=3))
event.connection.send(msg)
msg = of.ofp_flow_mod()
msg.priority = 1
msg.match.in_port = 2
msg.actions.append(of.ofp_action_output(port=1))
msg.actions.append(of.ofp_action_output(port=3))
event.connection.send(msg)
msg = of.ofp_flow_mod()
msg.priority = 1
msg.match.in_port = 3
msg.actions.append(of.ofp_action_output(port=1))
msg.actions.append(of.ofp_action_output(port=2))
event.connection.send(msg)
def launch():
core.openflow.addListenerByName("ConnectionUp", _handle_ConnectionUp)


四、实验心得
这次的实验基础部分还是比较简单的,跟着pdf来做基本都可以完成,不过做到L2_learning模块的时候出了问题,得到的结果与Hub一样,后来重启虚拟机,重新搭建拓扑就可以了。到做流程图部分,一开始是不知道画什么的,毫无头绪,后来通过上网百度以及参考同学的实验报告才做出来的。进阶的部分有点难,一开始代码写的乱七八糟,没得到自己想要的结果,后来参考几位大佬的代码还有查找资料才慢慢写出来。通过这次实验能够理解 POX 控制器的工作原理,初步掌握POX控制器的使用方法,能够运用 POX控制器编写自定义网络应用程序,进一步熟悉POX控制器流表下发的方法。







浙公网安备 33010602011771号