24.12.29
1、需求定义:(20分)
(1)根据上述描述,绘制系统工作上下范围图。(5分)

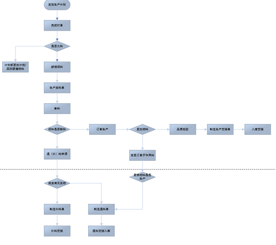
(2)绘制系统业务流程图。(15分)

2、结构化建模案例分析:(20分)
(1)绘制系统的功能结构图。(10分)

(2)根据上述描述,绘制完整的数据流图。(10分)

3、面向对象建模案例分析:(30分)
(1)绘制系统顶层用例图。(10分)

(2)绘制系统细化完整用例图。(10分)
(3)分析系统类模型,找出类之间的关系并画出类图。(10分)

4、系统原型展示:根据你的类图,开发系统原型,并录制视频或撰写文 档展示说明。(30分)
(1)根据类图,用源代码定义类的变量和方法名(具体的方法体不用 写);(10分)
(2)用HTML或者JSP等前端工具撰写页面原型,要求页面上元素完 整,界面风格统一,页面之间跳转流畅,可以完整表现主业务流程执行顺序。
页面模型评分标准: (1) 类定义:要求注释变量用途和方法用途。(10分)
(2) 页面美观:要求页面参考商务风格模板,页面元素完整。(5分)
(3) 业务流程:通过页面之间跳转操作可以显示业务流程。(15分)
测试要求:
1、 问题1、2、3、4(1)要求在答题纸上完成,所有类图绘制要求在 VISIO 中完成。
2、 问题4(2)、 4(3)要求提交页面文档(HTML等),直接在浏览器上 可以打开,其中主页面一律命名为Index.html.

浙公网安备 33010602011771号