leetcode刷题_PYTHON(1):链表(1)两数相加
给你两个 非空 的链表,表示两个非负的整数。它们每位数字都是按照 逆序 的方式存储的,并且每个节点只能存储 一位 数字。
请你将两个数相加,并以相同形式返回一个表示和的链表。
你可以假设除了数字 0 之外,这两个数都不会以 0 开头。

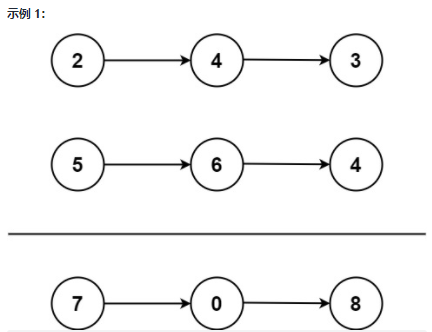
输入:l1 = [2,4,3], l2 = [5,6,4]
输出:[7,0,8]
解释:342 + 465 = 807.
示例 2:
输入:l1 = [0], l2 = [0]
输出:[0]
示例 3:
输入:l1 = [9,9,9,9,9,9,9], l2 = [9,9,9,9]
输出:[8,9,9,9,0,0,0,1]
提示:
每个链表中的节点数在范围 [1, 100] 内
0 <= Node.val <= 9
题目数据保证列表表示的数字不含前导零
# Definition for singly-linked list. # class ListNode: # def __init__(self, val=0, next=None): # self.val = val # self.next = next class Solution: def addTwoNumbers(self, l1: ListNode, l2: ListNode) -> ListNode: p = ListNode(0) q = p tmp = 0 while(l1 or l2 or tmp): if(l1): tmp += l1.val l1 = l1.next if l2: tmp += l2.val l2 = l2.next p.next = ListNode(tmp%10) p = p.next tmp = tmp//10 return q.next
来源:力扣(LeetCode)
链接:https://leetcode-cn.com/problems/add-two-numbers
著作权归领扣网络所有。商业转载请联系官方授权,非商业转载请注明出处。
本文来自博客园,作者:秋华,转载请注明原文链接:https://www.cnblogs.com/qiu-hua/p/15259370.html

浙公网安备 33010602011771号