3分钟部署生产级k8s集群
3分钟部署生产级k8s集群
什么是 sealos ?
sealos:sealos 是一个 kubernetes 高可用安装工具,一条命令,离线安装,包含所有依赖,内核负载 不依赖haproxy keepalived,纯golang开发,99年证书,支持 v1.14.9 v1.15.6 v1.16.3 v1.17.0 。
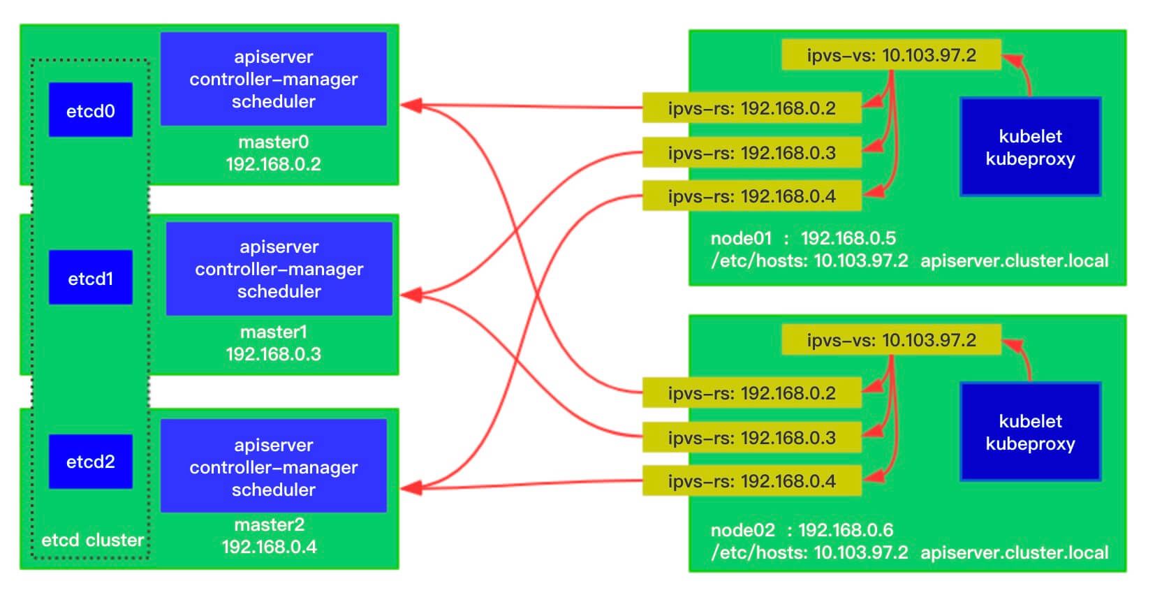
概览图
前提条件
- 安装并启动docker, 高版本离线包自带docker,如没安装docker会自动安装
- 下载kubernetes 离线安装包
- 下载最新版本sealos
- 务必同步服务器时间
- 主机名不可重复
快速安装
-
环境信息
主机名 IP地址 master0 192.168.0.2 master1 192.168.0.3 master2 192.168.0.4 node0 192.168.0.5 -
只需要准备好服务器,在任意一台服务器上执行下面命令即可# 下载并安装sealos, sealos是个golang的二进制工具,直接下载拷贝到bin目录即可 $ wget https://github.com/fanux/sealos/releases/download/v3.0.1/sealos && \ chmod +x sealos && mv sealos /usr/bin # 安装一个三master的kubernetes集群 $ sealos init --passwd 123456 \ --master 192.168.0.2 --master 192.168.0.3 --master 192.168.0.4 \ --node 192.168.0.5 \ --pkg-url https://sealyun.oss-cn-beijing.aliyuncs.com/413bd3624b2fb9e466601594b4f72072-1.17.0/ kube1.17.0.tar.gz \ --version v1.17.0 -
参数含义
参数名 含义 示例 passwd 服务器密码 123456 master k8s master节点IP地址 192.168.0.2 node k8s node节点IP地址 192.168.0.3 pkg-url 离线资源包地址,支持下载到本地,或者一个远程地址 /root/kube1.16.0.tar.gz version 资源包对应的版本 v1.17.0
项目地址
参考链接
喜欢秋天,只因秋知落叶,秋至,叶落。

浙公网安备 33010602011771号