【自学嵌入式:计算机组成原理】37. 内存单元格的构建
37. 内存单元格的构建
内存地址:从并行到串行
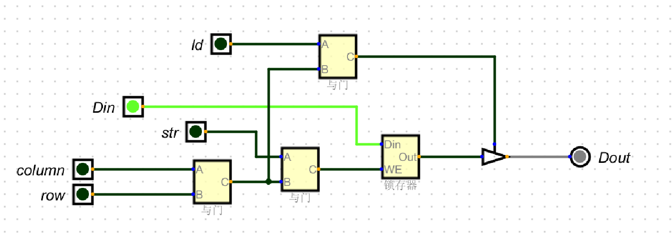
先设计一个内存单元格,
内存单元格要自己自己在哪一行和哪一列,需要有row和
column
内存单元要有ld(load)读的控制
内存单元要有str(store)存的控制
内存单元要有数据的输入
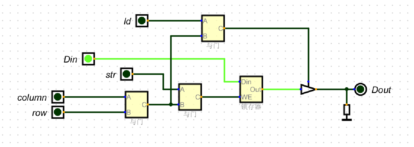
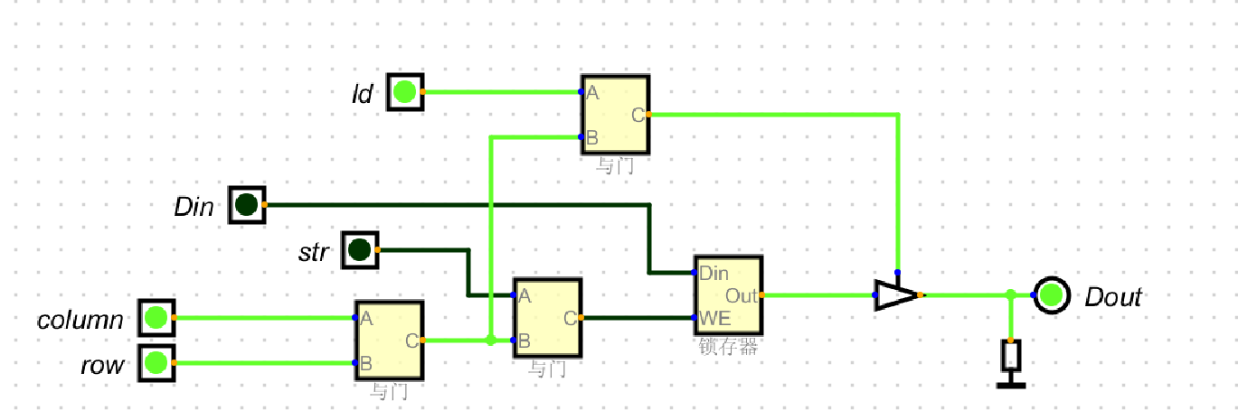
(1)直接存,存不进去,必须先选中行和列

(2)选中行和列,然后把store选中,才能存储数据

(3)数据存进去了(临时补了一个下拉电阻,因为进入高阻态了)

(4)必须选中正确的行和列,然后再打开ld,才能将数据输出

 
                    
                     
                    
                 
                    
                 
                
            
         
         浙公网安备 33010602011771号
浙公网安备 33010602011771号