会员
众包
新闻
博问
闪存
赞助商
HarmonyOS
Chat2DB
所有博客
当前博客
我的博客
我的园子
账号设置
会员中心
简洁模式
...
退出登录
注册
登录
魔理沙偷走了BUG
从头越,苍山如海,残阳如血。
博客园
首页
新随笔
联系
订阅
管理
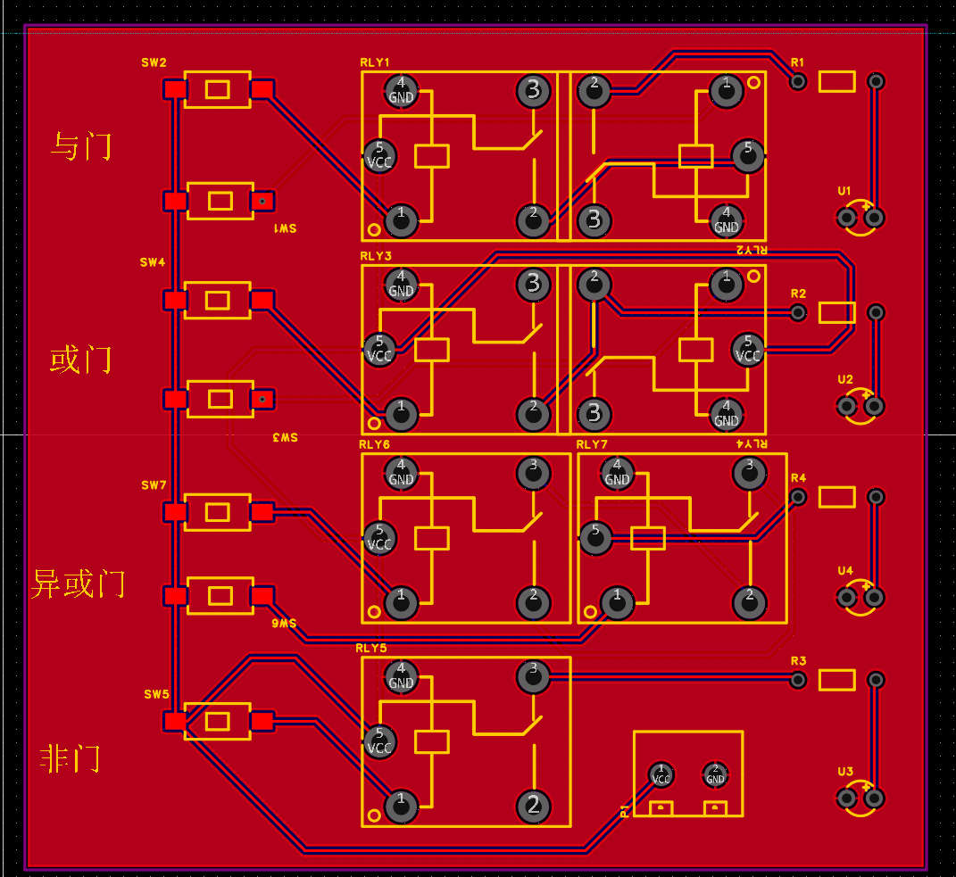
【自学嵌入式:计算机组成原理】17. 与门电路原理图 18. 或门异或门原理图 19. 门电路pcb的设计
17. 与门电路原理图
18. 或门异或门原理图
19. 门电路pcb的设计
posted @
2025-07-14 11:44
秦瑞迁
阅读(
269
) 评论(
0
)
收藏
举报
刷新页面
返回顶部
公告