#前端算法救赎系列#LeetCode02.两数相加
2. 两数相加
给你两个 非空 的链表,表示两个非负的整数。它们每位数字都是按照 逆序 的方式存储的,并且每个节点只能存储 一位 数字。
请你将两个数相加,并以相同形式返回一个表示和的链表。
你可以假设除了数字 0 之外,这两个数都不会以 0 开头。
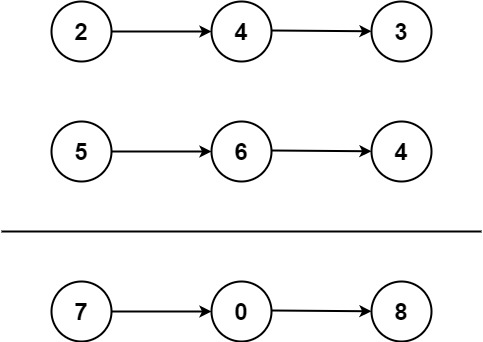
示例 1:
输入:l1 = [2,4,3], l2 = [5,6,4] 输出:[7,0,8] 解释:342 + 465 = 807.
思路分析:
遍历两个链表,两个链表的当前指针不同时为0时,执行:对应位数字和上一位的进位加和,产生当前结果位和下一位的进位,每一位都处理完后,处理最后一次的进位。
/**
* Definition for singly-linked list.
* function ListNode(val, next) {
* this.val = (val===undefined ? 0 : val)
* this.next = (next===undefined ? null : next)
* }
*/
/**
* @param {ListNode} l1
* @param {ListNode} l2
* @return {ListNode}
*/
var addTwoNumbers = function(l1, l2) {
let carry=0
let head=null,tail=null
while(l1||l2){
let h1=l1!==null?l1.val:0
let h2=l2!==null?l2.val:0
sum=(h1+h2+carry)
if(!head){
head=tail=new ListNode(sum%10)
}else {
tail.next=new ListNode(sum%10)
tail=tail.next
}
carry=Math.floor(sum/10)
if(l1){
l1=l1.next
}
if(l2){
l2=l2.next
}
}
if(carry){
tail.next=new ListNode(carry)
tail=tail.next
}
return head
};
思路来源:全栈潇晨


浙公网安备 33010602011771号