终于有人把云原生数据库讲明白了
背景
随着云计算的蓬勃发展,IT 应用转向云端,云服务出现如下若干特点:
-
提供按需服务。
-
用户只愿支付运营费用而不愿支付资产费用。
-
云服务提供商集群规模越来越大,甚至遍布全球,集群达到云级规模(Cloud-Scale)。
根据以上特点,要求云产品需要提供一定 “弹性”(Elastic),而且达到云级规模;节点故障如同 “噪声” 一样不可避免,这又要求云服务有一定的 “自愈”(Resilience)能力。
起初,通过借助 IaaS,直接将传统的数据库 “搬迁” 到云上,于是出现了关系型数据库服务(RDS)。这样虽然能部分实现 “弹性” 与 “自愈”,但是这种方案存在资源利用率低,维护成本高,可用性低等问题。于是,设计适应云特点的云原生数据库就至关重要。
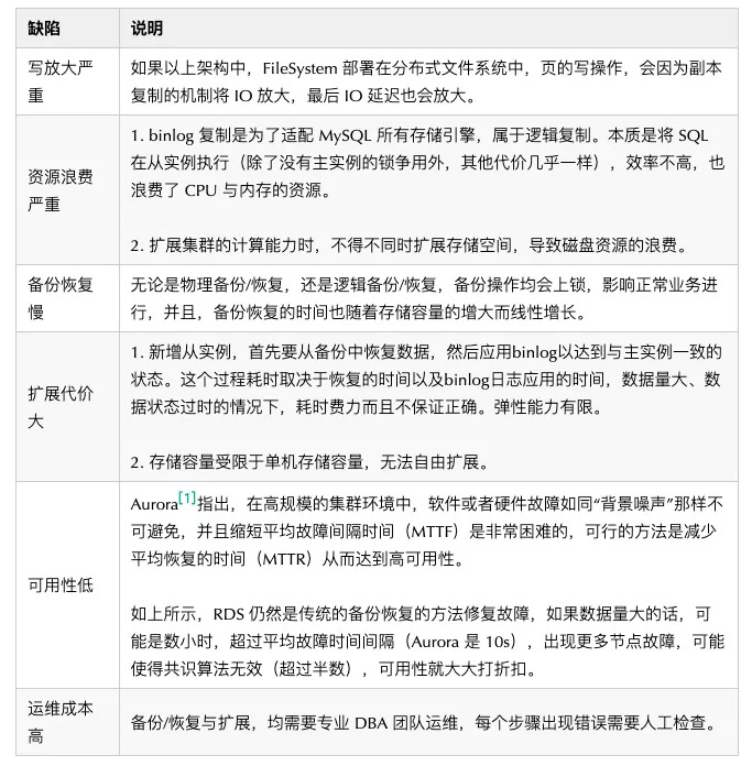
RDS 的挑战
以 MySQL 为例,如果要实现高可用或者读写分离集群,则需要搭建 binlog 复制集群。

图 1:MySQL 复制架构
如上图所示,除了页写入与 double write,redo log 写入操作外,还有 binlog 与 relay log 的写入。

云原生数据库简介
为了解决以上问题,需要针对云上服务的特点,改造或者开发新一代云数据库,这便是云原生数据库。

通过解耦合与少状态,计算节点扩展就会很轻量,扩展速度近乎进程启动的速度。避免扩展计算资源的时候,不得不浪费存储资源的窘境。
解耦合也使得存储节点也少了一定的约束,可以使用成熟的分布式存储技术实现灵巧化,降低运维成本提高可用性。
接下来将介绍目前两种主流的技术路线和几种知名的方案。
1.Spanner 类
以 Google 的 Spanner[2] 为代表,基于云原生开发全新的数据库。受其影响,产生了CockrochDB、TiDB、YugabyteDB 等产品。
1.1 架构
以 TiDB[3] 架构图为例:

图 2:TiDB 架构图
总体来说,此类产品其特点都是在 key-value 存储基础上包装一层分布式 SQL 执行引擎,使用 2PC 提交或者其变种方案实现事务处理能力。计算节点是 SQL 执行引擎,可以彻底实现无状态,本质是一个分布式数据库。
1.2 存储高可用性
Spanner 将表拆分为 tablet,以 tablet 为单位使用多副本 + Paxos 算法 实现。
TiDB 为 Region 为单位使用多副本 + Multi-Raft 算法,而 CockroachDB 则采用 Range 为单位进行多副本,共识算法也是使用 Raft。
Spanner 中 key-value 持久化方案,逻辑上仍然是基于日志复制的状态机模型(log-replicated state machines)上再加共识算法实现。

图 3:multi-Raft 存储架构
1.3 优缺点

-
SQL 支持能力有限
- 如:YugabyteDB 不支持 Join 语句
2.Aurora 类
Aurora 是亚马逊推出的云原生数据库。与 Google 的技术路线不同,Aurora 是传统的 MySQL(PostgreSQL)等数据库进行计算与存储分离改造,进而实现云原生的需求,但其本质仍然是单体数据库的读写分离集群。
Aurora 论文对 Spanner 的事务处理能力并不满意,认为它是为 Google 重读(read-heavy)负载定制的数据库系统[1] 。这种方案得到一些数据库厂商的认同,出现了微软 Socrates、阿里PolarDB、腾讯 CynosDB、极数云舟 ArkDB 以及华为 TarusDB 云原生数据库等。
2.1 架构
Aurora 架构如下:

图 4:Aurora 架构
下图绿色部分为日志流向。

图 5:Aurora 网络 IO
由于传统数据库持久化最小单位是一个物理页,哪怕修改一行,持久化仍然是一个页,加上需要写 redo 日志与 undo 记录,本身就存在一定的写放大问题。如果机械的将文件系统替换成使用分布式文件系统,并且为了实现高可用采用多副本,则写放大效应进一步放大,导致存储网络成为瓶颈而性能无法接受。
Aurora 继承了 Spanner 的日志持久化的思想,甚至激进提出“日志即数据库”的口号,其核心思想是存储网络尽量传输日志流,对于读操作,存储网络传输数据页在所难免,但是计算节点可以通过 buffer pool 来优化。
它对传统数据库进行了如下改造:
-
数据库主实例变成计算节点,数据库主实例不再进行刷脏页动作,仅仅向存储写日志,存储应用日志实现持久化,即日志应用下沉到存储。数据库主实例没有后台写动作,没有 cache 强制刷脏替换,没有检查点;
-
数据库复制实例获取日志内容,通过日志应用更新自身的 buffer/cache 等内存对象;
-
主实例与复制实例共享存储;
-
将崩溃恢复,备份、恢复、快照功能下放到存储层。
并且,以原有 S3 存储系统为基础,对存储进行如下改造:
-
将存储分段(Segment),以 10G 作为分段单位大小, 每个分段共六个副本,部署于三个可用区(Available Zone),每个可用区两个副本,Aurora 将这六个分段称为一个保护组(Protection Group,PG),实现高可用。
-
存储节点能接收日志记录应用来实现数据库物理页的持久化,并且使用 Gossip 协议同步各个副本间的日志。
存储能提供多版本物理页,用以适配多个复制实例的延迟。并且后台有历史版本页面回收线程。
持久化页存储流程图如下:

图 6:持久化存储流程
2.2 高可用
Aurora 采用仲裁协议(Quorum)多数派投票方式来检测故障节点。这种高可用的前提是,10G 分段恢复时间为 10 秒,而 10 秒内出现第二个节点故障的可能性几乎为 0。
它采用 3 个可用区,可以形成 4/6 仲裁协议(6 个节点,写需 4 个投票,读需 3 个投票)。最坏情况是某个可用区出现灾害(地震,水灾,恐怖袭击等)时,同时随机出现一个节点故障,此时仍然有 3 个副本,可以使用 2/3 仲裁协议(3 个节点,写需 2 个投票,读需 2 个投票)继续保持高可用性(AZ+1 高可用)。

3.CynosDB 方案
CynosDB[9] 几乎复刻了 Aurora 的实现方式,但是有其自身的特点:
-
存储多副本之间用 Raft 算法保证高可用,Raft 算法包含了 Quorum 仲裁算法,而且更加灵活;
-
与 Aurora 一样,主从计算节点通过网络传输 redo 日志,同步双方的 buffer cache 以及其他内存对象。
4.PolarDB 方案

图 7:PolarDB 架构
PolarDB[5] 也是存储与计算分离架构,但与 Aurora 最大的不同,就是没有将 redo 日志下放到存储进行处理,计算节点仍然要向存储写物理页,仅主实例与复制实例之间使用 redo 日志进行物理复制同步 buffer pool [4]、事务等其他内存对象,使用现有的分布式文件系统,不对其进行改造。
PolarDB 目前集中于分布式文件系统优化(PolarFS),以及查询加速优化(FPGA 加速)。
5.Socrates 方案

图 8:Socrates 架构
Socrates[7] 是微软新研发的 DaaS 架构。与 Aurora 类似,使用存储与计算分离架构,强调日志的作用。但是 Socrates 采用的复用已有 SQL Server 组件:
-
SQL Server 为了支持 Snapshot 隔离级,提供了多版本数据页(Page Version Store)的功能;
-
使用 SSD 存储作为 buffer pool 的扩展(Reslilient Cache),可以加速故障崩溃恢复过程;
-
RBIO Protocol 是扩展的网络协议,用以进行远程数据页读取;
-
Snapshot Backup/Restore 快速备份与恢复;
-
新增 XLogService 模块。
其特点如下:
-
尽量复用了原有 SQL Server 的特性,使用 SQL Server 组件充当 Page Server,模拟 Aurora 的存储节点;
-
Socrates 有一个很大的创新,日志与页面存储分离。它认为持久性(durability)不需要使用快速存储设备中的副本,而可用性(availability)不需要有固定数量的复制节点。因此 XLog 和 XStore 负责 durability,计算节点和 page server 仅用于可用性(它们失效的时候不会丢数据,仅仅是不可用);
-
redo 日志传递均借助 Xlog Service,而不是通过主从计算节点通过网络传输。主实例节点不需要额外进行日志缓存来适应从实例节点。
6.TaurasDB 方案

图 9:TaurasDB 架构
TaurasDB[8] 架构如上图,它继承了 Aurora 的日志下沉存储的思想,也继承了 Socrates 的日志与页面存储分离的思想,并且在计算节点添加了存储抽象层(SAL)。LogStore 与 PageStore 采用与 Aurora 类似的 Quorum 仲裁算法实现高可用。
总结
云原生数据库的核心功能
-
计算与存储分离,计算节点保持少状态,甚至无状态;
-
基于日志的进行持久化;
-
存储分片/分块,易于扩容;
-
存储多副本与共识算法;
-
备份、恢复、快照功能下放到存储层。
知名方案的非核心功能

图 10:非核心性能支持情况
【全球部署】
多机房升级版,需要考虑全球可用性,全球分布式事务能力,以及 GDPR 合规要求的地理分区(Geo-Partitioning)特性。
由于欧盟出台通用数据保护条例(GDPR)[6],使得数据不得随意跨境转移。违者最高罚款 2000 万欧元,或者全球营收 4%。原有分布式库处理技术,例如使用复制表进行 Jion 优化,就存在违规风险。此外,国内以及其他国家均有类似的数据保护法规,合规性将来也会是重要的需求。
云原生数据库的核心价值
【更高的性能】
基于日志进行持久化与复制更轻量,避免写放大效应,各大厂商均号称比原版 MySQL 有 5~7 倍性能。
【更好的弹性】
计算节点无状态或少状态,计算节点与存储扩展灵活。
【更好的可用性】
将数据库持久文件分片,以小粒度方式副本方式降低 MTTR,以及共识算法来实现高可用。
【更高的资源利用率】
计算能力与存储容量按需伸缩,减少资源浪费。
【更小的成本】
更少的资源、更少的浪费、更少的维护,最终达到更小的成本。
云原生数据库本质是用现有技术组合,实现云原生需求,而且也是数据库实现 serverless 的必由之路。
参考文献
[1]: "Amazon Aurora: Design Considerations for High Throughput Cloud-Native Relational Databases"
[2]: "Spanner: Google’s Globally-Distributed Database"
[3]: TiDB: A Raft-based HTAP Database
[4]: PolarDB redo replication https://www.percona.com/live/18/sites/default/files/slides/polardb_p18_slides.pdf
[5]: PolarDB Architecture https://www.intel.com/content/dam/www/public/us/en/documents/solution-briefs/alibaba-polardb-solution-brief.pdf5
[6]: GDPR https://gdpr-info.eu/
[7]: "Socrates: The New SQL Server in the Cloud"
[8]: Taurus Database: How to be Fast, Available, and Frugal in the Cloud
[9]: 腾讯云新一代自研数据库 CynosDB 技术详解——架构设计 https://cloud.tencent.com/developer/article/1367387
- 文中图片均来自以上参考链接
作者
柯煜昌 青云科技数据库顾问软件工程师
本文由博客一文多发平台 OpenWrite 发布!

浙公网安备 33010602011771号