DDOS防御手段之waf,rasp
waf
基础理论
1 WAF功能
WAF全称叫Web Application Firewall,和传统防火墙的区别是,它是工作在应用层的防火墙,主要对web请求/响应进行防护。那么WAF有什么功能呢?
防火墙都是防御性的产品,有防就有攻,要了解WAF有什么功能,就要从攻击者的角度去思考。
攻击的目的要么是为了利益,要么是为了炫技。目前攻击者大多都是闷声发大财,很少会为了炫技而惹上麻烦。那么,攻击目标越大,越有价值。
一个攻击者的目标由大到小,往往是这样 :
- 全网
- 网络上某一主机
- 某一主机的数据库
- 某一主机WEB系统的管理员
- 某一主机WEB系统其它用户
假设一个WEB网络大致如下,图中为目前能得到仅有信息,下文会一步步完善。

WEB服务器与浏览器之间已经用传统防火墙防护起来,也就是说,对http://www.a.com进行端口扫描之类的攻击行为已经没用了。攻击者可以通过下面步骤来得到这个网络的信息:
1)通过OPTIONS,TRACE方法来探测里面的拓扑。如果webserver支持并允许这两个方法,通过检查响应包的Via或Max-forwards字段,可以得到各个节点的域名。

2)通过检查响应包的Server字段或X-Powered-By字段来确定各个节点的http服务器软件版本和脚本语言解释器版本。同时由第一步得到的域名,也可以到相应域名注册网站(如站长之家)上查找IP。而且有时候,由于网络管理员的疏忽,通向其它节点的路径并没有禁止端口扫描,那样通过端口扫描,可以得到系统信息,如操作系统类型,版本,开启了什么服务。然后在CVE上查询相应版本漏洞和exploit-db上下载相应的payload来攻击,获取主机的控制权。

3)如果第二步不奏效,也可以通过HTTP的OPTIONS方法来获取网站支持的方法,比如允许DELETE方法,或者PUT方法,那么攻击者可以上传一个脚本获取整个站点的源代码和数据库数据甚至获取整个站点所有主机的权限,或者把认证的脚本给删除。

4)如果第三步也不奏效,攻击者可能就会扫描所有网页,看是否存在文件路径遍历,文件包含注入,API注入,命令注入之类的漏洞,来获取整个站点的系统信息甚至获取webshell。
5)如果第四步也不奏效,继续扫描所有页面,看是否有sql注入的漏洞,看能否获取站点的数据库数据或是否可通过数据库执行系统命令,获取主机权限。
6)如果第五步也不奏效,只能看有没有XSS,url注入等漏洞,能否骗到其它合法用户的权限。或者看能否上传恶意文件。
再思考多一点,如果攻击者并没有打算攻陷http://a.com或从它偷取数据,而是频繁向http://a.com发送消耗大量资源的请求,比如请求会使用大量数据库查询的接口,或上传大量文件,导致正常服务无法响应。这种方式叫做CC攻击(ChallengeCollapsar)。
那么,WAF必须具备防护CC攻击能力,也就是说,WAF具备限制对某些URI请求次数的能力和限制文件上传功能的能力。
从性能角度来看,由于HTTP是应用层的协议,每次WAF都要解析它,会造成很大性能损耗。而对于某些经常发恶意请求的IP或进行CC攻击的IP,如果能够在网络层就把它们拦截了,对WAF性能是有很大的提升。所以WAF还必须具备IP黑名单的能力。
有黑名单就有白名单,对于某些资源,如图像,影音,css,js文件,WAF对它们应用规则,只会浪费计算资源和降低服务的响应速度,所以,需要把一些资源URL放在白名单里。
关于IP黑名单,再从安全运维角度来看,如果是IP黑名单是通过手工输入,那么,当攻击者使用IP池攻击,可能会导致IP黑名单的防护攻击失效。那么,如果WAF是支持动态黑名单,就可以很好解决这个问题。如果是由WAF本身产生黑名单,会对WAF性能有很大影响,所以WAF需要能够对接实时计算平台,由实时计算平台产生黑名单回馈给WAF。那么WAF就必须支持与实时计算平台对接的能力。
总体来说,WAF功能有如下:
- 禁止HTTP协议的非安全方法
- 伪装Web服务的特征
- 防止API和命令注入
- 防止路径遍历和文件包含注入,对敏感的系统路径进行保护
- 防止sql注入
- 防止XSS攻击
- 防止网页挂马
- 防护CC攻击
- 文件上传的防护
- 动态IP黑名单
- 白名单
- 与实时计算平台对接
2 WAF部署模式
WAF也是防火墙,那么它应该是部署在哪里呢?在部署上,它和传统防火墙有什么区别呢?
传统防火墙处理的消息格式大多是格式化,基本上内容都是固定或者索引方式。而WAF处理的消息是文本,是非格式化消息,都是可变的。在处理这两种不同的消息格式,在性能上的消耗相差非常大。我之前测试过,不使用正则,处理http内容匹配比格式化要慢上5-20倍,如果用上正则还可能再慢上20倍。
因此,如果WAF像传统防火墙那样,放置在网络入口,那么,对于DDOS攻击来说,它是很容易沦陷的。
所以WAF一般是部署在防火墙(特别是高防DDOS设备)后面,基本架构如下图

由于性能差异这么大,所以WAF和防火墙之间还会部署负载均衡设备。

那么,WAF和web服务之间部署还会有什么方式?WAF毕竟也是防火墙,而且它又有web服务的处理能力。所以它有下面四种部署方式:
1)作为WEB服务器的模块。
好处是,由于和WEB服务器结合紧密,对恶意请求的拦截准确率是最高,而且完全可以用ModSecurity或naxis。缺点是,过于分散,不好管理和部署。

2)作为一台反向代理服务器。好处是,部署方便简单,集中管理。缺点是,对恶意请求的误判率会上升。

3)作为一台路由器。好处是,部署方便简单,集中管理。缺点是,也有单点问题,需要双机,同时由于作为一个路由器,需要在用户态上实现协议栈(TCP/IP),维护路由信息,不占用域名,对性能要求更高;且对https支持难度高。因此整体实现难度很高。

4)作为一台交换机。好处是,部署方便简单,集中管理,不占域名,也不占用IP,也就是说,对攻击者来说,它完全是透明的。缺点是,也有单点问题,需要双机,作为一个交换机,也需要在用户态实现协议栈(链路,TCP/IP),维护转发表,也由于同时防护多个站点,对性能要求高;且对https支持难度高。

在实际应用中,第一种模式基本只是学习者使用,一般用开源的ModSecurity或Naxis较多。第三,第四种模式过于复杂,而且出问题会导致整个子网出问题,也基本没见到使用。第二种模式,基本主流的WAF产品都是采用这种模式。
3 WAF工作模式
由于WAF一般和业务系统是串联的,并且还是部署在业务系统前面。如果采用反向代理部署模式,假设WAF出现故障,那么会导致单个或者多个站点不可用。这意味着WAF的功能必须是随时可以关闭的。一个WAF往往需要同时防护多个站点,如果把整个WAF关闭,是会导致整体业务群都失去保护。所以,WAF的工作模式必须有对站点随时关闭的模式。
当WAF有新功能或者有新策略发布,是不可以立马把新功能或新策略对现有站点进行防护,需要一段时间来进行观察,看功能是否可用或策略的命中率,漏判率和误判率。如果贸然上线的话,很容易背锅走人的。所以,WAF的工作模式必须有监听模式。
不用说,WAF工作模式当然要有防护模式。这是WAF存在的意义。
那么,这些工作模式如何设计呢?
先从关闭模式看起,对某个站点使用关闭模式,到这个站点的流量就感受不到WAF的存在。一般的做法,是解绑域名,再到web服务上绑定该域名。
这种做法优缺点如下:
-
优点
-
- 由于web服务和WAF完全分享,WAF的故障不会影响到web服务。
- 少了WAF这个中间节点,web服务的响应速度不受影响。
-
缺点
-
- 解绑和重绑,涉及到接入备案过程,流程较长,生效时间较长。
- 原先隐藏在内网的web服务集群对公网开放,除了web应用本身的攻击面,还增加了主机层面的攻击面,增大了整体网络的攻击面。
关闭模式也有一种快速生效的实现方式。这种实现方式和监听,防护两种模式的实现很统一。
这种方式的优缺点如下:
-
优点
-
- 不需要进行域名解绑和重绑,生效时间快
- 不会增加整体网络的攻击面
-
缺点
-
- 流量还是要经过WAF,对web服务响应速度还是影响
- 流量要经过WAF,所以WAF的故障也会影响到web服务
由于一个IP可以对应多个域名,一个域名也可以对应多个IP,对针对每个域名来配置工作模式,WAF必须要获取到http请求的URL或头部的host字段。WAF解析完http/https,拿到了请求的域名,再根据域名的配置,决定是否送去过规则还是直接传递给web服务。所以,WAF的http/https模块解析要和规则引擎模块分开。
所以,WAF的关闭模式如下图:

同样,WAF的监听模式是既过规则,也会直接传递给web服务,大致如下图:

最后,WAF的防护模式是直接过规则,不会直接传递给web服务,大致如下图:

可见,这样的设计,会使得这三种工作模式在实现和原理上都非常统一。
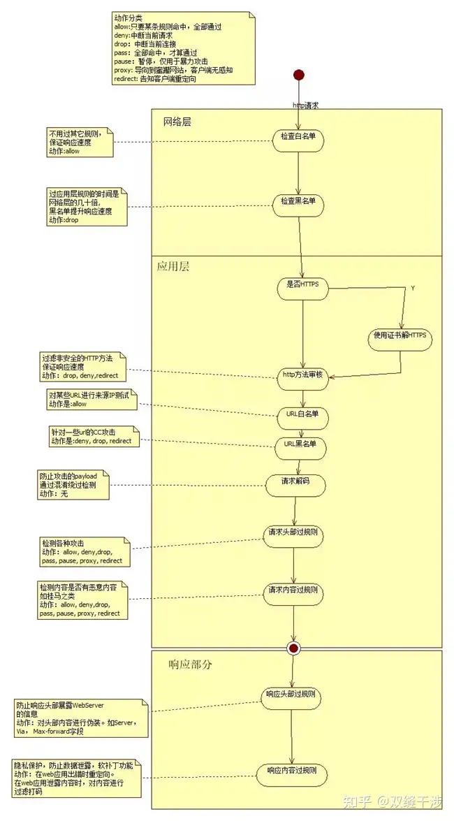
4 规则引擎原
WAF无非就是拦截有害请求和伪装响应,出于性能考虑,拦截有害请求又分为两个层面,由网络层拦截和由应用层拦截,且任何请求应该先在网络层过滤再到应用层过滤。也就是说,规则引擎分为两块,对请求过滤和对响应过滤,而对请求过滤分为两大步,网络层过滤和应用层过滤。
原理图大致如下:

1)请求部分
-
网络层
-
- 白名单:很多时候部署在WAF后面的应用,需要测试接口对非法输入的处理,但又不想关闭对该站点的监控,为了防止WAF对测试活动的影响,对来源IP和目标IP设置白名单,绕过WAF的拦截。从性能角度来考虑,白名单过滤功能是不可能放在其它过滤功能后面,那么它应该是规则引擎在网络层过滤的第一步。
- 黑名单:同样,对于已知有害的来源IP,是越早拦截越好,出于性能考虑,黑名单拦截功能应该在网络层,那么它应该紧跟在白名单后面。
-
应用层
-
- https拆解:随着https越来越普及,WAF需要对https请求和响应进行检测和过滤,所以,WAF必须支持使用证书对https内容进行拆解。
- http方法防护:不少http方法是有安全风险的,如果webserver的配置有问题,如果不在这一步拦截掉,而url白名单的来源IP又可能被攻击,那么就可以存在站点沦陷的风险。一般是拦截除了HEAD,GET,POST之外的方法
- url白名单:由于某些接口(如请求某些静态资源)并不会存在漏洞,没必要对这些url进行规则过滤,或者防护站点某些url接口有所更新,需要特定的来源IP进行测试。应当存在url和来源IP对应的白名单
- url黑名单:同样由于某些接口的实现可能会涉及大量运算,可能需要对该url访问进行次数限制,需要存在一个url和次数的黑名单。
- http请求解码:http请求很多时候对头部和内容的数据往往会进行编码,如url编码,html编码,js编码,十六制编码,base64编码,主要是为了传输一些二进制数据,或攻击者用于绕过各种防护设备。只有对数据进行解码,才能够知道它真实的payload。所以需要对http请求进行解码。
- http请求头部过规则:GET,HEAD方法的参数都是紧跟URL,这个阶段就可以进行过滤,而且先对请求头部过滤,也是基于性能考虑。毕竟请求url参数和头部都是key-value方式,解析相对比内容要快。
- http请求内容过规则:POST方法的参数基本都是放在请求内容里。
2)响应部分
- 响应头部过规则:响应头部有不少字段会泄露背后服务的关键信息,如server会泄露webserver软件及版本,x-powered-by会泄露cgi语言和版本(PHP,Python,Perl,Ruby之类),Via和Max-Forward会泄露WebServer的拓扑。为了避免攻击者利用这些信息攻击,需要对响应头部某些字段进行屏蔽或伪装。
- 响应内容过规则:这一部分也叫做软补丁功能。为什么呢?如果webserver的应用服务抛异常了,并把异常信息显示在页面,这是一种常见的信息泄露。如果需要研发团队来修改和测试,运维团队对该服务进行打补丁上线,整个过程可能持续几周,存在很大的风险窗口。如果在WAF上,对这些信息进行伪装或屏蔽,就可以极大降低安全风险。更加不用那些会泄露用户信息,金融信息等服务。
5 WAF动作
WAF每条规则都会配置动作,对命中规则的请求进行对应的处理。
每个WAF产品对动作定义不大一样。
1)ModSecurity定义了allow, block, deny, drop, pass, pause, proxy, redirect
- allow: 命中了某条规则后,不需要对请求/响应应用其它规则,直接让请求通过。这个可以用于白名单。
- block: 并不是一个真正的动作,它的行为取决于配置的默认动作,如果默认动作更新,使用block的规则行为也随即改变。在安全响应方面,它可用于批量进行规则作为更新。
- deny: 中断规则处理,拦截请求/响应。在客户端的角度来说,这个动作会返回4xx或5xx的状态码(取决于规则定义status),但并没有中断当前的连接
- drop: 对当前tcp连接进行关闭操作,它和deny的不同是:deny之后,客户端仍然可以提交请求,但使用drop后,客户端只有重新连接才可以访问。这个动作可以节省后端服务的连接数
- pass: 命中某条规则继续匹配下一条规则。可用于对请求进行精细地过滤,但会对响应速度有较大影响。
- pause: 命中某条规则,对当前事务暂停指定的毫秒。一般用于防止登录爆破。如果遭受DDOS攻击,会恶化整个web服务的响应速度
- proxy: 把命中规则的请求转发到另外一个web服务去。这个功能类似反向代理。由于它对客户端完全来说,完全是无感知,可以用它导向请求到蜜罐系统。这个动作是一个非常优秀的动作。
- redirect: 当规则被命中,它会返回一个重定向,指示浏览器访问另外一个url。它和proxy的区别是,它对客户端是感知。可用于配置新上线接口或屏蔽某些有问题的接口。
2)Naxsi定义了accept, block, drop
- accept: 对应ModSecurity的allow, 一旦命中立马放行
- block: 对应ModSecurity的deny
- drop: 对应ModSecurity的drop
3)华为云WAF定义了allow, deny, redirect
- accept: 对应ModSecurity的allow, 一旦命中立马放行
- deny: 对应ModSecurity的deny, 默认返回418
- redirect: 对应Modsecurity的redirect
4)openrestyl lua WAF定义了allow, deny,drop, redirect
- accept: 对应ModSecurity的allow, 一旦命中立马放行
- deny: 对应ModSecurity的deny, 默认返回403
- drop: 对应ModSecurity的drop
- redirect: 对应Modsecurity的redirect
其中华为云WAF和openresty lua WAF,在实现pass动作,都是通过规则组来实现。
对于动作配置方面,有这样的建议:
- 在功能开发方面,drop最好能够先返回一个状态码再停止掉整个连接,drop, deny状态码尽量可以通过规则配置。
- 在配置规则时,对于drop, deny的状态码,每条规则或规则组都返回不同的状态码。
这样做的好处是:
- 有效隐藏WAF的特征,让攻击者无法确认是否有WAF存在
- 当出现规则误拦截时,可以根据返回码快速定位是哪条规则误拦截。这是从无数次背锅感悟出来的血的教训
6 WAF规则与报表
1)规则配置
首先,WAF规则的定义是什么?
从前面的内容可以看到,基本上,WAF处理http分为四个阶段:请求头部,请求内容,响应头部,响应内容。那么WAF规则就是,定义在某个阶段WAF对符合某种条件的http请求执行指定动作的条例。
根据这个,WAF规则必须要包含这些元素:过滤条件,阶段,动作。由于http消息在传输过程中会对数据进行某种编码,所以,WAF规则往往也需要定义解码器。同时为了审计作用,WAF规则往往定义id,是否对结果记录,以及字段抽取,命中规则的严重级别所以,一条WAF规则往往包含:id, 解码器,过滤条件,阶段,动作和日志格式,严重级别。
以一条ModSecurity规则为例:
SecRule REQUEST_FILENAME|ARGS_NAMES|ARGS|XML:/* "\bsys.user_catalog\b" \ "phase:2,rev:'2.1.3',capture,t:none,t:urlDecodeUni,t:htmlEntityDecode,t:lowercase,t:replaceComments,t:compressWhiteSpace,ctl:auditLogParts=+E, \ block,msg:'Blind SQL Injection Attack',id:'959517',tag:'WEB_ATTACK/SQL_INJECTION',tag:'WASCTC/WASC-19',tag:'OWASP_TOP_10/A1',tag:'OWASP_AppSensor/CIE1', \ tag:'PCI/6.5.2',logdata:'%{TX.0}',severity:'2',setvar:'tx.msg=%{rule.msg}',setvar:tx.sql_injection_score=+%{tx.critical_anomaly_score}, \ setvar:tx.anomaly_score=+%{tx.critical_anomaly_score},setvar:tx.%{rule.id}-WEB_ATTACK/SQL_INJECTION-%{matched_var_name}=%{tx.0}"
看起来非常恐怖。翻译成XML就清晰多了
<rule>
<id>959517</id>
<version>2.1.3</version>
<description></description>
<severity>2</severity>
<phase>2</phase>
<decoder>none, urlDecodeUni,htmlEntityDecode,lowercase,replaceComments,compressWhiteSpace</decoder>
<condition>
<field>REQUEST_FILENAME|ARGS_NAMES|ARGS|XML:/*</field>
<operator>regex</operator>
<pattern>\bsys\.user_catalog\b</pattern>
</condition>
<action>block</action>
<tags></tags>
<log>
<format></format>
<varibles></varibles>
</log>
</rule>
2)规则陷阱
规则之间的关系非常复杂,特别过滤条件是使用正则表达式的,往往是会有包含关系,如[0-9]+包含了[1-2]+。那么,假设规则a先加入WAF,后面又新增了条规则b,在语法上,b的过滤条件包含了a,而且在配置上,不小心放在a前面,那么,就会出现误判的情况。
误判和漏判,是很常见的问题。但在严重程度上,却是不一样。
漏判,可能会造成恶意请求绕过WAF,跑到业务后台,但在业务后台加上其它安全措施,却可以缓解威胁。误判,则是直接在WAF把正常请求给拦截掉,影响正常的业务。曾经某大厂重要业务部门上WAF,由于误判,导致正常交易只有50%成功,几上几下之后,WAF团队的人基本干掉了。
所以,在测试环境,WAF规则要越严格越好。但在生产环境,对有把握的规则才维持原样,其它规则尽量放宽松一些。
虽然WAF规则可以设置一个id用于追溯,这远远不够,因为无法追溯是由哪个消息触发,规则对消息处理的顺序是怎样。所以,一个稳妥的规则引擎,应当在http消息接收时,在头部增加一个消息id,当消息离开WAF前,删除掉这个消息id。通过这种方式,可以很好追溯到每条消息会触发哪些规则,触发结果是怎样。当出现误判情况下,也可以立马知道是哪些规则有问题,顺序是怎样,规则定义是否合理。
3)报表
WAF报表除了是展示给用户看,还可以用于优化规则。如下面场景:
- 某些规则一直没有命中,配置起来只会浪费计算资源,影响用户体现。
- 某些规则虽然有命中,但命中率较低,应该是放置在后面,而命中率高的则应该调整在前面。
- 某些URL访问频率较高,且并非标准浏览器访问,需要进一步观察和分析,看是否会有漏判风险
那么,报表应该从哪些维度来展示呢?
先从语义来描述一下http消息流经waf的过程:
- 客户端A在物理地点B,使用IP地址C访问站点D,向URL地址E发起方法为F的HTTP请求G,命中了解码器为H,类型为I,风险级别为J,执行动作为K的规则L。
- 站点M向IP地址N返回响应O,命中了解码器为P,类型为Q,风险级别为R,执行动作为S的规则T。
由语义来看,去重之后,报表的维度至少要包含:
- 客户端(user_agent)分布
- IP地址,甚至是IP段分布
- 物理地点分布
- 站点分布分布
- URL分布
- HTTP方法分布
- 请求分布(这个会比较困难,基于长度来看会比较好)
- 解码器分布
- 规则类型分布(一般是指针对的攻击类型)
- 风险级别分布
- 动作分布
- 规则ID分布
- 响应分布(和请求分布一样困难)
- 时间分布(任何事件只能在时间中进行)
- 总请求数
- 拦截数量
每个维度并不是孤立,还会相互影响,纯组合可以达到216=65536种组合。
7 WAF特征
在渗透或安全测试过程中,总是会发现不少WAF的存在。有些是有意展示自己的存在,作为一种广告,如华为云WAF,CloudFlare之类,有些是开发者的意识懒惰或没时间。
检测WAF存在,一般是几种方法:
- 查看响应头部字段,是否有特征字段或不寻常字段或某些常见字段缺失
- 查看响应内容
- 尝试各种web攻击类型,和正常请求对比返回的状态码或返回内容。
- 尝试DOS攻击,超过一定次数后,看该IP的连接是否drop掉,再用另外一个IP查看,如果正常,说明触发了黑名单或CC防护。可以确认WAF存在
下面是业务常见的WAF特征:
1)360 Firewall:
- 拦截状态码是493
- 响应头部包含X-Powered-By-360WZB
- 拦截的返回内容
- 引用指向http://wangshan.360.cn
- 包含文本“Sorry! Your access has been intercepted because your links may threaten website security.”
2)阿里云盾:
- 拦截的状态码为405
- 拦截的返回内容
- 引用指向http://errors.aliyun.com
- 包含文本“Sorry, your request has been blocked as it may cause potential threats to the server's security”
3)AWS (Amazon):
- 拦截状态码为403
- 响应内容头部server包含”AWS“
4)百度云加速:
server字段可能会为”Yunjiasu-nginx"或"Yunjiasu"
5)BitNinja:
拦截响应内容会包含“Security check by BitNinja”
6)思科ACE XML Gateway:
server字段有“ACE XML Gateway"
7)Cloudflare:
- 响应头部:可能有cf-ray字段;server字段包含”cloudflare";Set-Cookie包含"__cfuid=".
- 响应内容:可能包含“Attention Required!”或“Cloudflare Ray ID:”;请求无效URL会有“CLOUDFLARE_ERROR_500S_BOX”返回
8)飞塔FortiWeb:
- 响应头部:在恶意请求返回情况会有“FORTIWAFSID=”
- 拦截返回的响应内容:会引用“.fgd_icon"图标;页面内容会有”Server Unavailable!“
9)华为云WAF:
- 拦截状态码为418
- 响应头部server为HuaweiCloudWAF
- 第一次响应"Set-Cookie"包含”HWWAFSESID“和”HWWAFSESTIME“
10)IBM DataPower:
响应头部可能存在字段”X-Backside-Transport“,取值是”OK"或“FAIL"。
11)ModSecurity (Trustwave):
- 响应头部server可能会包含”Mod_Security“或”NYOB“
- 拦截的响应内容会包含”This error was generated by Mod_Security", "One or more things in your request were suspicious", "rules of the mod_security module", "Protected by Mod Security"
12)NAXSI (NBS Systems):
- 响应头部:server包含"naxsi/waf";可能存在“X-Data-Origin”字段,值包含“naxsi/waf"
- 响应内容:包含”This Request Has Been Blocked By NAXSI“
13)绿盟WAF
server字段包含”NSFocus“
14)OpenResty Lua WAF:
- 拦截状态码为406
- 响应头部:server包含”openresty/{version}"
- 拦截内容包含“openresty/{version}"
15)腾讯云WAF:
- 拦截状态码为405
- 拦截内容会指向http://waf.tencent-cloud.com
rasp
众所周知,log4j 2.x安全事件引起了轩然大波,对于信息安全从业者来讲可以称之为“家喻户晓”。与之同时引起大家关注的是RASP(Runtime application self-protection)技术,该技术在2014年Gartner的应用安全报告里被列为应用安全领域的关键趋势。虽然并不新颖,而受到如此多的关注还是头一次。之所以如此,是因为RASP可以增强WAF防护工具的安全能力,形成纵深防御的安全防护体系。
RASP是一种内置或链接到应用程序环境中的安全技术,与应用程序融为一体,实时监测、阻断攻击,使程序自身拥有自我保护的能力。那么,RASP技术是如何应用、优势好处又有哪些呢?本篇文章为大家简析RASP的相关内容,让大家对RASP技术有更多的了解。
RASP的工作原理
RASP技术是一种基于服务器的技术,一旦应用程序运行开始时就会激活。而且,所有RASP产品都包含一个运行时监视器,该监视器接收带有关联数据的连续事件流。每个RASP系统都有自己的一组安全规则列表,用于交叉检查事件和相关数据,以确保只有允许的事件才能执行。其中,每种RASP技术提供的保护级别取决于安全规则的深度以及实现类型。
例如,RASP系统可能会出现以下事件:
使用参数val = 42 和 key = 0xffe01234 调用“加密”。
那么,RASP系统如何确定是否允许此调用需要根据情况而定。如有一些RASP产品允许基本的“数据清理”规则。这些规则检查字符串参数中的可执行代码。但是,仅仅孤立地检查函数调用序列和发送给这些调用的数据,有许多安全方面是无法充分监控的。
为了实现更高级的RASP安全级别,在RASP解决方案中需要两个元素:动态上下文和元数据。
第一个元素,动态上下文,涉及到事件的调用逻辑。例如,RASP规则可以设计为仅允许在“check_credentials”的后方可调用“open_file”,但不能在“factorial”后调用。再例如,另一个规则可以设定为“free_memory”只能在“allocate_memory”之后,并且“free_memory”的参数需要与“allocate_memory”返回的值相匹配。通常,动态上下文指的是时间条件,如“执行事件A 需要先满足事件B”,“在调用D之前,需要先调用C”等等。
第二个元素,元数据,指的是“关于数据的数据”。例如,在对“encrypt”的调用中,RASP工具可以检查“key”的值是否由受信任的密钥存储库发出的,并且在发出后直到“encrypt”函数使用它之前没有被修改过。当通过指针从内存中读取一个值时,RASP可以检查这个指针是否允许引用该内存。此外,当通过网卡向外部发送数据时,RASP可以检查该数据是否包含敏感信息,从而可以防止在网络上暴露敏感数据。
RASP安全方法
RASP工作在应用层,因此每个产品都需要以某种方式与应用程序集成。监控应用程序使用(调用)或执行(运行时)的方法有多种,每种方法的部署略有不同,收集的应用程序运行方式略有不同。
- Servlet 过滤器和插件:一些RASP平台作为Web服务器插件或Java Servlet实现,通常安装到Apache Tomcat或 Microsoft .NET中以处理入站HTTP请求。插件在到达应用程序代码之前过滤请求,将检测规则应用于收到的每个入站请求。匹配已知攻击特征的请求被阻止。这是一种相对简单的将保护改造到应用程序环境中的方法,可以有效地阻止恶意请求,但它没有提供其他类型集成可能的深入应用程序映射。
- 库/JVM替换:通过替换标准应用程序库、JAR文件甚至Java虚拟机来安装某些RASP产品。这种方法基本上劫持了对底层平台的调用,无论是库调用还是操作系统。RASP平台被动地“看到”对支持功能的应用程序调用,在请求被拦截时应用规则。在此模型下,RASP工具可以全面了解应用程序代码路径和系统调用,甚至可以学习状态机或序列行为。更深入的分析提供上下文,允许更细粒度的检测规则。
- 虚拟化或复制:这种集成有效地创建了应用程序的副本,通常作为虚拟化容器或云实例,并在运行时检测应用程序行为。通过监控应用程序代码路径,请求结构、参数和 I/O 行为,将规则应用于应用程序请求,并阻止恶意或格式错误的请求。
RASP常见用例
通常情况下,使用RASP可以帮助DevOps团队和开发人员实现如下四点:
1.业务程序运行时情境安全
应用程序安全测试(AST)工具有助于在开发测试阶段发现漏洞,但是当应用程序在运营的生产环境中时,缺少漏洞的检测防护能力;而RASP技术将保护引擎植入应用程序内部,基于行为进行上下文威胁的实时检测和防御,不依赖外部防护设备就可以保证业务运行时安全。
2.保护安全软件开发生命周期(S-SDLC)的正常完成
企业在使用DAST和IAST等应用程序测试技术的同时,应该在软件开发过程中使用RASP保护应用程序来完成安全软件开发生命周期(S-SDLC)。例如,在安全编码阶段当出现安全漏洞,并不确定需要修复哪些漏洞?应该使用白名单还是黑名单的方法?哪些字符应该在输入数据中被删除或允许?等等诸多问题时,修复已经被利用的漏洞并将RASP插件放入应用程序的部署包中,可以降低安全漏洞发生的风险,确保代码的构建过程安全完成。
3.保护开源/第三方代码应用程序安全
由于开源软件使用比较便利,众多软件开发人员在应用程序的开发中使用了此类软件,但是由于开源软件中的安全漏洞比较严重,缺失系统的安全审查机制,使得软件供应链攻击呈现上升趋势。而RASP技术在不需要修改代码的情况下,可以实时保护开源软件和第三方代码中的漏洞。
4.与WAF构建积极防御的安全防线
当下,应用程序主要依赖外部保护,如WAF或IPS(入侵防御系统 Intrusion Prevention Systems),因此需要在应用程序中构建安全特性,以便在运行时保护自己。RASP 可以在应用程序运行时检测内存中写的数据或检测未经授权的数据库访问。而且,RASP具有实时能力,可以采取诸如终止会话、发出警报甚至退出进程等操作。这些功能使RASP可以和企业内现有的WAF进行互补。
RASP的好处
由于RASP在服务器上运行,因此只要应用程序开始运行,它就会启动。一旦应用程序开始运行,RASP 就会监视网络的攻击面以检测新出现的威胁并保护它免受任何负面的内部或外部行为的影响。
1、RASP可以提供有关攻击者准确、可见的信息,及时溯源,为保护应用程序提供了可见性。
2、只要Web应用程序开始运行,RASP会自动启动运行,保护系统的安全性。以防止任何威胁行为,包括网络嗅探、篡改代码、逆向工程和未经身份验证的数据泄漏。
3、与Web应用程序防火墙 (WAF) 不同,RASP具有更高的准确性,因为它可以洞察应用程序逻辑和配置、事件和数据流、执行的指令和数据处理。而且在预生产中很容易部署,能成功阻止攻击。
4、RASP可随应用程序在本地、云、虚拟环境或容器中进行部署,为DevOps提供安全特性。RASP 在大规模分布式环境中的优势在于,它可以轻松地跨环境部署,并将其保护调整到安装它的每个应用程序或微服务。无需更改代码或配置,因为嵌入应用程序的微代理会自动适应服务堆栈。
5、RASP提供篡改检测功能,并将保护功能添加到应用程序的运行时环境中,从而提高了针对恶意攻击的保护级别。且拥有查看基于边界的解决方案无法查看的横向或“东西向”流量的能力。
6、RASP 可以通过适当的可见信息在测试工作中帮助和补充开发团队。通过使用仪表板,应用程序威胁情报可以与提供的有关已测试部分、最不安全部分、存在安全威胁的代码行、交易信息等的信息相结合。
应用场景
根据前面讲到的RASP安全特性我们可以看出来,RASP为应用程序增加了威胁可见性和安全控制,帮助企事业单位持续发现应用威胁并实时阻止。那么,此技术又比较适合应用于什么场景中呢?
1、持续攻防演练
网络攻防演练活动兴起以来,不断衍生出攻、防技术,尤其是云原生、AI等新技术的不断应用,更多复杂、难预见的攻击手段应运而生。对于防守方而言,不能单纯依赖于无法看到应用程序内部威胁的流量嗅探边界(IPD/IDS、WAF)的解决方案,需要一种更有效的方法以更高的可见性监控安全事件。而RASP工具将防护引擎嵌入到应用内部,可以在不依赖请求特征的情况下,准确的识别代码注入、反序列化等应用异常,弥补了传统防护工具的缺失;同时,又可以对威胁事件进行实时监控和响应,利于在攻防对抗中及时进行策略调整,及时应对。
2、紧急漏洞防御
0day漏洞是比较常见且难以防御的一类威胁,一旦被发现将对系统造成不可估量的损失。RASP代理位于应用程序内部,在运行时根据应用程序代码的上下文检查请求负载,以确定请求是正常请求还是恶意应用程序来保护自己,可以更好的应对此类安全威胁。此外,也包括一些应急的漏洞,都有较好的防御效果。
3、高级威胁防御
“道高一尺魔高一丈”,安全防护措施的不断加强,势必引起攻击者执行新的攻击策略。诸如无文件攻击、WebShell攻击、内存马攻击等攻击手段不断被应用,而传统的安全防护工具容易被绕过。RASP基于行为分析技术,通过规则匹配、污点追踪的检测方法,可以对此类攻击事件进行实时监测,发现威胁数据源,做好安全防御。
由于RASP的内容比较多,本篇文章简单为大家讲述了部分内容,后面将会慢慢更细致的将RASP技术分享给大家,希望大家对该技术有更深刻的了解和认知。

浙公网安备 33010602011771号