git使用规范
最近修改时间:2021年10月21日15:07:42
一、Git 使用规范
团队开发中,遵循一个合理、清晰的 Git 使用流程,是非常重要的。
否则,各种不清晰的分支结构,后续产品迭代或维护都会让人很头疼,再如果每个程序员都提交一堆杂乱无章的commit,后续的快速查找定位问题只能通过阅读代码,也是很低效的。
二、Git分支使用规范
几乎所有的版本控制系统都以某种形式支持分支。 使用分支意味着你可以把你的工作从开发主线上分离开来,以免影响开发主线。有人把 Git 的分支模型称为它的“必杀技特性”,因为基于指针的实现使其足够轻量。
Git 鼓励在工作流程中频繁地使用分支与合并,哪怕一天之内进行许多次,但仍要遵循一定的规范
三、分支命名

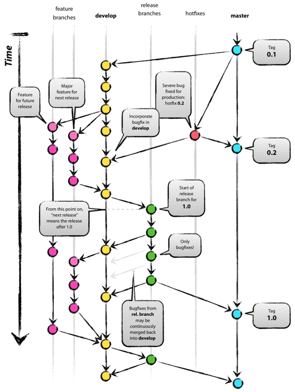
master 分支
- master 为整个项目主分支,也是用于部署生产环境的分支,有且仅有一个,除项目负责人以外的开发人员不能向master分支合并内容
- master 分支要确保稳定性
- master 分支一般由 develop 以及 hotfix 分支合并,任何时间都不能直接修改代码
develop 分支
- develop 为开发分支,始终保持最新完成以及bug修复后的代码
- 一般开发新功能时,feature 分支都是基于 develop 分支下创建的
feature 分支
- feature是为了开发后续版本的功能,从Develop分支上面分出来的。开发完成稳定后,要再并入Develop
- 分支命名: feature/ 开头的为特性分支, 命名规则: feature/user_module、 feature/cart_module
release 分支
- release是发布正式版本之前(即合并到Master分支之前),我们可能需要有一个预发布的版本进行测试。
hotfix/fixbug 分支
- fixbug分支是从master分支上面分出来的。fix结束以后,再合并进Master和Develop分支。最后,删除"fixbug分支"。
- 分支命名: hotfix/ 开头的为修复分支,它的命名规则与 feature 分支类似
- 线上出现紧急问题时,需要及时修复,以 master 分支为基线,创建 hotfix 分支,修复完成后,需要合并到 master 分支和 develop 分支
- 当有一组 feature 开发完成,首先会合并到 develop 分支,进入提测时,会创建 release 分支。
- 如果测试过程中存在 bug 需要修复,则直接由开发者在 release 分支修复并提交。
- 当测试完成之后,合并 release 分支到 master 和 develop 分支,此时 master 为最新代码,用作上线。
注意
- 以上规范不一定是必须的,一般是根据实际情况来的,总结下自己工作中的一些问题
- 自己的分支一定要自测,切记不要提交后,影响到其他代码,更别说别人拉下代码还报错这种低级错误
- 本地分支要做到勤提交,分小功能提交,一次提交一大堆各种功能的做法也要杜绝
- 每天第一件事就是更新 develop 分支内容到本地分支,避免大规模 merge,太容易出错了
- 迭代新版本时,一定要保证当前开发分支和线上分支一样
四、提交规范
commit介绍
我们都知道,Git 每次提交代码,都要写 Commit message(提交说明),否则就不允许提交,这其实就是规范。
$ git commit -m "commit message"
- 上面代码的 -m 参数,就是用来指定 commit message 的。
- 如果一行不够,可以只执行git commit,就会跳出文本编辑器,让你写多行。
- 一般来说,commit message 应该清晰明了,说明本次提交的目的。而且多人协作的时候,有问题也方便查看提交日志。
- 目前,社区有多种 Commit message 的写法规范。来自Angular 规范是目前使用最广的写法,比较合理和系统化。如下图:
![]()
commit剖析
每次提交,Commit message 都包括三个部分:Header,Body 和 Footer。
<header>
<body>
<footer>
其中,Header 是必需的,Body 和 Footer 可以省略。
不管是哪一个部分,任何一行都不要有太多字符。这是为了避免自动换行影响美观。
Header
Header部分只有一行,包括三个字段:type(必填)、scope(影响范围,选填)和subject(必填)。
<type>(<scope>): <subject>
type
type 用于说明 commit 的类别,只允许使用下面7个标识(或者用对应的 emoji 表情,在前边再加一个: 就会显示了)。
| 名称 | 说明 | 图标 |
|---|---|---|
| feat | 新功能 | ✨ |
| fix | 修补bug | 🚑 |
| docs | 修改文档 | 📚 |
| style | 格式化代码结构,没有逻辑上的代码修改。)(如空白,格式、缺少分号等) | 🎨 |
| refactor | 即不是新增功能,也不是修改bug的代码变动,比如重命名变量) | 🚜 |
| test | 增加测试代码,单元测试一类的,没有生产代码的变更) | 🔬 |
| build | 影响构建系统或外部依赖的更改(如: gulp、 broccoli、 npm) | |
| ci | 对Cl配置文件和脚本的更改(如:Travis、Circle、Browserstack、Saucelabs) | |
| chore | 不修改src或测试文件的其他更改 | |
| revert | 撤销上一次的commit提交 | |
| revert说明: | ||
| 如果当前 commit 用于撤销以前的 commit,则必须以revert:开头,后面跟着被撤销 Commit 的 Header。 |
revert: feat(pencil): add 'graphiteWidth' option
This reverts commit 667ecc1654a317a13331b17617d973392f415f02.
scope
scope 用于定义 type 影响的范围,比如数据层、控制层、视图层等等,视项目不同而不同。
subject
subject是 commit 目的的简短描述,不超过50个字符。
Body
Body 部分是对本次 commit 的详细描述,可以分成多行,每行尽量不超过72个字符。
注意:应该说明代码变动的动机,以及与以前行为的对比。
无重大变更,一般不写。
Footer
Footer 部分只用于两种情况
-
不兼容变动:如果当前代码与上一个版本不兼容,则 Footer 部分以BREAKING CHANGE开头,后面是对变动的描述、以及变动理由和迁移方法。
-
关闭 Issue:如果当前 commit 针对某个issue,那么可以在 Footer 部分关闭这个 issue 。
Closes #234
Closes #123, #245, #992
这么多规范有什么用吗,如果项目中只有两三个人开发,其实也不需要严格的规范,只要把提交内容写清楚就行,但是大型项目,开发人员较多,规范提交还是有必要的
五、格式化Commit message的优点
提供更多的历史信息,方便快速浏览
比如,下面的命令显示上次发布后的变动,每个 commit 占据一行。你只看行首,就知道某次 commit 的目的。
$ git log <last tag> HEAD --pretty=format:%s
可以过滤某些commit(比如文档改动),便于快速查找信息
比如,下面的命令仅仅显示本次发布新增加的功能
$ git log <last release> HEAD --grep feature
可以直接从 commit 生成 Change log(Change Log 是发布新版本时,用来说明与上一个版本差异的文档)


浙公网安备 33010602011771号