【RZ7889】直流电机驱动IC的调试
智能锁主控新添加了一个驱动直流有刷电机的功能,这里我使用RZ7889,记录一些问题。
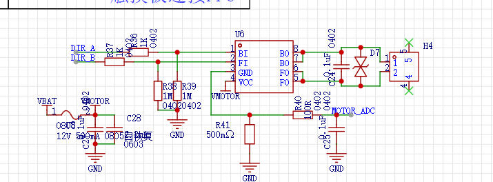
首先放原理图。

此处DIR_A连接的是PB7引脚,DIR_B连接PB6引脚。其中PB7可输出PWM,PB6只能作为普通IO使用。(本想都接具有PWM输出的引脚,这里设计错误)
由于输入电压为12V,还要进行电流采样,为了使电机功率不那么大,所以想使用PWM控制DIR_A(占空比50%),控制电机功率。
根据RZ7889手册

理想状态下,我DIR_A保持占空比50%输出,控制DIR_B引脚输出高低电平切换,是不是就可以进行等功率换向?
于是进行代码编写,首先DIR_A波形如下

波形没问题,控制DIR_B引脚发现,在同占空比的情况下,
当DIR_B(FI) = 1时,电机电压2.7V ,电流0.1A
当DIR_B(FI) = 0时,电机电压4.5V ,电流0.13A
此处发现功率并不相同,于是开始思考该问题,本以为是下拉电阻问题导致(因为示波器显示低电平的线更厚更密,我以为下拉导致PWM的低电平更强……),去除下拉后结果一致。
经过一番纠结思考,发现问题可能存在于RZ7889本身,根据上表,当两脚都为L时,输出为OPEN,当两脚都为H时,输出为L
于是得出结论,当输出都为L时,电机驱动更为耗电(本身存在一定的电动势)。

浙公网安备 33010602011771号