Attention Mechanisms-Nadaraya-Watson课后题
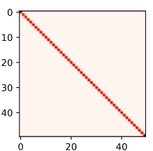
#2.What is the value of our learned w in the parametric attention pooling experiment? Why does it make the weighted region sharper when visualizing the attention weights?
w用于调节各xi和x的注意力值,可以通过net打印w值 w值19.0512,远大于1,所以放大了距离近值的影响,因此注意力图就更加尖锐
# 3.How can we add hyperparameters to nonparametric Nadaraya-Watson kernel regression to predict better?
### 注意力token长度作为超参,影响最终效果
from matplotlib import pyplot as plt
n_train = 50 # No. of training examples
x_train, _ = torch.sort(torch.rand(n_train) * 5) # Training inputs
print(x_train)
def f(x):
return 2 * torch.sin(x) + x**0.8
y_train = f(x_train) + torch.normal(0.0, 0.5, (n_train,)) # Training outputs
x_test = torch.arange(0, super_parameter*0.1, 0.1)
y_truth = f(x_test)
plt.plot(x_test, y_truth)
### 定义注意力tokn长度
for super_parameter in range(10, 50, 5):
x_train, _ = torch.sort(torch.rand(super_parameter) * super_parameter) # Training inputs
y_train = f(x_train) + torch.normal(0.0, super_parameter, (super_parameter,))
x_test = torch.arange(0, super_parameter, 1) # Testing examples
x_test_repeat = x_test.repeat_interleave(super_parameter).reshape(-1, super_parameter)
attention_weight = torch.nn.functional.softmax(-(x_test_repeat-x_train)**2/2, dim=1)
y_pre = torch.matmul(attention_weight, y_train)
plt.plot(x_test, y_pre)

- Design another parametric attention pooling for the kernel regression of this section. Train this new model and visualize its attention weights.
class NWKernelRegression(nn.Module):
def __init__(self, **kwargs):
super().__init__(**kwargs)
self.w = nn.Parameter(torch.rand((1,), requires_grad=True))
def forward(self, queries, keys, values):
# Shape of the output `queries` and `attention_weights`:
# (no. of queries, no. of key-value pairs)
queries = queries.repeat_interleave(keys.shape[1]).reshape(
(-1, keys.shape[1]))
self.attention_weights = nn.functional.softmax(
-((queries - keys)*self.w**3)**2 / 2, dim=1)
# Shape of `values`: (no. of queries, no. of key-value pairs)
return torch.bmm(self.attention_weights.unsqueeze(1),
values.unsqueeze(-1)).reshape(-1)
net = NWKernelRegression()
loss = nn.MSELoss(reduction='none')
trainer = torch.optim.SGD(net.parameters(), lr=0.5)
# animator = d2l.Animator(xlabel='epoch', ylabel='loss', xlim=[1, 5])
n_test = 50
n_train = 50 # No. of training examples
x_train, _ = torch.sort(torch.rand(n_train) * 5)
def f(x):
return 2 * torch.sin(x) + x**0.8
y_train = f(x_train) + torch.normal(0.0, 0.5, (n_train,)) # Training outputs
keys = x_train.repeat((n_test, 1))
# Shape of `value`: (`n_test`, `n_train`)
values = y_train.repeat((n_test, 1))
x_test = torch.arange(0, 5, 0.1)
y_hat = net(x_test, keys, values).unsqueeze(1).detach()
for epoch in range(5):
trainer.zero_grad()
l = loss(net(x_train, keys, values), y_train) / 2
l.sum().backward()
trainer.step()
print(f'epoch {epoch + 1}, loss {float(l.sum()):.6f}')
print("net*", net.w)
print("**")
print(net.attention_weights)
from matplotlib import pyplot as plt
# plt.plot(x_test, y_hat)
pcm = plt.imshow(net.attention_weights.detach(), cmap='Reds')
fig.colorbar(pcm, shrink=0.6)
plt.show()


浙公网安备 33010602011771号