UML9种常用图
1.用例图
用例图是用来描述系统功能的技术,表示一个系统中用例与参与者及其关系的图,主要用于需求分析阶段。
用例图的基本组成元素:参与者、用例、元素之间的关系。
用例图使用范围:需求分析
1.捕获需求。描述功能需求、行为需求(系统要完成什么任务)
2.分析需求。明确类和对象,建立之间的关系
用例图的基本概念
1、用例图是表示一个系统中用例与参与者关系之间的图。它描述了系统中相关的用户和系统对不同用户提供的功能和服务。
2、用例图相当于从用户的视角来描述和建模整个系统,分析系统的功能与行为。
3、用例图中的主要元素包括参与者、用例以及元素之间的关系。此外,用例图还可以包括注解和约束,也可以使用包将图中的元素组合成模块。
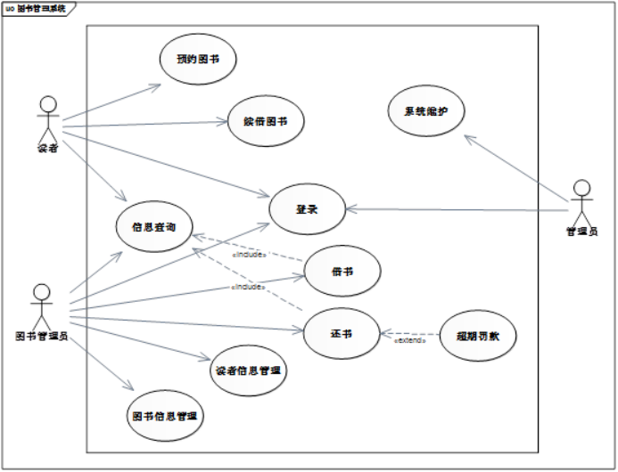
如:

2.类图
类图的定义:是显示一组类、接口、协作以及它们之间关系的图。
类图主要包含7种元素:、类、接口、协作、依赖关系、泛化关系、实现关系、关联关系。
类图:包、子系统,用来把模型元素聚集成更大的组块。
类图:约束、注解

类
1.类是一组拥有相同的属性、操作、方法、关系和行为的对象地描述符。
2.类定义了一组有着状态与行为的对象。类的状态由属性和关联来描述,个体行为由操作来描述,对象的生命周期则由附加给类的状态机来描述。
3.在UML中,类表达成一个有三个分隔区的矩形。其中顶端显示类名,中间显示类的属性,尾端显示类的操作。

3.对象图
对象图概述:对象图显示了某一时刻的一组对象及它们之间的关系。
对象图可以看做是类图的实例,用来表达各个对象在某一时刻的状态。
对象图中的建模元素主要有对象和链,对象是类的实例,链是类之间的关联关系的实例。

对象图的组成元素——对象
对象是类的实例,是一个封装了状态和行为的具有良好边界和标识符的离散实体。对象通过其类型、名称和状态区别于其他对象而存在。
对象名:在矩形框的顶端显示。
类型:具体的类目
状态:由对象的所有属性以及运行时的当前值组成。
表示法:在对象名后跟一个冒号加上类型名,并且使用下划线与类进行区分。


4.通信图
通信图的概念:通信图(协作图)是表现对象交互关系的图,它展现了多个对象在协同工作达成共同目标的过程中互相通信的情况,通过对象和对象之间的链、发送的消息来显示参与交互的对象。
首先通信图一样是一种交互图,它描述的是对象和对象之间的关系,即一个类操作的实现。简而言之就是,对象和对象之间的调用关系,体现的是一种组织关系。
通信图中的元素主要有对象、消息和链三种。对象和链分别作为通信图中的类元角色和关联角色出现,链上可以有消息在对象间传递
从结构方面来看,通信图包含了一个对象的集合并且定义了它们之间的行为方面的关系,表达了一些系统的静态内容。
从行为方面来看,通信图包含了在各个对象之间进行传递交换的一系列的消息集合,以完成协作的目的。
通信图是一种描述协作在某一语境下的空间组织结构的图形化方式,在使用其进行建模时,主要具有以下三个作用。
1)通过描绘对象之间消息的传递情况来反映具体使用语境的逻辑表达。
2)显示对象及其交互关系的空间组织结构。
3)表达一个操作的实现。


通信图的组成元素: 对象、链、消息
5.顺序图
顺序图的概念: 顺序图是按时间顺序显示对象交互的图。它显示了参与交互的对象和所交换信息的先后顺序,用来表示用例中的行为,并将这些行为建模成信息交换。
顺序图是一种交互图,强调消息的时间顺序,亦称时序图
顺序图主要包括四个元素:对象、生命线、激活和消息。
在UML中,顺序图将交互关系表示为一张二维图。
其中纵向是代表时间维度,时间向下延伸,按时间依次列出各个对象所发出和接收的消息。水平方向是代表对象的维度,排列着参与交互的各个独立的对象。


顺序图的三种主要作用:
1)细化用例的表达。前面我们已经提到,使用顺序图的一大用途,就是讲用例所描述的需求与功能转化为更加正式、层次更加分明的细化表达。
2)有效地描述类职责的分配方式。我们可以根据顺序图中各对象之间的交互关系和发送的消息来进一步明确对象所属类的职责。
3)丰富系统的使用语境的逻辑表达。系统的使用语境即为系统可能的使用方式和使用环境。
顺序图的组成元素:对象、生命线、激活、消息。
6.活动图
基本概念:是UML中一种重要的用于表达系统动态特性的图
活动图的作用是描述一系列具体动态过程的执行逻辑,展现活动和活动之间转移的控制流,并且它采用一种着重逻辑过程的方式来叙述。
在对软件密集系统建模的时候,有时需要详细地模拟系统在运作时的业务流程。面对这种需要,我们可以分析对象间发生的活动和触发条件,选用活动图对这些动态方面进行建模。
活动图的主要组成元素包括动作、活动、动作流、分支与合并、分叉与汇合、泳道和对象流等。

活动图组成元素:动作和活动节点、开始和终止、控制流、判断节点、合并节点、泳道。

7.状态机图
状态机图
基本概念: 状态机图,UML 1.x规范中称状态图,是一个展示状态机的图。
状态机图基本上就是一个状态机中元素的投影,这也就意味着状态机图包括状态机的所有特征。状态机图显示了一个对象如何根据当前状态对不同事件做出反应的动态行为。
状态机图主要由状态和转换两种元素组成。
状态机
状态机是一种行为,它说明对象在其生命周期中响应事件所经历的状态变化序列以及对那些时间的响应。
一般情况下,一个状态机依附于一个类,用来描述这个类的实例的状态及其转换,和对接收到的事件所做出的响应。此外,状态机也可以依附于用例、操作、协作等元素上,描述它们的执行过程。
状态机从对象的初始状态开始,响应事件并执行某些动作,从而引起状态的转换;在新状态下又继续响应事件并执行动作,如此循环进行到对象的终结状态。
状态机主要由状态、转换、事件、动作和活动5部分组成。
1)状态表示对象的生命周期中的一种条件或情况。
2)转换表示两种状态间的一种关系。
3)事件表示在某一时间与空间下所发生的有意义的事情。
4)动作表示一个可执行的原子操作,是UML能够表达的最小计算单元
5)活动表示状态机中的非原子执行,一般由一系列动作组成。

状态机图作用:状态机图用于对系统的动态方面进行建模,适合描述一个对象在其生命周期中的各种状态及状态的转换。
8.组件图
基本概念:组件图即是用来描述组件与组件之间关系的一种UML图。组件图在宏观层面上显示了构成系统某一个特定方面的实现结构。
组件图中主要包含三种元素,即组件、接口和关系。
组件图通过这些元素描述了系统的各个组件及之间的依赖关系,还有组件的接口及调用关系。此外,组件图还可以使用包来进行组织,使用注解与约束来进行解释和限定。
组件图在面向对象设计过程中起着非常重要的作用:它明确了系统设计,降低了沟通成本,而且按照面向对象方法进行设计的系统和子系统通常保证了低耦合度,提高了可重用性。

组件图的组成元素:组件、接口、组件图中的关系、组件的内部结构。
9.部署图
基本概念:是一种展示运行时进行处理的节点和在节点上存在的制品的配置的图。
部署图它阐述了在实际应用中软件和它的运行环境的关系,并且描述了软件部署在硬件上的具体方式。
部署图中的主要元素包括节点与节点之间的关联关系。此外,部署图中也可以使用注解和约束。

部署图的组成元素:节点、部署图中的关系。
浙公网安备 33010602011771号