今日总结10.15
企业ERP系统设计原型
一. 系统上下文图:

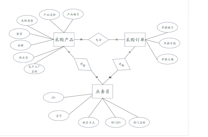
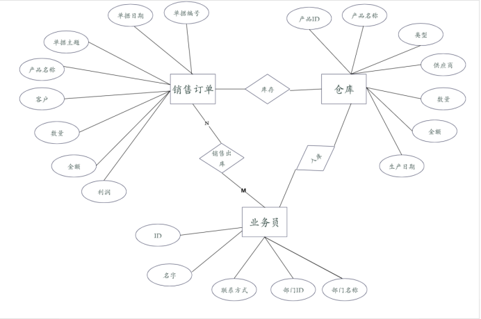
二. 设计系统数据库模型,绘制系统ER图:
- 生产管理:

- 采购管理:

- 销售管理

- 仓库管理

- 员工管理

三.ERP系统的一系列录入界面
1.首先需要进入登录界面,输入账号密码进入企业ERP系统.设计界面如下图:

- 登录进入系统以后,首页首先展示的是个人中心,其中有个人的信息以及可以修改密码.设计界面如下图:

3.紧接着点击菜单栏销售管理,可进入销售管理界面,在这个界面能够进行销售信息的录入,销售信息的修改,删除以及可根据单据编号和单据主题进行查询.设计界面如下图:

4.点击菜单栏采购管理,可进入采购管理界面,在这个界面能够进行采购信息的录入,采购信息的修改,删除以及可根据采购单据编号和单据主题进行查询.设计界面如下图:

5.点击菜单栏库存管理,可进入库存管理界面,在这个界面能够进行库存产品信息的录入,库存产品信息的修改,删除以及可根据库存产品单据编号和单据主题进行查询.设计界面如下图:

6.点击菜单栏员工管理,可进入员工管理界面,在这个界面能够进行员工信息的录入,员工信息的修改,删除以及可根据部门ID和员工ID进行查询.设计界面如下图:

7.点击菜单栏生产管理,可进入生产管理界面,在这个界面能够进行生产产品信息的录入,产品信息的修改,删除以及可根据产品编号和产品类型进行查询.设计界面如下图:

浙公网安备 33010602011771号