Cell Metab | 中南大学湘雅医院罗湘杭团队发表免疫细胞调控骨衰老新机制
骨质疏松症是常见的衰老相关骨骼退行性疾病,主要表现为骨量减少伴随骨髓腔脂肪堆积。确定与骨骼老化相关的细胞类型和关键衰老相关分泌表型(SASP)因子可能为治疗年龄相关性骨质疏松症提供有效的策略。免疫系统对骨内稳态和病理学至关重要,然而在骨老化中免疫细胞功能及其调控机制仍然存在许多未知。
9月10日,中南大学湘雅医院内分泌科罗湘杭教授团队在代谢领域顶刊《Cell Metabolism》(IF= 27.287)发表题为 “ Senescent immune cells release grancalcin to promote skeletal aging ” 文章,报道了免疫细胞调控骨衰老的原创性研究成果。
研究揭示衰老过程中骨髓微环境中存在主要由巨噬细胞和中性粒细胞等构成的促炎-促衰老的免疫细胞亚群,在骨髓中积累并分泌颗粒钙蛋白(Grancalcin, GCA),从而诱导骨髓基质细胞(BMSCs)的成骨和脂肪生成失衡。并运用磷酸化修饰组学等技术,进一步筛选出GCA的功能性受体Plexin-B2,揭示GCA通过结合Plexin-B2调节骨髓间充质干细胞成骨-成脂命运分化的新机制。针对GCA的中和抗体(GCA-NAb),能显著改善小鼠骨衰老表型,为治疗年龄相关性骨质疏松症提供了新的潜在靶点。景杰生物为该研究提供了磷酸化修饰组学定量分析。
01衰老的免疫细胞在骨髓中积累并分泌GCA
为了确定骨髓中影响骨骼衰老的关键SASP因子,研究人员通过质谱分析年轻大鼠(3个月)和衰老大鼠(24个月)骨髓上清液中的表达因子,共鉴定出35个表达因子存在显著差异,10个上调,25个下调。其中颗粒钙蛋白GCA在老年大鼠中的表达明显高于年轻大鼠(下图A),研究人员选择其进行进一步研究。结果表明,在衰老过程中,巨噬细胞和中性粒细胞等构成的促炎-促衰老的免疫细胞亚群在骨髓中积累,并在衰老过程中分泌丰富的GCA,促进骨衰老。
图、衰老的免疫细胞在骨髓中积累并分泌GCA
02GCA抑制骨生成和破骨细胞生成,同时促进脂肪生成
研究人员进一步检测了中性粒细胞和巨噬细胞分泌的GCA对体内骨骼老化的影响。将Gca-flox小鼠(Gcaflox/flox小鼠)与Lyz2-Cre小鼠杂交,产生中性粒细胞和单核巨噬细胞系细胞中Gca基因缺失的小鼠(Gca-Lyz2-CKO)。分析年轻(3个月)、中年(6个月)、老年(15个月)、衰老(24个月)Gca缺失小鼠的骨表型和骨转换与骨髓脂肪堆积程度,显示出年龄相关的骨骼老化延迟(下图A-F)。进一步高剂量rGCA处理抑制BMSCs分化为成骨细胞,促进分化为脂肪细胞,且能够抑制单核细胞分化为破骨细胞。综合上述结果,GCA抑制骨生成和破骨细胞生成,同时促进脂肪生成。
图、中性粒细胞和巨噬细胞中Gca缺失的小鼠显示骨骼老化延迟
03plexin-b2是GCA的功能性受体
为了筛选骨髓间充质干细胞中潜在的GCA受体,研究人员使用从与His标记的GCA孵育的骨髓间充质干细胞分离的膜蛋白进行液相色谱-串联质谱(LC-MS/MS)分析(下图A、B),共鉴定出95种与His结合的膜蛋白,从中研究人员选择plexin-b2蛋白(Plxnb2)进行进一步研究。Plxnb2被报道在体外调节BMSC成骨分化和骨血管。研究发现,Plxnb2敲除的BMSCs显示GCA和Plxnb2的结合显著减少(下图E)。Plxnb2沉默(siRNA-Plxnb2)能够消除rGCA抑制BMSC成骨并增强BMSC脂肪生成的影响。动物实验进一步证实,骨髓间充质干细胞中Plxnb2杂合性缺失导致Gca-KO小鼠骨量降低,并消除了再生的骨表型。由此表明Plxnb2可能是GCA的功能性受体,它介导GCA抑制成骨和促进脂肪生成的作用。
图、plexin-b2是BMSCs中GCA的功能性受体
04GCA抑制Plxnb2信号下游FAK-SRC-YAP的磷酸化
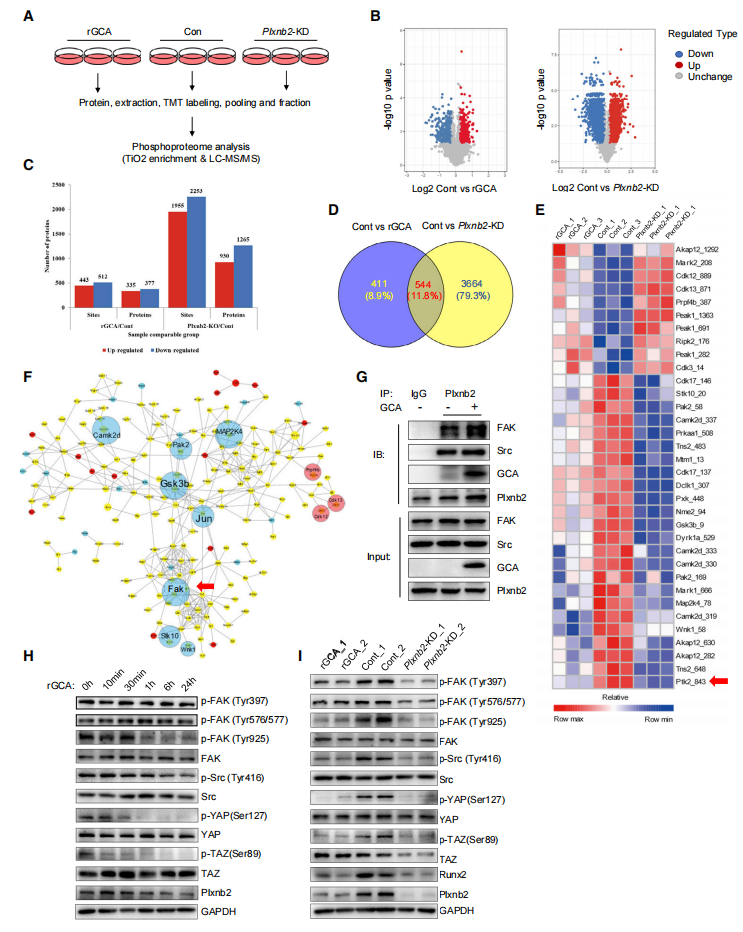
为了阐明GCA对Plxnb2信号通路的影响,研究人员使用TMT标记的定量磷酸化蛋白质组学(质谱策略)技术,分析经rGCA或siRNA-Plxnb2处理的BMSCs(样本策略)(下图A)。siRNA-Plxnb2处理与对照组分析发现1265个蛋白质上的2253个下调磷酸化位点,930个蛋白质上的1955个上调磷酸化位点。rGCA处理与对照组分析发现377个蛋白质上的512种下调的磷酸化位点,及335个蛋白质上的443个上调的磷酸化位点(下图B、C)。rGCA处理的骨髓基质细胞和siRNA-Plxnb2转染的骨髓基质细胞中有544个磷酸化位点发生了改变(下图D-F)。据报道FAK的磷酸化会影响成骨和成脂分化之间的BMSC细胞命运,从中研究人员选择FAK信号进行进一步研究。结果表明GCA促进FAK-Plxnb2复合物的形成(下图G)。rGCA仅部分失活Plxnb2途径,如FAK(Tyr925)及其下游途径YAP和TAZ磷酸化,但不失活FAK的磷酸化(Tyr397,Tyr576,577)。此外,敲除Plxnb2可增强JAK1/3和STAT1磷酸化,但rGCA处理不影响JAK1/3和STAT1磷酸化(下图H-I)。图、磷酸化修饰组学揭示GCA-Plxnb2信号调控机制
05GCA中和抗体改善骨骼健康
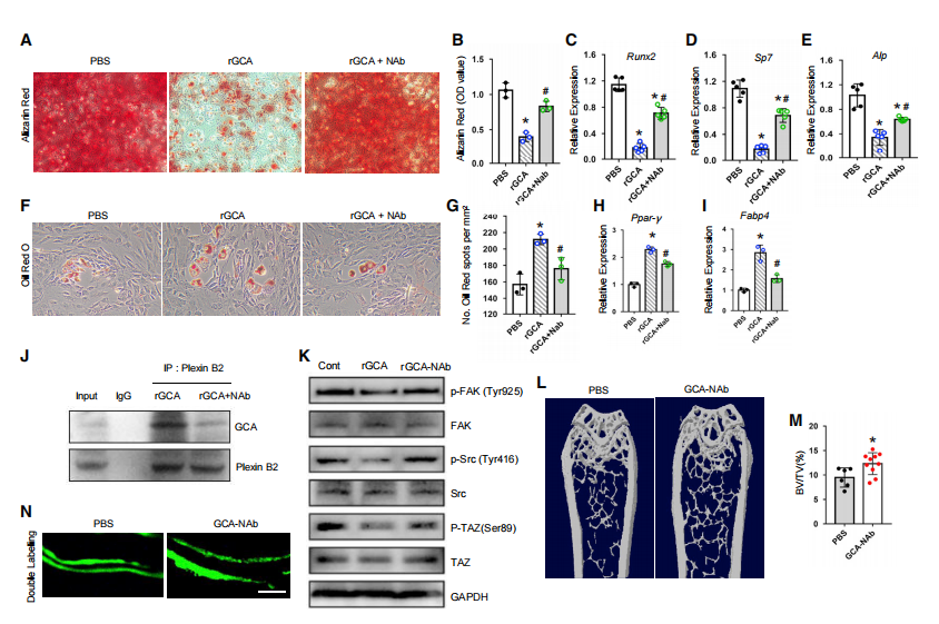
最后,研究人员采用改良的选定淋巴细胞抗体法在小鼠体内制备了一系列抗GCA单克隆抗体。其中抗体#4(GCA-NAb)显示出阻断rGCA抑制成骨作用的最高效率,而不影响Plxnb2的表达。GCA-NAb处理部分阻断GCA对骨骼生成的影响(下图A-I)。IP分析显示GCA NAb抑制GCA和Plxnb2的结合(下图J)。GCA-NAb(1mg/kg)尾静脉注射治疗老年(15个月)小鼠,小鼠小梁骨表面的骨钙素+成骨细胞和TRAP+破骨细胞数量更多,脂肪细胞数量和面积显著减少,结果显示该中和抗体能显著改善小鼠骨衰老表型。
图、改善骨骼健康的GCA中和抗体的研制和测试
总之,该研究首次报道衰老骨髓微环境中存在一群由颗粒钙蛋白GCA阳性的巨噬细胞和中性粒细胞等构成的促炎-促衰老的免疫细胞亚群,其可分泌GCA促进骨衰老。并进一步揭示GCA与PLXNB2受体结合,使其在BMSCs中的下游通路部分失活,并抑制成骨和增强脂肪生成。此外,GCA中和抗体对老年小鼠的骨骼具有有益作用。
值得一提的是,该研究在衰老过程中观察到较高的内毒素水平有助于免疫细胞中GCA的表达。据报道,肠道微生物群通过调节LPS生物合成参与调节衰老相关炎症和血液内毒素水平,菌群的变化可能导致衰老期间内毒素水平升高。这启发我们微生物群免疫系统-骨信号轴将是一个值得期待的切入点。此外,鉴于巨噬细胞和中性粒细胞参与多种病理过程,以GCA+免疫细胞为靶点预防骨骼老化可能不仅为骨质疏松症,而且为多种年龄相关疾病、肿瘤发生、代谢紊乱和组织再生提供一种新的治疗策略。
罗湘杭教授团队长期致力于内分泌代谢病临床与基础研究,本次研究发现免疫调节骨衰老的细胞亚群及分子机制,提出了免疫调控骨衰老新理论,并筛选出针对关键免疫蛋白分子的中和抗体,为骨质疏松症防治带来新希望。中南大学湘雅医院内分泌科李长俊教授为第一作者,罗湘杭教授为通讯作者,并得到了中科院动物研究所刘光慧教授的指导、国家老年医学临床研究中心及器官损伤衰老与再生医学湖南省重点实验室的支持。
参考文献
Chang-Jun Li, et al.,2021, Senescent immune cells release grancalcin topromote skeletal aging. Cell Metabolism.本文由景杰学术团队报道,欢迎转发到朋友圈。如有转载、投稿等其他合作需求,请文章下方留言,或添加微信ptm-market咨询。

浙公网安备 33010602011771号