再添成果 ! 单细胞蛋白质组学揭示细胞分化发育新特征

景杰学术 | 报道
毛细胞(Hair cell)是所有的脊椎动物中听觉系统和平衡系统的感觉接收器,是感受机械波刺激的感觉上皮细胞。毛细胞再生有望成为听力恢复的理想疗法,近些年,越来越多的研究围绕着诱导内耳感觉前体细胞或干细胞重新进入细胞周期,增殖、分化为毛细胞,使听力或前庭功能恢复展开。然而毛细胞分化过程在很大程度上是未知的。
景杰生物作为蛋白质组学领域的领军企业,经过长时间的技术研发和积累,成功开发了基于高分辨质谱技术的单细胞蛋白质组学产品,最低可实现单个细胞的蛋白质组学高通量分析,从而为单细胞维度上探究细胞、组织、器官的发育过程及疾病相关的细胞异质性研究提供有力的技术支持。
今天分享这篇题为“Single-cell proteomics reveals changes in expression during hair-cell development”的研究成果。研究首次报道了采用基于质谱的单细胞蛋白质组学技术(MS-Based Single Cell Proteomics),探索毛细胞分化过程中蛋白质的动态变化。利用蛋白表达水平重建细胞发育轨迹,揭示了毛细胞分化过程中一系列表达显著增加或减少的关键蛋白。
1E15鸡胚毛细胞的细胞分选
研究人员首先从E15鸡胚细胞样品中分离出Hair cell和它的祖细胞即支持细胞(Support cell),接着使用FM1-43荧光染料标记细胞(标记毛细胞的能力强于支持细胞),然后使用荧光活化细胞分选技术(FACS)进行细胞分选。收集到的高水平FM1-43(FM1-43high)的细胞具有毛束和细长的细胞体(图1B),这两者都是Hair cell具备的特征;相反,收集到的低水平FM1-43(FM1-43low)的细胞为支持细胞,呈圆形(图1C)。
图1、荧光活化细胞分选技术(FACS)进行细胞分选
2毛细胞样本的单细胞蛋白质组学分析
接下来,研究人员将分选后的细胞使用nanoPOTS方法进行样品前处理,然后使用基于质谱的单细胞蛋白质组学技术进行定量分析。在单个Hair cell中鉴定到60个左右的蛋白或蛋白group,而20个细胞量级下检测到近600个蛋白或蛋白group(图2G)。与之相比,Support cell中鉴定出的蛋白较少,可能是因为它们的体积较小。肌动蛋白和微管蛋白等细胞骨架蛋白的水平与大量蛋白质组学实验中的水平相似,表明了分析结果的可靠性。
图2、基于MS的单细胞蛋白质组学检测
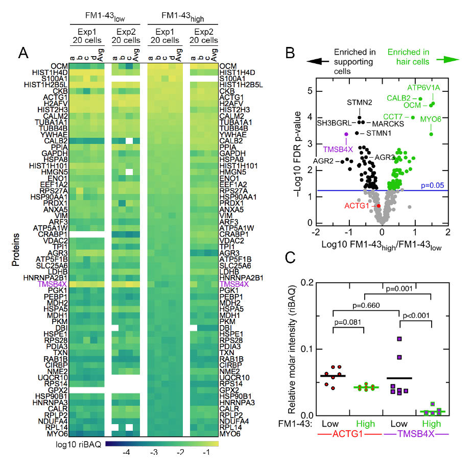
研究人员选取20个细胞量级进行进一步定量分析。样本中丰度最高的60种蛋白质如图3A所示,同时火山图分析表明,OCM和CALB2,以及分子马达MYO6在Hair cell中高表达, TMSB4X、STMN2、SH3BGRL和MARCKS在Support cell中高表达。单细胞蛋白质组学分析还发现了一些之前未被发掘的Hair cell特异蛋白,包括GSTO1、GPX2、CRABP1和AK1。TMSB4X的表征研究表明,作为胸腺素-β蛋白家族的一员,是肌动蛋白单体结合蛋白,在Support cell中结合大多数肌动蛋白单体。
图3、蛋白质丰度分析和火山图
3基于单细胞蛋白质组学预测细胞发育轨迹
基于单细胞蛋白质组学数据,研究人员通过采集足够数量的分化细胞来建立细胞发育轨迹(图3D),研究progenitor cells到hair cell和support cell的细胞分化轨迹。蛋白表达动力学分析显示,在Support cell中富集的蛋白,包括AGR3和TMSB4X,沿拟时间进展表达下降(图3E F)。相比之下,毛细胞中富集的蛋白,包括OCM、CALB2、MYO6、CKB和GAPDH,均随着拟时间的进展而表达增加(图3E F)。
图4、细胞发育轨迹预测分析
综上所述,本研究首次报道了针对毛细胞分化发育过程的单细胞蛋白质组学分析,为毛细胞成熟过程中的细胞发育特征提供了更多信息。结果揭示了在毛细胞分化过程中的蛋白质组特征,鉴定到表达显著增加的蛋白(如OCM、CRABP1、GPX2、AK1、GSTO1)和在分化过程中表达显著减少的蛋白(如TMSB4X、AGR3)。
研究结果证实了单细胞蛋白质组学在细胞发育轨迹分析中的应用,尽管只有30个细胞,它仍然能够生成一个发育轨迹,从而区分不同的表达模式的过渡细胞。与单细胞RNA-seq方法相比,单细胞蛋白质组学的发育轨迹分析,能够识别蛋白质表达水平发生变化而转录水平没有变化的关键蛋白质。如该研究发现GAPDH在毛细胞成熟过程中增加,而据报道其mRNA保持在恒定水平,这种差异表明GAPDH经历了转录后调控,或者是翻译效率的提高,或者是翻译后调控。此外,未来的单细胞蛋白质组学方法将允许分析翻译后修饰,如磷酸化,这将扩大我们探测发育级联的能力。

浙公网安备 33010602011771号