成都大学 | 蛋白质组+N-糖基化组学二连发,揭示高原动物肉质差异新机制

JAFC | N-糖基化修饰组学揭示犏牛和牦牛肉质差异机制
牦牛和犏牛在肌肉生理和肉质上存在显著差异。N-糖基化是一种广泛发生在肉类蛋白质中的翻译后修饰,对肉类蛋白质的结构、功能和活性至关重要。不同肉类的蛋白质N-糖基化图谱具有物种特异性。然而,目前还缺乏对家畜肉N-糖基化的系统和深入的定量分析。
为深入解析犏牛和牦牛之间肉质差异的潜在原因,研究团队使用N-糖基化修饰组学,对犏牛胸最长肌(CYLT)和牦牛胸最长肌(YLT)进行了系统性分析,首次绘制了犏牛及牦牛的N糖基化图谱,并结合生物信息学分析揭示了糖基化在调控肉质上的重要作用,为进一步了解肉质差异的机理提供了新见解。研究成果以“Quantitative N‑Glycoproteomic Analysis of Cattle-Yak and Yak Longissimus Thoracis”为题发表在Journal of Agricultural and Food Chemistry(JCR Q1区)杂志上,景杰生物为该研究提供了N-糖基化修饰组学技术支持。
该研究在牦牛和犏牛的胸最长肌组织中共定量到发生在181个N-糖基化蛋白上的252个N-糖基化位点,其中含有76个差异N-糖基化蛋白。亚细胞定位结果显示大多数糖基化修饰差异蛋白定位在胞外结构域和细胞质膜上,这与糖蛋白的胞外特性一致。同时,研究者还发现犏牛胸最长肌中丰度增加的差异N-糖基化蛋白更多分布在血浆中,丰度降低的差异N-糖蛋白更多分布在胞外结构域和细胞质中。差异N-糖基化蛋白的位置分布特性可能影响其功能差异。此外,CYLT和YLT的N-糖基化蛋白在功能方面存在显著差异,犏牛中丰度上调的差异N-糖基化蛋白更多分布在信号转导,翻译后修饰、蛋白质转换、伴侣蛋白的KOG亚类上。

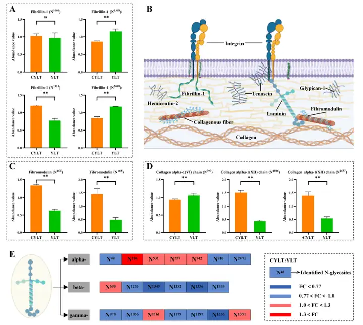
之后,研究者选择了两类重要的N糖蛋白,即细胞外基质(ECM)中的各种糖蛋白和影响肌肉老化过程的蛋白水解酶,探索了糖基化修饰影响犏牛和牦牛肉质差异的原因。研究发现犏牛和牦牛肌肉组织中几种ECM相关蛋白(如原纤维蛋白-1、胶原蛋白、纤调蛋白聚糖、层粘连蛋白)的N-糖基化存在显著差异,这些差异会影响结缔组织的结构和弹性、肉质嫩度和质地变化、屠宰前受到的氧化应激反应以及肉质分子稳定性,进而影响牛肉品质。此外,犏牛中几种溶酶体相关蛋白水解酶(组织蛋白酶、溶酶体蛋白酶、氨肽酶和磷脂酶)的N-糖基化水平显著升高,其可能通过影响肌肉结构、蛋白降解,进而导致宰后的肉质变化。

综上所述,以上两篇研究分别运用蛋白质组学以及N-糖基化修饰组学的方法,结合生信分析手段,阐释了CYLT和YLT肉质差异的重要机制,为研究畜禽肉品质的形成和变化提供参考依据。研究结果拓展了我们对于动物科学的了解,同时也印证了蛋白质组学及翻译后修饰组学是研究动物科学领域的重要方法。
景杰生物可为您提供专业的N-/O-糖基化修饰组学分析服务,多年来的潜心研究,让我们积累了丰富的项目经验,也使得我们具有如下优势,包括:信息完整(可提供糖蛋白+糖基化修饰位点+完整糖链信息)、灵敏度高(使用Exploris 480、HF-X等高分辨率质谱仪)、质量保证(临床大队列项目实测验证)、深度分析(创新修饰多组学,深入挖掘信息)。可广泛应用于生理机制研究、病理研究、疾病生物标志物等。除此之外,我司还具有25+种蛋白质翻译后修饰类型,等您来解锁!期待您的来电!
参考文献
1. Chang X, et al. 2023. Quantitative proteomic analysis of cattle-yak and yak longissimus thoracis provides insights into the differential mechanisms of meat quality. Food Res. Int.
2. Chang X, et al. 2023. Quantitative N-Glycoproteomic Analysis of Cattle-Yak and Yak Longissimus Thoracis. J Agric Food Chem.
景杰生物作为修饰组学领域的领跑者,拥有多种修饰抗体和修饰组学质谱检测服务。如果您想了解相关产品和服务的更多信息,请扫描下方二维码填写合作咨询表单、或咨询景杰生物销售工程师、或拨打科服热线400-100-1145。如有转载、投稿等其他合作需求,请在文章下方留言,或添加微信ptm-market咨询。

浙公网安备 33010602011771号