Nat Commun | 脑组织的空间蛋白质组揭示阿尔茨海默症的治疗新靶点
景杰生物 | 报道
空间蛋白质组学是一种研究蛋白质在细胞和组织水平上空间分布的方法,能够直观获得组织空间层面的蛋白定位表达谱,有助于解析组织微环境,更好地评估疾病的发病状态,为精准医疗和个性化治疗提供理论依据。2022年5月,Matthias Mann团队在国际顶级学术期刊Nature Biotechnology发表了空间蛋白组方法文章,通过将组织细胞成像与超高灵敏度质谱法相结合,绘制了组织“二维”层次的空间分子图谱。2023年7月,昆明理工大学团队运用空间蛋白质组学(景杰生物提供技术支持)等技术,对食蟹猕猴不同发育阶段以及大脑的不同区域的156个样本进行了分析,构建了食蟹猕猴从胎儿到新生儿大脑的时空蛋白质组学图谱。
阿尔茨海默病(Alzheimer's disease, AD)是一种由中枢神经系统异常所引起的退行性疾病,与大脑皮层多个区域的功能异常密切相关,往往导致患者认知功能和记忆能力障碍,并逐渐影响患者日常生活的各个方面。发现并采取有效的干预措施对阿尔茨海默病的诊断治疗至关重要,但目前阿尔茨海默病的确切病因尚不清楚。先前对阿尔茨海默病的研究大多是基于无症状的阿尔茨海默病患者(asymptomatic AD, AsymAD),其中大多数人潜在引起痴呆的概率低,通常称为临床前状态(preclinical)。少部分患者具有很高的疾病进展的概率被称作弹性群体(resilience to AD, RAD),对这类群体的研究对临床治疗的研究价值极大。
近日,美国斯坦福大学Thomas J Montine教授课题组在国际知名期刊Nature Communications (IF=16.6)上发表了题为“Brain proteomic analysis implicates actin filament processes and injury response in resilience to Alzheimer's disease”的最新研究成果。该研究运用空间蛋白质组技术,对11个健康对照、12个RAD和20个AD患者的四大脑区,包括尾状核、海马体、颞顶下小叶和颞上回中回,进行蛋白质组学分析。结果发现了33个与弹性群体高度相关的差异蛋白,其中5个RAD DEPs(PA1B3, TICN3, ICAM1, IRGQ和ALIL1)在阿尔茨海默病发病过程中可能扮演重要作用。
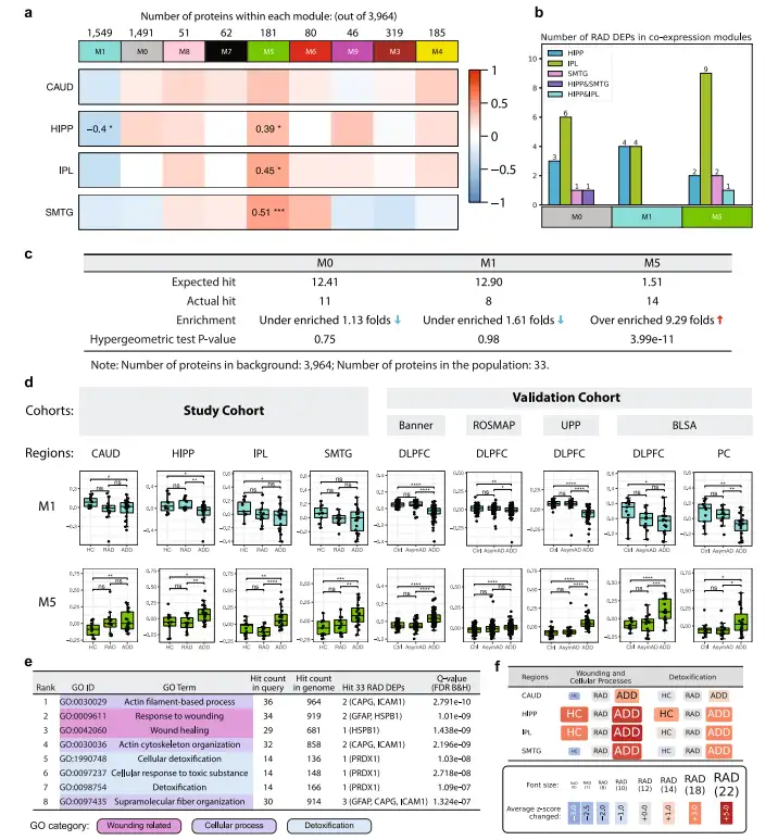
作者首先分离了11例健康对照 (HC)、20例阿尔茨海默病发病患者 (ADD)和12例阿尔茨海默病弹性患者 (RAD)的组织样本,对于四个不同的脑部区域,包括尾状核(N=38)、海马体(N=41)、颞顶下小叶(N=38)和颞上回中回(N=38)进行蛋白质组学分析。作者总共检测到了7115个蛋白质,其中85个蛋白质在三个人群的起码一个脑区存在显著表达差异。作者发现了33个与RAD密切相关的差异表达蛋白,称为RAD DEPs,可能与阿尔茨海默病的疾病进展有关。

接下来,作者在四种脑区中比较了RAD DEPs的表达情况。结果显示,绝大部分的差异蛋白在不同脑组织的分布都是单一的,仅有Aβ和CAPG在多个组织区域被同时检测到。为了探究这些差异蛋白与阿尔茨海默病的发病的关系,作者将差异蛋白与四个已知的神经退行性疾病关键蛋白(Aβ、APOE、TAU和TAU-195)进行了关联分析。分析结果显示,PA1B3, TICN3, ICAM1, IRGQ和ALIL1与AD发病过程对的疾病严重程度密切相关。以上结果表明5个 RAD DEPs(PA1B3, TICN3, ICAM1, IRGQ和ALIL1)在阿尔茨海默病发病过程中可能扮演重要作用。

为了发现能够有效区分RAD的相关蛋白,作者将分析从单个蛋白扩展到蛋白模块分析,使用WGCNA算法进行了共表达网络分析。WGCNA分析总共得到9个蛋白共表达模块,其中M5模块显著富集到RAD DEPs。作者在所有的脑区和额外的四个数据库表进行检索,发现M5模块在AD患者群体的表达量显著更高,可以将其从健康对照或RAD患者或无症状AD患者中区分出来。以上数据表明M5模块的这181个蛋白质可以区分ADD和RAD。GO富集分析显示,这些蛋白主要与肌动蛋白的纤维过程、伤口愈合、细胞骨架的组装等过程相关,提示阿尔茨海默病发病过程的潜在机制。

综上所述,该项研究使用高分辨质谱技术,采取空间蛋白质组学的方法,分析了不同患病程度的阿尔茨海默病患者的4种不同脑区的组织样本。研究通过蛋白差异表达情况和蛋白模块分析,发现了与阿尔茨海默病发病相关的潜在蛋白,为阿尔茨海默病的疾病机制探索和临床治疗奠定基础。
作为国内最早推广空间蛋白组学的领军企业,景杰生物基于4D质谱平台,可在0.01 mm2×10 μm的常规组织样本(约50~100个细胞)中,平均检测深度接近3000个蛋白,高精度、高深度、高重复性地呈现空间微尺度分子景观,实现高精度、高深度、高重复性的空间蛋白组分析。景杰生物可提供“一站式”空间蛋白组学全流程服务(组织切片、LCM激光显微切割、4D质谱上机、生信分析),可接收多种类型的组织(HE染色、免疫组化、免疫荧光)。截至目前已完成超50余项空间蛋白组项目,总处理超过500例样本的显微切割,拥有丰富的项目经验和多篇标杆文章的产出!
参考文献:
1. Huang Z, et al. 2023. Brain proteomic analysis implicates actin filament processes and injury response in resilience to Alzheimer's disease. Nature Communications.
景杰生物作为修饰组学领域的领跑者,拥有多种修饰抗体和修饰组学质谱检测服务。如果您想了解相关产品和服务的更多信息,请扫描下方二维码填写合作咨询表单、或咨询景杰生物销售工程师、或拨打科服热线400-100-1145。如有转载、投稿等其他合作需求,请在文章下方留言,或添加微信ptm-market咨询。

浙公网安备 33010602011771号