Adv Sci | 真·单细胞蛋白组学助力卵母细胞衰老调控新机制

景杰生物 | 报道
近年来,单细胞技术在生殖领域的应用已经取得了很大的进展。例如单细胞转录组方法的发展已被广泛应用于卵细胞衰老研究,揭示了与细胞周期、RNA剪接和RNA衰变有关的转录酶的改变。然而转录后修饰和RNA翻译的协调调节,通常会引起转录组学和蛋白质组学之间的不一致,表明仅利用转录组学研究卵母细胞老化存在局限性。 7月2日,来自中山大学附属第六医院的周传传、梁晓燕以及曾海涛研究团队在Advanced Science发表了题为“Multi-Omics Analysis Reveals Translational Landscapes and Regulations in Mouse and Human Oocyte Aging”的研究论文。该文章利用包括单细胞蛋白质组学、翻译组学和转录组学在内的单细胞多组学技术揭示了卵母细胞衰老机制。景杰生物为该研究提供了单细胞蛋白质组学技术支持。
虽然卵母细胞衰老的一些基本机制已被阐明,但人们对哺乳动物(包括人类)卵母细胞衰老过程中mRNA 的复杂调节及加工知之甚少。与其他体细胞不同,在卵泡发育过程中,卵母细胞迅速生长,且伴随着急剧活跃的转录活动。当生长到生发囊泡 (germinal vesicle, GV) 阶段,卵母细胞发育完全,会停止转录,因此转录后修饰和转录后翻译调控对卵母细胞的减数分裂成熟和卵母细胞至胚胎过渡(oocyte-to-embryo transition,OET)至关重要。单细胞蛋白质组学、翻译组学和转录组学的多组学研究对于卵母细胞衰老研究具有重要意义。
图1 衰老和年轻小鼠卵母细胞的单细胞多组学分析
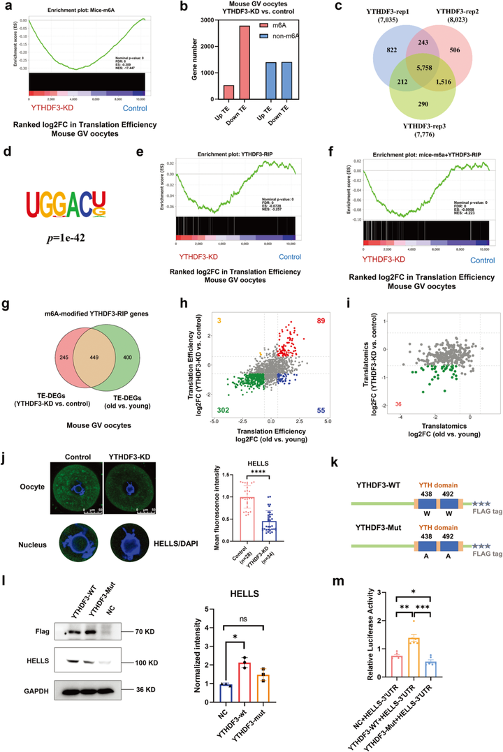
为了解导致衰老卵母细胞质量/能力下降的潜在机制,研究者对年轻(4周大小左右)和衰老(大于16月)的雌性小鼠生发囊泡阶段卵母细胞进行了包括单细胞蛋白质组学、翻译组学和转录组学在内的单细胞多组学联合分析。研究发现衰老过程中翻译组和蛋白组变化存在一定关联性,并揭示了小鼠卵母细胞的翻译效率明显降低。还进一步证明了YTHDF3介导的m6A修饰在调节衰老小鼠卵母细胞翻译效率中的作用,并确定了YTHDF3关键的靶基因Hells。这项研究为卵母细胞衰老的分子机制提供了新的见解,并提出了一种改善衰老卵母细胞质量的新的潜在干预策略。
图2 YTHDF3以m6A依赖性方式调节 RNA 翻译效率
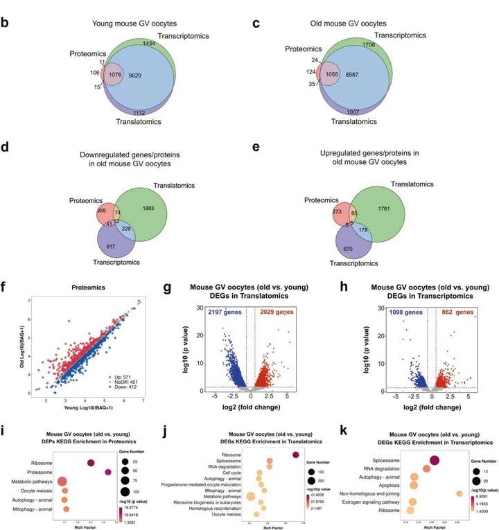
根据中心法则,蛋白质是生命活动的执行者,而单细胞蛋白质组学(Single-cell Proteomics)技术一直被认为是蛋白质组学的“圣杯”,能够推动蛋白质的分析进入极其精细的新时代。该研究使用基于质谱的真单细胞蛋白质组学技术,在每个小鼠卵母细胞样本中平均鉴定到1200个蛋白质。通过比较单细胞蛋白质组学、翻译组学和转录组学所检测到的下调或上调蛋白质/基因的重叠情况,研究发现在衰老卵母细胞中,与转录组数据相比,翻译组学的基因表达变化趋势与蛋白质组学更加一致。进一步的KEGG分析表明衰老卵母细胞的翻译失调与“孕激素介导的卵母细胞成熟”、”同源重组”和“卵母细胞减数分裂”等过程相关。
图3 老年和年轻小鼠卵母细胞的单细胞蛋白质组学、翻译组学和转录组学分析
编者按:除了针对卵母细胞的研究外,单细胞蛋白质组学技术的发展,也为研究蛋白组在组织、器官或个体中的异质性提供了最本质的精准信息,因为蛋白组在组织、器官或个体中,细胞之间具有非常大的异质性。而一般的蛋白质组学获得的是大量细胞均质化后的结果,丢失了细胞间复杂性、多样性以及功能的不同特点。 基于单细胞蛋白质组学的生物学研究通常有两类研究思路:构建精细化的单细胞蛋白质组谱图和单细胞级别的生物学机制研究。研究者可以将特定的器官或组织样本解离,分选成单个细胞后,进行蛋白质组学分析,基于不同类型细胞的分群结果和分化轨迹探究未知的器官发育机制或者病变机理;研究者也可以将感兴趣的细胞分选出来进行单细胞蛋白质组学分析,从已知类型的细胞发现生物学规律。 景杰生物作为蛋白质组学领域的领军企业,业已率先推出【真·单细胞蛋白质组学】分析,实现低至单个细胞的蛋白质组全发现分析,将助力生命科学与医学领域的全新突破。更多详情请扫描文末二维码填写您的信息、或咨询当地销售工程师、或拨科服热线(400-100-1145)。
参考文献 Huang J, et al. 2023. Multi-Omics Analysis Reveals Translational Landscapes and Regulations in Mouse and Human Oocyte Aging. Adv Sci.
景杰生物作为修饰组学领域的领跑者,拥有多种修饰抗体和修饰组学质谱检测服务。如果您想了解相关产品和服务的更多信息,请扫描下方二维码填写合作咨询表单、或咨询景杰生物销售工程师、或拨打科服热线400-100-1145。如有转载、投稿等其他合作需求,请在文章下方留言,或添加微信ptm-market咨询。

浙公网安备 33010602011771号