Cell背靠背 | 泛癌蛋白修饰组图谱揭示癌症共有“根因”
景杰生物 | 报道
蛋白质是生命活动的执行者,蛋白质及蛋白质的翻译后修饰(PTM)在调节正常细胞和癌细胞的细胞信号传导和生理学方面发挥着关键作用,成为癌症研究的重要策略之一。近年来针对各个癌症类型的大型蛋白质组学图谱研究(这些研究都包括PTM)彻底改变了我们对肿瘤生物学的理解,深度揭示了疾病表型背后的分子特征,并识别出多种新的癌症亚型,显著影响了临床诊治。但目前研究均主要针对单一癌种,缺乏对于不同癌症类型之间的蛋白质尤其是PTM共同调控模式的认识。
8月14日,国际顶刊Cell同期发表了两篇基于泛癌症(Pan-cancer)队列的蛋白基因组学、修饰组学重磅研究成果,题目分别为“Pan-cancer proteogenomics connects oncogenic drivers to functional states”以及“Pan-cancer analysis of post-translational modifications reveals shared patterns of protein regulation”。研究从蛋白质及翻译后修饰角度揭示了在跨癌症类型中共有和不同的调控模式,并揭示了潜在的新治疗方法。结果凸显了蛋白质组学驱动的精准医学研究,在解码致癌驱动因素方面的潜力及其潜在的临床实用性,以及PTMs在理解致癌驱动因素及与癌症发展中的重要价值。
1、Cell:蛋白基因组揭示泛癌驱动因素机制
肿瘤的发生主要是由抑癌基因和原癌基因突变引发,但是基因突变如何“驱动”肿瘤发生背后的机制仍不清楚。泛癌研究的重点是定义不同癌症的分子特征,历史以基因组学为中心的泛癌症研究缺乏对驱动突变的功能及机制的解析。题为“Pan-cancer proteogenomics connects oncogenic drivers to functional states”的研究中,研究团队使用了来自十种肿瘤类型的蛋白质组和磷酸化修饰组学数据,结合基因组以及转录组数据,提供了对致癌突变分子机制的深入了解。
研究分析了十种肿瘤类型,共1064个患者的基因组、DNA甲基化、转录组、蛋白组、磷酸化组学等多组学数据,共鉴定到15699种蛋白质以及110274磷酸化位点。并进一步结合患者的临床数据、病理组织学以及治疗结果等数据进行分析,绘制了十种肿瘤的多组学分子图谱。为了揭示不同肿瘤类型的特异性分子通路,研究者首先对肿瘤样本进行聚类分析,将其分为四个不同的cluster,并进一步探索了不同cluster的代表性通路变化情况。
图1 研究图文摘要
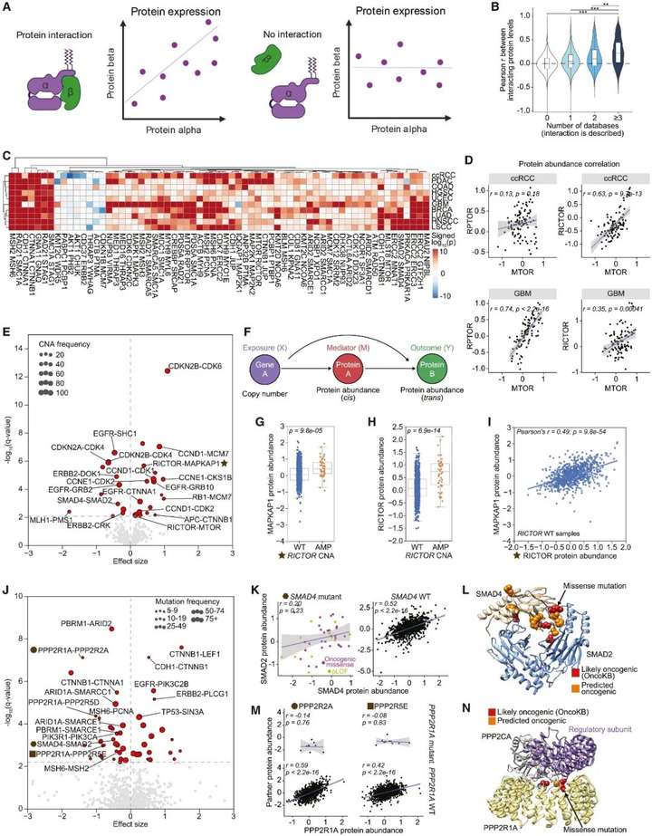
研究进一步揭示肿瘤基因突变的顺式效应、蛋白-蛋白互作变化以及反式效应。基因突变会对蛋白质水平产生特定的顺式影响,且会显著影响蛋白与蛋白相互作用。磷酸化修饰组学数据分析表明,磷酸化修饰也会显著影响蛋白相互作用。在蛋白质层面,所有反式效应之间存在高度的整体相关性。在磷酸化层面,EGFR突变样品显示出与STK11和KRAS突变样品中相反的激酶活性模式,为基因检测之外的治疗策略提供理论支持。
图2 蛋白互作分析推断蛋白-蛋白相互作用
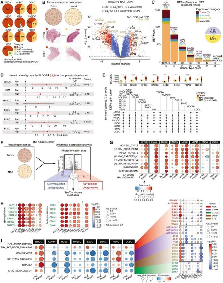
研究进一步在泛癌队列中鉴定了致癌过程关键变化蛋白质。研究鉴定到肿瘤组织中升高的6517个DEP和NAT中升高的7030个DEP。在常见的差异表达蛋白中,高PLOD2蛋白丰度在多种癌症中与总生存率存在负相关关系,可作为泛癌预后生物标志物。在磷酸化修饰水平,不同肿瘤种类的激酶活性与相关蛋白质的富集通路之间存在一致性,强调了肿瘤的蛋白质组学以及磷酸化修饰研究的重要性。鉴于新抗原和免疫疗法的相关性,研究者还系统地预测了与患者特异性人类白细胞抗原I类等位基因结合的新抗原。发现新抗原负荷于肿瘤突变负荷呈正相关,与T细胞浸润程度之间也存在相关性,表明免疫疗法对于治疗具有基因组改变的肿瘤存在潜在的治疗效益。此外研究者开发了C3PO算法以研究多基因突变对于肿瘤表型影响。结果表明基因变异对于蛋白组的影响较为复杂,肿瘤内蛋白差异是DNA、RNA和蛋白质等多水平分子的累计变化。此外,这些改变可能独立于体细胞基因突变,与细胞外环境相互作用有关,也强调了蛋白质组学研究对于肿瘤研究的重要性。
图3 致癌途径关键蛋白质变化
综上所述,这项研究利用蛋白质组学以及磷酸化修饰组学,结合转录组以及基因组系统地评估了基因突变对于肿瘤影响的潜在机制。该研究克服了单一癌种的局限性,揭示了不同肿瘤类型之间的差异,还发现了潜在的泛癌生物标志物-PLOD2,加深了对于肿瘤驱动因素功能的理解。此外,该研究还证明了蛋白质组学以及磷酸化修饰组学对于理解致癌驱动因素与肿瘤发展潜在机制的重要价值。
2. Cell:泛癌修饰组分析揭示跨癌症的PTM调控特征
翻译后修饰(PTM)是信号转导的核心调节因子,在调节正常细胞和癌细胞的细胞信号传导和生理学方面发挥着关键作用。不过PTM在不同癌症类型之间的共同调控模式、PTM之间的相互关联(Crosstalk)以及多个PTM如何形成调控网络仍然知之甚少。在题为“Pan-cancer analysis of post-translational modifications reveals shared patterns of protein regulation”的研究中,来自美国临床蛋白质组肿瘤分析联盟(CPTAC)的科学团队,从蛋白质组学、修饰组学(磷酸化、乙酰化)维度,针对包含11种癌症类型的1110名患者的泛癌症(Pan-cancer)队列进行分析,绘制了泛癌的磷酸化、乙酰化修饰分子图谱。首次揭示了翻译后修饰在跨癌症类型中共有和不同的调控模式,并揭示了潜在的新治疗方法。
该研究整合了来自11项肿瘤蛋白质组学研究队列,生成了一个统一的泛癌症队列,包括胶质母细胞瘤(GBM)、头颈鳞状细胞癌(HNSCC),肺腺癌(LUAD),肺鳞状细胞癌(LSCC),乳腺癌(BRCA),胰腺导管腺癌(PDAC),透明细胞肾细胞癌(ccRCC),高级别浆液性卵巢癌(HGSC),子宫体子宫内膜癌(UCEC),和结直肠腺癌(COAD),髓母细胞瘤(MB)。数据集包括1110名患者的信息以及完整的基因组、转录组、蛋白质组和PTM(磷酸化和乙酰化)数据。
图4 研究示意图
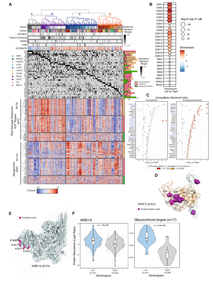
为了探索癌症中共有的PTM模式,研究整合了所有11个队列中基因表达、蛋白质丰度和修饰水平数据,绘制了泛癌队列的翻译后修饰图谱。与基因组和蛋白质组相比,PTM在不同肿瘤类型中显示出更加离散的模式,表明PTM发挥着更加广泛和癌症特异的调控作用。使用SignatureAnalyzer等分析工具对数据进行处理和分析,揭示了33个跨癌症种类的多组学特征。大多数特征跨越多种肿瘤类型,包括DNA损伤反应(DDR)和增殖途径(MYC和E2F)的显著富集,以及肌生成和上皮间质转化(EMT)的路径。此外研究进一步鉴定到泛癌队列中具有显著的磷酸化位点聚类特征的22个蛋白质,1个蛋白质(SWI/SNF染色质重塑因子ARID1A蛋白)具有显著的乙酰化位点聚类。
图5 泛癌的PTM分子景观
基于泛癌的PTM数据集,研究进一步探索了PTM对(1)DNA修复,(2)免疫反应,(3)细胞代谢,(4)组蛋白调节,以及(5)激酶调节等5个癌症标志性生物学过程的调控特征。研究发现,PTM失调与不同的DNA损伤修复机制相关。以磷酸化为重点的分析能够揭示和表征在基因组和转录组水平上无法检测到的信息模式。例如通过对HRD(同源重组缺陷)簇的分析,研究发现DNA修复蛋白磷酸化的显著差异与缺氧严重程度密切相关。细胞代谢和免疫反应之间的相互作用先前已确定,研究进一步描述了PTM 调节在不同肿瘤亚型之间的区别,揭示了代谢蛋白乙酰化的变化与肿瘤免疫状态相关。研究鉴定到不同癌症类型的四种广泛的免疫亚型:冷免疫(immune-cold)、凉免疫(-cool)、温免疫(-warm)和热免疫(-hot)亚型,具有由乙酰化驱动的不同代谢表型。此外,研究使用激酶库对乙酰化和磷酸化之间的相互关联(Crosstalk)进行了全面分析,发现Thr/Ser激酶的磷酸化受到近端乙酰化的影响,使我们能够预测可能负责串扰的激酶。
图6 PTM对癌症免疫代谢的调节
总而言之,PTM是肿瘤细胞对细胞内和环境变化的适应和反应的一个组成部分,该研究通过对大规模的跨癌症蛋白质组学数据进行综合分析,更深入地揭示了导致癌症发生和进展的PTM调控过程,扩展我们对癌症生物学的了解,并揭示了潜在的新治疗途径。
随着各类癌症在蛋白基因组学层面被成功诠释,以翻译后修饰为重点的癌症研究和分析是蛋白组学下一步研究的新兴领域,受限于研究队列的数据集和质谱技术,该研究仅针对磷酸化、乙酰化进行分析。目前糖基化、乳酸化、巴豆酰化、2-羟基异丁酰化等新型修饰的研究不断见诸报道,在未来结合新型修饰的研究将有助于更全面地诠释蛋白异常功能和癌症中的细胞生物学机制。此外,该研究的分析均基于大块肿瘤组织,与单细胞和空间转录组类似,包括单细胞蛋白质组学、空间蛋白质组学等一系列新技术的发展与应用,未来可为肿瘤异质性和特定细胞类型对癌症的贡献提供更有价值的见解。
参考文献:
1. Li Y, et al. 2023. Pan-cancer proteogenomics connects oncogenic drivers to functional states. Cell.
2. Yifat Geffen, et al. 2023, Pan-cancer analysis of post-translational modifications reveals shared patterns of protein regulation.Cell.
景杰生物自2010年成立以来,深耕于蛋白质组学产业,志在成为蛋白质组学与修饰组学行业的开拓者与引领者。拥有全球最全面、最领先的翻译后修饰组学检测技术,在创新且重要的新型酰化修饰基础上结合经典修饰组学,全面支持多修饰组学研究,助力高精度、多维度的多组学研究!截至目前,公司已拥有25+种蛋白质翻译后修饰类型、400余种修饰类抗体、56000+修饰位点鉴定通量、1500+篇累计合作项目文章,涵盖精准医学、动植物、微生物、细胞、微生物等多种领域。期待您的咨询!
景杰生物作为修饰组学领域的领跑者,拥有多种修饰抗体和修饰组学质谱检测服务。如果您想了解相关产品和服务的更多信息,请扫描下方二维码填写合作咨询表单、或咨询景杰生物销售工程师、或拨打科服热线400-100-1145。如有转载、投稿等其他合作需求,请在文章下方留言,或添加微信ptm-market咨询。

浙公网安备 33010602011771号