Cell 重磅 | 蛋白基因组学揭示高级别浆液性卵巢癌化疗耐药性机制
景杰生物 | 报道
高级别浆液性卵巢癌(HGSOC)的死亡率占全球上皮性卵巢癌的60%,其五年生存率仅为30%。HGSOC是所有上皮恶性肿瘤中对化疗最敏感的一种,可分为化疗难治型和化疗敏感型。其中10-20%的HGSOC患者为难治型,其表现为对初始治疗无反应,预后不佳。目前没有办法在治疗前区分难治型HGSOC和敏感型HGSOC,这直接导致了难治型患者会经历铂类药物化疗的毒性,但并未缓解其病情。因此,急需揭示化疗敏感型以及难治型HGSOC患者不同的分子特征,进而探索不同亚型HGSOC的特异性治疗方法。 蛋白质组学及蛋白质修饰组学是研究癌症分型及预后效果监测的重要研究手段,极大推动了精准医学的快速发展。关于卵巢癌目前已有众多利用不同组学手段而揭示的重要研究成果,如Nature Genetics报道的利用蛋白质组学、空间蛋白组学揭示了HGSOC终末期疾病的病理机制以及对药物治疗的耐药性;Nature Communications报道的通过N-糖基化修饰揭示N-糖结构与肿瘤分子分型呈现出高度相关性;Cell和Nature利用蛋白组学、磷酸化组学分别揭示了NNMT是基质细胞对肿瘤转移的关键调控靶点,以及高级别浆液性卵巢癌患者的长期生存驱动力。(点击超链接可详细阅读) 2023年8月3日,美国福瑞德·哈金森癌症研究中心Amanda G. Paulovich团队在国际顶刊Cell发表了题为“Proteogenomic analysis of chemo-refractory high-grade serous ovarian cancer”的研究论文。该研究运用基于质谱的蛋白质组学以及磷酸化修饰组学等方法,对来源于三个HGSOC患者队列的242个治疗前活检样本进行了全面的分析,确定了可以特异性预测化疗难治型HGSOC子集的蛋白质特征,构建了耐药性预测模型,为精准医学研究提供了重要的理论依据及参考价值。
图1 本研究图文摘要
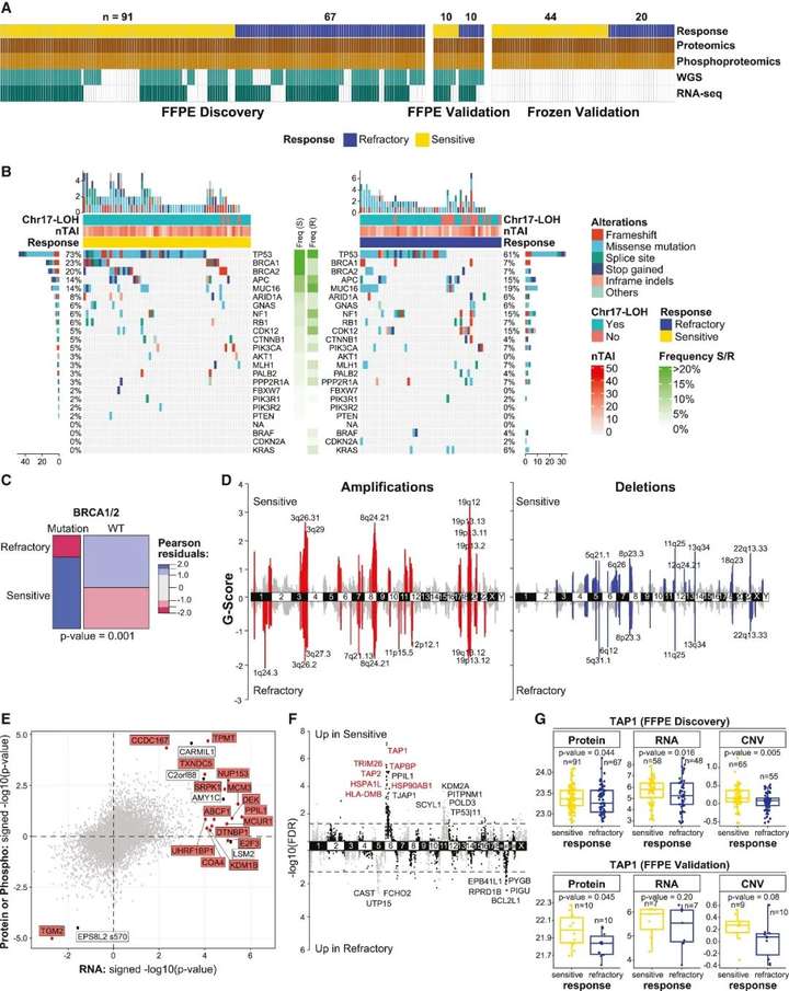
1 研究队列设置与蛋白基因组学分析 研究设置了三个HGSOC患者队列,收集其治疗前活检组织样本进行基于质谱的蛋白质组学以及磷酸化修饰组学分析。三个队列分别为1. FFPE(福尔马林固定石蜡包埋)发现队列:包含91个敏感型HGSOC,67个难治型HGSOC。2. FFPE验证队列:包含10个敏感型HGSOC,10个难治型HGSOC。3. 冷冻组织验证队列:包含44个敏感型HGSOC,20个难治型HGSOC。此外,研究者还使用了两个外部队列(MSK-IMPACT和CPTAC-2016)进行了组学检测结果的验证。 研究鉴定到与化疗难治型相关的部分抑癌基因发生了突变,如DNA损伤反应基因TP53、BRCA1、BRCA2和CDK12。敏感型与难治型HGSOC的蛋白基因组学特征存在明显差异。其中303个基因在敏感型HGSOC中具有较高的拷贝数变异(CNV)/RNA/蛋白质测量值,121个基因在难治型肿瘤中具有较高的CNV/RNA/蛋白质测量值。此外,与难治型肿瘤相比,化疗敏感型HGSOC中与抗原加工相关的转运蛋白TAP1蛋白、RNA和拷贝数(CV)升高。同时敏感型肿瘤中的CNV-RNA和RNA-蛋白质相关性显著高于难治型肿瘤。
图2 蛋白基因组学数据分析
2 HGSOC的难治性机制分析 之前的研究表明,大多数染色体都存在显著的杂合性缺失(LOH)。该研究发现在所有LOH事件中只有17号染色体LOH(Chr17-LOH)与化疗敏感性显著相关,富含Chr17-LOH的肿瘤具有更高的生存率。肿瘤抑制基因TP53突变与Chr17-LOH相关,Chr17-LOH、BRCA1/2突变和WT TP53活性丧失可以作为治疗反应的独立预测因子。通过使用上述预测因子,研究进一步鉴定到与不同难治型肿瘤相关的关键蛋白。其中L1CAM 蛋白是肿瘤细胞侵袭和运动的主要因素,与Chr17-LOH肿瘤的难治性呈正相关;CDKN1A蛋白与非Chr17-LOH肿瘤的难治性相关;TGM2 蛋白(一种已知的 TP53 靶点)与高p53活性肿瘤的难治性相关。

图3 治疗反应与CNV-RNA/蛋白质顺式调节、染色体臂水平改变和TP53特征之间的关联
3 基于蛋白质组学的预测模型 同源重组缺陷(HRD)阳性患者在上皮性卵巢癌中占了半数,研究发现,与难治型肿瘤相比,敏感型肿瘤中HRD评分更高。研究者使用ElasticNet构建了基于64种蛋白质的集成预测模型,使用蛋白质组数据(FFPE发现队列)进行训练,并使用两个独立队列(冷冻队列和 FFPE验证队列)评估了预测模型的可靠性。结果表明,基于这64种蛋白质的预测模型,能够高度特异性地识别难治性HGSOC的子集。

图4 基于蛋白质组学的预测模型
4 肿瘤分子分型与肿瘤微环境特征 研究者对蛋白质组、磷酸化修饰组和RNA-seq数据进行富集分析,揭示了与敏感型、难治型肿瘤的分子特征,及与化疗难治型疾病相关的代谢途径。其中敏感型肿瘤中E2F靶标、G2M检查点和DNA复制等均升高。难治型肿瘤中氧化磷酸化(OXPHOS)和三羧酸(TCA)循环相关蛋白丰度均升高。 通过对蛋白显著富集的前150个途径进行聚类分析,研究者确定了HGSOC的5种亚型。簇1与翻译和rRNA加工途径的高表达相关。簇1和簇2显示出高细胞周期相关途径。簇3显示代谢途径的高表达,而簇4显示缺氧、EMT和TGF-β途径的上调。在簇4和簇5肿瘤中观察到免疫途径评分升高。5个肿瘤亚型的肿瘤微环境中主要细胞类型比例显示出显著差异。此外与簇5敏感型肿瘤相比,簇5难治型肿瘤的免疫浸润明显更高,同时观察到更高的抗PD1反应特征。由此表明,这部分肿瘤可能对免疫疗法有反应。

图5 使用独立队列验证蛋白质组簇
综上所述,该研究通过对242个难治型和敏感型的HGSOC组织样本的蛋白质组、磷酸化修饰组等进行全面分析,确定了基于64种蛋白质的化疗耐药性整体预测模型,以及HGSOC的5种亚型,反映了不同的难治性机制,并暗示了潜在的亚型特异性治疗方法,有助于临床验证研究和普遍适用性,为精准医学研究提供重要的理论依据及参考价值。
参考文献
1. Chowdhury S, et al. 2023. Proteogenomic analysis of chemo-refractory high-grade serous ovarian cancer. Cell.
景杰生物作为修饰组学领域的领跑者,拥有多种修饰抗体和修饰组学质谱检测服务。如果您想了解相关产品和服务的更多信息,请扫描下方二维码填写合作咨询表单、或咨询景杰生物销售工程师、或拨打科服热线400-100-1145。如有转载、投稿等其他合作需求,请在文章下方留言,或添加微信ptm-market咨询

浙公网安备 33010602011771号