Nat Metab重磅!高强/黄河合作报道肝细胞癌的乳酸化修饰图谱景观
肝细胞癌 (HCC) 是我国最常见的肝恶性肿瘤类型,其复发率高、5年生存率较低。HCC的病理生理学是一个复杂的多步骤过程,蛋白质组学,尤其是翻译后修饰 (PTM) 组学的应用极大地促进了对HCC发病机理的理解和治疗靶点的鉴定。2019年10月,国际顶刊Cell上发表了复旦大学附属中山医院樊嘉院士团队关于中国乙肝相关的肝细胞癌 (HBV-HCC) 蛋白基因组学的最新研究成果。运用外显子组、转录组、全蛋白组、磷酸化修饰组等技术,揭示了中国HBV相关的肝癌人群与西方国家肝癌人群突变频谱的显著差别,并解析了肝癌的发生和发展潜在机制[1]。
基于磷酸化修饰组学的研究为癌症机制探究提供了重要的视角,这和磷酸化修饰和细胞代谢的关系密不可分。然而,除磷酸化修饰以外,多种新型酰化修饰也被证明与肿瘤代谢密切相关,并参与调节肿瘤发生发展过程。其中 “Warburg效应” 是肿瘤的重要代谢特征,即表现为糖酵解增强和乳酸堆积。最新研究发现乳酸通过蛋白质乳酸化修饰 (Kla) 发挥重要的调控作用,进而调控肿瘤代谢、免疫反应等过程[2]。然而,当前对Kla的研究仍主要集中在组蛋白相关的表观遗传调控功能,Kla对非组蛋白及在HCC等癌症中的调控机制仍然知之甚少。
基于磷酸化修饰组学的研究为癌症机制探究提供了重要的视角,这和磷酸化修饰和细胞代谢的关系密不可分。然而,除磷酸化修饰以外,多种新型酰化修饰也被证明与肿瘤代谢密切相关,并参与调节肿瘤发生发展过程。其中 “Warburg效应” 是肿瘤的重要代谢特征,即表现为糖酵解增强和乳酸堆积。最新研究发现乳酸通过蛋白质乳酸化修饰 (Kla) 发挥重要的调控作用,进而调控肿瘤代谢、免疫反应等过程[2]。然而,当前对Kla的研究仍主要集中在组蛋白相关的表观遗传调控功能,Kla对非组蛋白及在HCC等癌症中的调控机制仍然知之甚少。
近日,复旦大学附属中山医院高强教授团队,以及中国科学院上海药物研究所黄河教授等团队,合作在代谢领域顶刊Nature Metabolism (IF=19.865)上发表了题为“Lactylome analysis suggests lactylation-dependent mechanisms of metabolic adaptation in hepatocellular carcinoma” 的最新研究成果。该研究通过蛋白组、乳酸化修饰组、转录组和基因组等分析手段,首次绘制了肝细胞癌中乳酸化修饰全景图谱。证明了Kla在调节肿瘤细胞代谢中发挥重要作用,并可能成为肿瘤代谢踩下的“加速器”,促进HCC的进展。景杰生物为该研究提供了乳酸化修饰技术支持。

1. 首次绘制肝细胞癌中乳酸化修饰组全景图谱
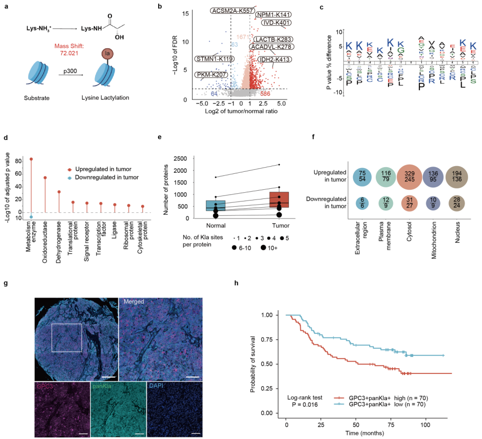
为了探索Kla在HCC中的生物学重要性,研究收集了共110例HBV相关HCC患者 (复旦-Kla队列) 的手术切除肿瘤 (n=58) 和邻近肝脏样本 (n=52)。运用全新一代4D蛋白质组学技术,进行深度蛋白组和乳酸化修饰组分析,首次描绘了肝细胞癌中乳酸化蛋白全景图谱 (图1) 。研究共鉴定到9275个Kla位点和9140个蛋白质,这是迄今为止肿瘤细胞中最高检测深度的乳酸化修饰分析,为进一步下游信息的挖掘奠定了坚实的基础。
为了探索Kla在HCC中的生物学重要性,研究收集了共110例HBV相关HCC患者 (复旦-Kla队列) 的手术切除肿瘤 (n=58) 和邻近肝脏样本 (n=52)。运用全新一代4D蛋白质组学技术,进行深度蛋白组和乳酸化修饰组分析,首次描绘了肝细胞癌中乳酸化蛋白全景图谱 (图1) 。研究共鉴定到9275个Kla位点和9140个蛋白质,这是迄今为止肿瘤细胞中最高检测深度的乳酸化修饰分析,为进一步下游信息的挖掘奠定了坚实的基础。

图1研究策略
2. 非组蛋白Kla调控肿瘤恶性增殖及病理生理
研究发现Kla不仅会发生在组蛋白,更是通过影响广泛分布的非组蛋白在HCC中发挥全局性调控作用,研究还证明了P300和HDAC是非组蛋白Kla的Writer和Erasers。首先,研究发现肿瘤组织中Kla位点普遍上调,且肿瘤中的蛋白Kla位点数量大于癌旁组织 (图2e)。而后,富集分析表明乳酸化修饰富集在代谢酶,氧化还原酶和脱氢酶上,发挥细胞代谢和能量稳态调控作用,同时也对包括基因表达、信号转导和细胞形态在内的大量细胞事件发挥全局性调控作用 (图2d),为进一步理解HCC的发病机制提供一个全新的思路。
研究发现Kla不仅会发生在组蛋白,更是通过影响广泛分布的非组蛋白在HCC中发挥全局性调控作用,研究还证明了P300和HDAC是非组蛋白Kla的Writer和Erasers。首先,研究发现肿瘤组织中Kla位点普遍上调,且肿瘤中的蛋白Kla位点数量大于癌旁组织 (图2e)。而后,富集分析表明乳酸化修饰富集在代谢酶,氧化还原酶和脱氢酶上,发挥细胞代谢和能量稳态调控作用,同时也对包括基因表达、信号转导和细胞形态在内的大量细胞事件发挥全局性调控作用 (图2d),为进一步理解HCC的发病机制提供一个全新的思路。
研究还发现细胞Kla强度与恶性增殖有关,并受到多种因素的影响。对来自CPTAC-HCC队列的159例感染HBV的HCC患者组织进行微阵列多重免疫组化分析,证实了肿瘤中的不良预后与高水平的乳酸化修饰相关 (图2g,h)。侵袭性的临床病理特征主要伴随着涉及各种代谢途径的蛋白质的Kla上调。与正常的肝脏组织相比,肿瘤组织的乳酸化修饰呈现更高的异质性。Kla与HCC遗传背景存在关联,配对的肝内转移灶 (IM,具有相似的遗传背景) 比多中心发生灶 (MO,具有不同的遗传背景) 表现出更相似的乳酸化修饰特征。此外,Kla还参与肝脏特异性功能的调节,肿瘤中大部分肝脏特异性蛋白Kla修饰显著上调,提示Kla调控着肿瘤的生理病理过程。
图2 肝细胞癌中赖氨酸乳酸化的特点
3. Kla通过调节细胞代谢促进HCC发展
为找到Kla促进HCC发展的机制,研究将目光聚焦到Kla在异常肿瘤代谢过程中的蛋白质功能变化。研究发现,在蛋白质组学层面,肿瘤中参与正常肝功能代谢的蛋白质普遍下调,但糖酵解途径的关键酶表达却明显升高;在乳酸化修饰组层面,肿瘤中大多数蛋白质的Kla水平普遍增强 (图3b)。例如,TCA循环关键酶IDH2上Lys413的乙酰化会导致其酶促活性下调,而在本研究中发现HCC中该位点的Kla水平上调,表明IDH2的功能变化也是由HCC中的Kla介导的。有趣的是,Kla对HCC代谢和非代谢相关蛋白发挥截然相反的调节作用。非代谢蛋白 (包括RNA加工和细胞信号通路) Kla和蛋白质都上调。但代谢相关蛋白 (包括碳水化合物、脂质和氨基酸代谢) 的蛋白质含量下调,但其Kla却出现上调。
图3 Kla广泛参与肝细胞癌的代谢相关途径
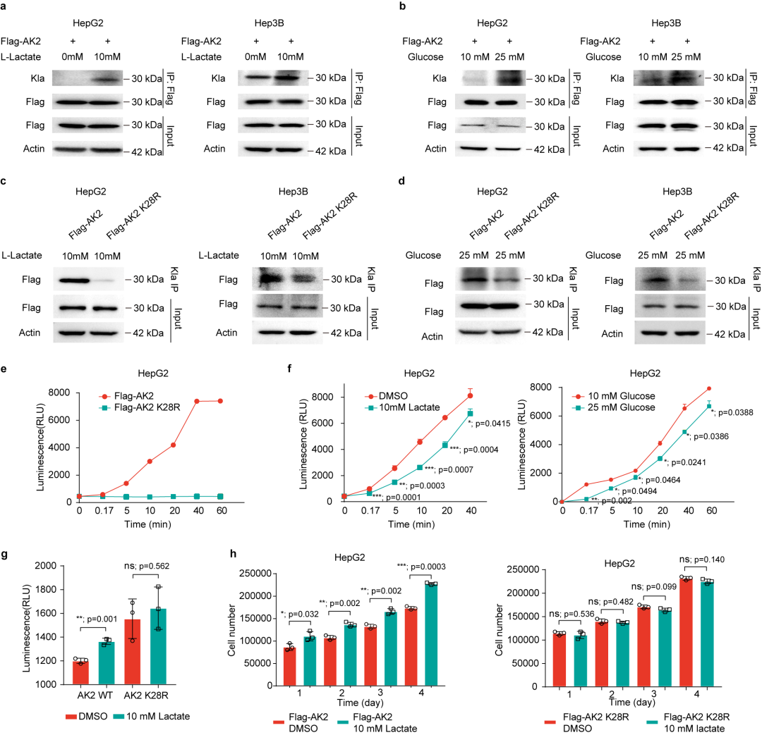
4. AK2乳酸化修饰提示HCC不良预后
众所周知,HCC中存在广泛的代谢重编程。其中,ATP代谢是包括其他代谢途径在内的所有细胞事件的基础。因此,研究者选择了ATP代谢关键酶腺苷酸激酶2 (Adenylate kinase 2,AK2) 进行深入分析。HCC中,代谢相关蛋白的蛋白质含量下调,但其Kla修饰水平却出现上调,AK2也同样如此。更重要的是,研究者发现肿瘤中AK2的蛋白表达水平越高HCC患者预后越好(P = 0.011,CPTAC-HCC队列),但AK2乳酸化修饰水平刚好相反,其修饰水平与不良预后有关 (P = 0.0093)。此外,具有较高AK2 Kla水平的患者更容易携带癌栓 (P=0. 047),进一步验证了AK2 Kla与HCC患者预后不良的关联。研究者发现AK2 Kla水平与p53通路水平显著负相关,提示了AK2 Kla可能是通过调节p53通路导致HCC患者预后不良 (图4d)。
5. AK2-K28位点Kla导致HCC中能量紊乱和细胞恶化
AK2-K28位点位于ATP结合域,且在该研究中也通过质谱鉴定到了K28位的乳酸化修饰 (图4e) 。基于此,研究围绕AK2-K28位点Kla开展了功能研究,并证明其可导致能量紊乱,促进细胞增殖/迁移,进而促进HCC疾病进展。免疫沉淀和点突变 (K to R,导致AK2酶活性丧失) 实验发现,在乳酸或高剂量葡萄糖处理后,细胞中AK2的Kla水平增加但乙酰化 (Kac) 没有变化 (图5a、b) 。高乳酸或高糖环境下,AK2的乳酸化修饰主要发生在K28位点,AK2乳酸化水平的升高会明显降低AK2的活性 (图5f),促进细胞增殖 (图5h)。除AK2以外,研究发现了多个关键代谢酶如HADH,ADH5,DLD和ALDH7A1的乳酸化修饰,调控与脂肪酸和氨基酸代谢相关的途径。因此,Kla介导的对代谢相关蛋白质功能的广泛调控,对于HCC进展和治疗干预至关重要。
从根本上说,新陈代谢是所有生命事件的基石。这项研究在先前肝细胞癌蛋白基因组学重磅研究基础上,从肿瘤代谢的全新视角,首次绘制了肝细胞癌中蛋白质乳酸化修饰的全景图谱景观,为揭示Kla在肝细胞癌细胞代谢中的广泛和关键的调节作用提供了坚实的数据支持,从而有力推动肝癌研究领域的发展。研究表明Kla可能是联系乳酸、肿瘤代谢和患者预后的重要枢纽。例如非组蛋白AK2上的K28位点的乳酸化显著影响其功能和癌细胞生物学行为,可以作为潜在的治疗靶点。考虑到肿瘤微环境中普遍存在的代谢功能障碍以及Warburg效应导致的高乳酸水平,该研究更为肝细胞癌和其他癌症的机制研究和靶向治疗提供了新的思路。
参考文献
1.QiangGao, et al., 2019, Integrated Proteogenomic Characterization of HBV-Related Hepatocellular Carcinoma. Cell.
2. Di Zhang, et al. 2019. Metabolic regulation of gene expression by histone lactylation. Nature.
3. Carlos Moreno-Yruela, et al., 2021. Class I Histone Deacetylases (HDAC1–3) are Histone Lysine Delactylases. Sci Adv.
4. Zijian Yang, et al. 2023.Lactylome analysis suggests lactylation-dependent mechanisms of metabolic adaptation in hepatocellular carcinoma. Nature Metabolism.
本文由景杰学术团队报道,欢迎转发到朋友圈。如有转载、投稿等其他合作需求,请文章下方留言,或添加微信ptm-market咨询

浙公网安备 33010602011771号