高压差分探头和光电隔离探头如何选型
在电子测量领域,高压差分探头(如图1)和光电隔离探头(如图2)是两种常用于高电压或高噪声环境下的测量工具。虽然它们都能测量高压信号,但由于工作原理、隔离机制和应用场景的差异,二者绝不能随意混用。错误混用可能导致测量数据失真、设备损坏,甚至引发严重的安全事故。本文将详细分析为什么这两种探头不能混用,并对比它们的关键特性,帮助工程师正确选择和使用探头,确保测量安全和数据准确。

图1 高压差分探头

图2 光电隔离探头
1、工作原理:
高压差分探头:将高输入的差分电压转换为能在示波器上显示的低压信号。
光电隔离探头:通过将电信号转换为光信号,再将光信号转换回电信号,从而实现完全的电气隔离。
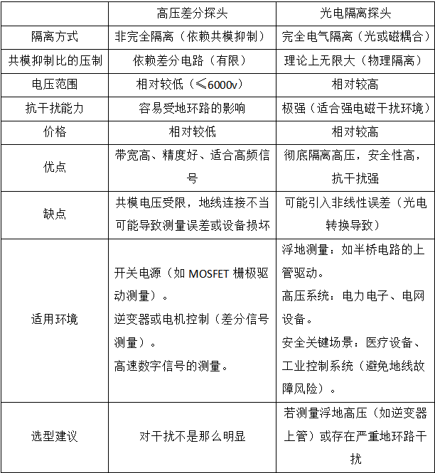
2、高压差分探头和光电隔离探头对比:

3、混用可能带来的不足:
(1)测量误差或数据失真
用高压差分探头替代光电隔离探头测量浮地高压信号(如半桥上管驱动电压)时,高压差分探头的接地夹会强制将浮地端与示波器地短接,若地端实际存在高共模电压(如母线电压),可能形成短路回路,烧毁探头或电路。若共模电压超出差分探头CMRR范围时,测量结果严重失真。高频应用中可能不足以抑制高次谐波分量带来的共模干扰,导致测量结果不准确。
用光电隔离探头替代高压差分探头:测量高频信号时,光电隔离探头的低带宽会导致信号上升沿变缓,从而丢失高频信号的细节。
(2)设备损坏风险
高压差分探头的局限:若被测系统存在数千伏的共模电压,高压差分探头的输入电路可能击穿。探头接地夹意外引入地环路电流,可能损坏示波器或被测设备。
光电隔离探头的局限:虽然隔离性强,但带宽较低。
(3)安全隐患
高压电弧或触电:误用高压差分探头测量非隔离电源的浮地信号,如果示波器外壳带电可能导致高压通过接地夹意外导入示波器或工作台,引发触电风险。
爆炸或火灾:在电力电子测试中(如逆变器),错误的接地路径可能导致短路炸机。
4、如何避免混用风险?
(1)明确测量需求:浮地或者高压隔离一般选用光电隔离探头,高频和差分信号的测量一般选用高压差分探头。
(2)核查参数:查看不同探头安全参数。例如高压差分探头的共模电压,以防止高压差分探头的输入电路被击穿带来安全隐患。
(3)安全操作:在测量前做好安全测试。例如确认接地配置。使用高压绝缘工具等。

浙公网安备 33010602011771号