进程间通信
实验八、进程间通信
| 项目 | 内容 |
|---|---|
| 这个作业属于哪个课程 | 2020春季Linux系统与应用课程 |
| 这个作业的要求在哪里 | 作业要求 |
| 学号-姓名 | 17043214-江飘飘 |
| 作业学习目标 | 1. 了解进程间通信的常用方式; 2. 掌握管道、消息队列、信号量、共享内存实现进程间通信的方法 |
1.举例说明使用匿名管道进行进程通信。
.匿名管道:
当进程使用 pipe 函数,就可以打开位于内核中的这个特殊“文件”。同时 pipe 函数会返回两个描述符,一个用于读,一个用于写。如果你使用 fstat 函数来测试该描述符,可以发现此文件类型为FIFO 。而无名管道的无名,指的就是这个虚幻的“文件”,它没有名字。
man 2 pipe

pipe 函数打开的文件描述符是通过参数(数组)传递出来的,而返回值表示打开成功(0)或失败(-1)。
它的参数是一个大小为 2 的数组。此数组的第 0 个元素用来接收以读的方式打开的描述符,而第 1 个元素用来接收以写的方式打开的描述符。也就是说, pipefd[0] 是用于读的,而 pipefd[1] 是用于写的。
打开了文件描述符后,就可以使用 read(pipefd[0]) 和 write(pipefd[1]) 来读写数据了。

注意事项
这两个分别用于读写的描述符必须同时打开才行,否则会出问题。

如果关闭读 ( close(pipefd[0]) ) 端保留写端,继续向写端 ( pipefd[1] ) 端写数据( write 函数)的进程会收到 SIGPIPE 信号。
如果关闭写 ( close(pipefd[1]) ) 端保留读端,继续向读端 ( pipefd[0] ) 端读数据( read 函数),read 函数会返回 0.
父进程 fork 出一个子进程,通过无名管道向子进程发送字符,子进程收到数据后将字符串中的小写字符转换成大写并输出。





2.举例说明使用 mkfifo 命令创建命名管道以及简单演示管道如何工作。
.命名管道
- 通过命令 mkfifo 创建管道
man mkfifo

- 通过函数 mkfifo(3) 创建管道
man 3 mkfifo

FIFO 文件的特性
a) 查看文件属性
当使用 mkfifo 创建 hello 文件后,查看文件信息如下:

b) 使用 cat 命令打印 hello 文件内容

接下来你的 cat 命令被阻塞住
开启另一个终端,执行:

然后你会看到被阻塞的 cat 又继续执行完毕,在屏幕打印 “hello world” 。如果你反过来执行上面两个命令,会发现先执行的那个总是被阻塞。

c) fifo 文件特性
根据前面两个实验,可以总结:
.文件属性前面标注的文件类型是 p ,代表管道
.文件大小是 0
.fifo 文件需要有读写两端,否则在打开 fifo 文件时会阻塞
当然了,如果在 open 的时候,使用了非阻塞方式,肯定是不会阻塞的。特别地,如果以非阻塞写的方式 open ,同时没有进程为该文件以读的方式打开,会导致 open 返回错误(-1),同时 errno 设置成ENXIO .
3.编写两个程序使用第2题中创建的管道进行通信。
编写两个程序,分别是发送端 pipe_send 和接收端面 pipe_recv 。程序 pipe_send 从标准输入接收字符,并发送到程序 pipe_recv ,同时 pipe_recv 将接收到的字符打印到屏幕。





分别开启两个终端,分别运行 pipe_send 和 pipe_recv :


现在两个终端都处于阻塞状态,我们在运行 pipe_send 的终端输入数据,然后我们就可以在运行pipe_recv 的终端看到相应的输出:


可以用组合按键结束上述两个进程。
4.编写两个程序分别通过指定的键值创建 IPC 内核对象,以及获取该指定键值的 IPC 内核对象。
每个 IPC 内核对象都是位于内核空间中的一个结构体。具体的对于共享内存、消息队列和信号量,他们在内核空间中都有对应的结构体来描述。当你使用 get 后缀创建内核对象时,内核中就会为它开辟一块内存保存它。只要你不显式删除该内核对象,它就永远位于内核空间中,除非你关机重启。

进程空间的高 1G 空间( 3GB-4GB )是内核空间,该空间中保存了所有的 IPC 内核对象。上图给出不同的 IPC 内核对象在内存中的布局(以数组的方式),实际操作系统的实现并不一定是数组,也可能是链表或者其它数据结构等等。每个内核对象都有自己的 id 号(数组的索引)。此 id 号可以被用户空间使用。所以只要用户空间知道了内核对象的 id 号,就可以操控内核对象了。
为了能够得到内核对象的 id 号,用户程序需要提供键值—— key ,它的类型是 key_t ( int 整型)。系统调用函数( shmget , msgget 和 semget )根据 key ,就可以查找到你需要的内核 id号。在内核创建完成后,就已经有一个唯一的 key 值和它绑定起来了,也就是说 key 和内核对象是一一对应的关系。( key = 0 为特殊的键,它不能用来查找内核对象)
创建 IPC 内核对象
man 2 shmget

man 2 msgget

man 2 semget

程序 ipccreate 用于在指定的键值上创建 ipc 内核对象。使用格式为 ./ipccreate ,比如./ipccreate 0 0x8888 表示在键值 0x8888 上创建共享内存。





获取 ipc 内核对象
程序 ipcget 用于在指定的键值上获取 ipc 内核对象的 id 号。使用格式为 ./ipcget ,比如
./ipcget 0 0x8888 表示获取键值 0x8888 上的共享内存 id 号。




5.编写一个程序可以用来创建、删除内核对象,也可以挂接、卸载共享内存,还可以打印、设置内核对象信息。
man 2 shmop

man 2 shmctl

编写一个程序 shmctl 可以用来创建、删除内核对象,也可以挂接、卸载共享内存,还可以打印、设置内核对象信息。具体使用方法具体见下面的说明:
./shmctl -c : 创建内核对象。
./shmctl -d : 删除内核对象。
./shmctl -v : 显示内核对象信息。
./shmctl -s : 设置内核对象(将权限设置为 0600 )。
./shmctl -a : 挂接和卸载共享内存(挂接 5 秒后,再执行 shmdt ,然后退出)。






先在另一个终端执行 ./shmctl -a ,然后在当前终端执行 ./shmctl -v (注意手速,5秒内要搞定)。



6.编写两程序分别用于向消息队列发送数据和接收数据。 msg_send 程序定义了一个结构体 Msg ,消息正文部分是结构体 Person 。该程序向消息队列发送了 10 条消息。
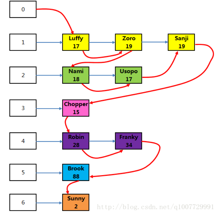
消息队列本质上是位于内核空间的链表,链表的每个节点都是一条消息。每一条消息都有自己的消息类型,消息类型用整数来表示,而且必须大于 0.每种类型的消息都被对应的链表所维护,下图 展示了内核空间的一个消息队列:

其中数字 1 表示类型为 1 的消息,数字2、3、4 类似。彩色块表示消息数据,它们被挂在对应类型的链表上。值得注意的是,刚刚说过没有消息类型为 0 的消息,实际上,消息类型为 0 的链表记录了所有消息加入队列的顺序,其中红色箭头表示消息加入的顺序。
消息队列相关的函数
man 2 msgop




程序 msg_send 和 msg_recv 分别用于向消息队列发送数据和接收数据。 msg_send 程序定义了一个结构体 Msg ,消息正文部分是结构体 Person 。该程序向消息队列发送了 10 条消息。
msg_recv 程序接收一个参数,表示接收哪种类型的消息。比如 ./msg_recv 4 表示接收类型为 4 的消息,并打印在屏幕。





程序 msg_send 第一次运行完后,内核中的消息队列大概像下面这样:


先运行 ./msg_send ,再运行 ./msg_recv 。
接收所有消息:

接收类型为 4 的消息,这时要重新运行 ./msg_send :
接收类型小于等于 3 的所有消息,这是不用再运行 ./msg_send :

还有一个函数来操作消息队列内核对象的
man 2 msgctl




7.编写程序举例说明信号量如何操作。
设置和获取信号量值的函数 semctl :
man 2 semctl




请求和释放信号量 semop
man 2 semop


信号量操作 示例





8.编写程序使用信号量实现父子进程之间的同步,防止父子进程抢夺 CPU 。
使用信号量实现父子进程之间的同步,防止父子进程抢夺 CPU 。





这里可以看到字符是成对出现的,如果大家修改程序把57行 sem_p(); 和64行 sem_v(); 注释掉,在编译运行会发现字符可能就不会成对出现了,这里就是用信号量来帮我们实现进程间的同步的。

浙公网安备 33010602011771号