业务流程图能很好地帮助我们梳理业务,高效表达需求。尤其是产品经理在梳理业务时,经常会用到业务流程图,业务流程图会在产品经理画原型图前,帮助梳理产品业务流程,避免做无用功。
今天从业务历程图的基本介绍、常用场景和绘制方法三方面介绍,让大家对业务流程图有一个基本认识。
一、什么是业务流程图?
业务流程图(Transaction Flow Diagram,TFD)是一种描述管理系统内各单位、人员之间的业务关系,作业顺序和管理信息流向的图表。它用一些规定的符号及连线表示某个具体业务的处理过程,帮助分析人员找出业务流程中的不合理流向。
业务流程图是管理人员进行系统分析的一个数据,它还是系统分析员、业务操作人员进行业务交流的工具,系统分析员可以使用业务流程图拟出计算机处理的部分。
业务流程图可以分为基本业务流程图和跨职能流程图。基本业务流程图主要用户描述单一角色在处理某一个事项时的流程,跨职能业务流程图描述的是多个角色同时处理某一个事项时的流程。
二、业务流程图的常见用途
业务流程图被广泛的应用在各个行业,并且在生活中也都常常能接触到,例如采购业务、产品设计、商场活动等等。
1、软件产品退税业务流程图

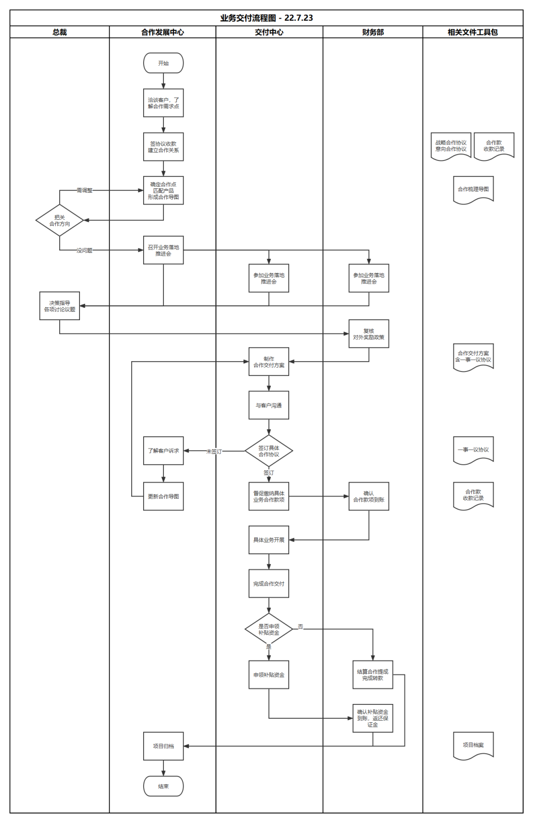
2、业务交付流程图

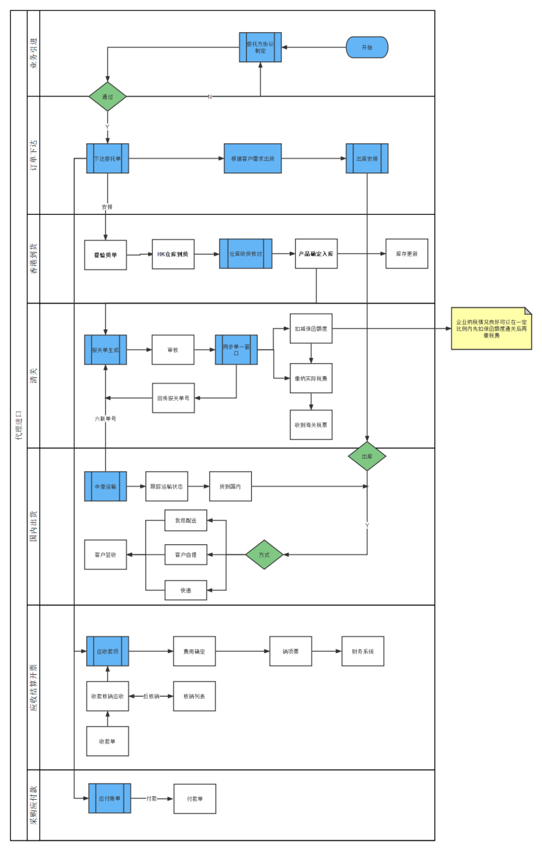
3、供应链业务流程图

三、业务流程图的绘制
在绘图之前,要先进行业务梳理,基本可以总结为5步法:角色(涉及到的角色)、任务(任务是什么)、顺序(明确流程的先后顺序)、异常(预判会出现的异常和解决办法)、完善调整(优化和调整你的业务流程图)。按照5步绘制出来的业务流程图,能完整、准确地描述业务执行过程,同时提高其他人的阅读体验。
业务梳理完毕后,就可以开始绘图了。
操作方法:
Step 1:注册登录ProcessOn,选择【新建】-【流程图】
Step 2:从左侧图形库选择需要的图形拖拽到画布。
小tips:涉及参与者的业务流程图,用泳道图绘制更合适,它能清晰表示不同人、不同部门的工作分工。
Step 3:添加内容,对整体布局和逻辑进行调整和检查。
简单3步,就绘制了一张业务流程图。
绘制好业务流程图,需要在工作中多练习、多应用,多把理论和实际相结合。希望以后大家在描述业务逻辑和规则的前提下,能尽可能规范的使用业务流程图。
————————————————
版权声明:本文为博主原创文章,遵循 CC 4.0 BY-SA 版权协议,转载请附上原文出处链接和本声明。
原文链接:https://blog.csdn.net/xiaobaiyanghaowa/article/details/128971417

浙公网安备 33010602011771号