业务领域建模Domain Modeling
我的工程实践是仓库管理系统
2.1 仓库系统业务流程分析
2.1.1 入库流程分析
1、货物到达后,站台值班员组织卸货,大致清点品种、件数,编写《物资到站日报》,送至收货组;
2、收货组根据《物资到站日报表》核对验收货物,分配库位,填写《码单》。
3、客户《货物明细单》到达后,填写《入库单》。核对《码单》、《货物明细单》,《入库单》,如出现差错,返客户《货物异常报告》。
4、总经办审核记帐后,生成《帐卡》、《入库收费单》,数据不再允许改动。
入库业务流程图如下:

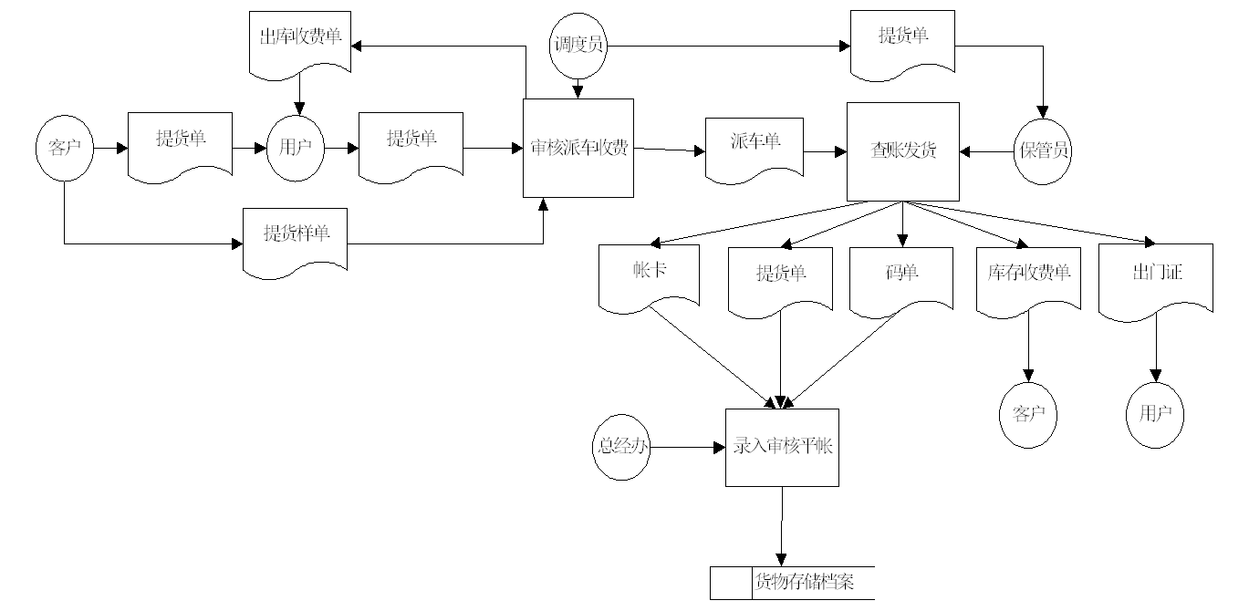
2.1.2 出库库流程分析
1 客户在入库时提供提货样单,用户持提货单至发货组,要求提货。调度员核实提货单的合法性,填写《出库单》,显示相关业务号信息,如果有层次,则显示层次信息,并修改层次信息;如果是一个业务号的尾货则给出尾货提示。然后向用户出具《出库收费单》,同时生成《派车单》,并派保管员准备发货。
2 保管员持《派车单》组织货物装运,记录实出货物信息,填写《码单出库信息表》 。
3 用户缴费后,保管员开具出门证给用户。
4 总经办审核记帐后,生成保管收费单。
5 一批货物全部出库后,保管员将《帐卡》、《提货单》、《码单》送至总经办核实平帐后,存档。
出库业务流程图如下:

2.1.3 库存管理业务流程分析
盘点流程:
1 货舱部根据需要盘点的货物生成盘点帐存表;
2 打印盘点单;
3 盘点员手持盘点单;
4 货舱部在微机中调出对应的盘点帐存表;
5 生成盘点盈亏表。
6 针对商品有盘盈和盘亏的商品进行记帐。
盘点业务流程图如下:

2.2业务需求用例建模阶段
2.2.1业务角色的查找及建立
根据此仓库管理的分析知,仓库管理说涉及的业务角色有:站台值班员,收货组,总经办,客户,保管员,货舱部,盘点员,调度员
2.2.2业务用例查找与分析
根据业务流程可以找到基本的业务用例有:
1 站台值班员卸货审核清点货物
2 收货组验收入库货物分配库位
3 收货组审核入库单据处理异常
4 总经办进行入库审核记帐
5客户申请提货
6调度员审核客户提货的合法性
7保管员组织发货处理
8用户缴费后,保管员开具出门证给用户
9货舱部生成盘点单据
10 盘点员进行实地盘点
11 货舱部进行盘点结果处理
12 生成盘点盈亏表
13 过户处理
14 移库处理
2.2.3业务用例图

2.2.4业务活动图
入库过程:

出库过程:

盘点过程:

2.3 系统基本功能描述:
根据仓库系统业务过程分析知系统的基本功能有入库管理,出库管理与库存管理三大模块,系统功能如下:
仓库系统:
1 入库业务
2 库存业务
3 出库业务
浙公网安备 33010602011771号