^ 比亚迪海豚电池直冷直热热泵系统解析

比亚迪海豚,作为比亚迪e平台 3.0架构首款车型,搭载刀片电池,配置热泵系统,售价10万起步,不得不说非常良心。尤其其热泵采用直冷直热技术,非常值得研究。
核心部件
借用知乎的图片,可看到海豚的热泵系统采用了类似特斯拉集成化的阀岛方案,比亚迪对冷媒回路进行了大规模集成,采用红框所示阀岛结构把制冷剂回路大部分控制组件进行了集成。

阀岛拆下来之后长成下图这样。

可以看到阀岛反过来之后还有一个类似与我们在其他电动车上看到的电池冷却器一样的东西,但在海豚这个车上电池是直冷直热的,所以其实这个冷却器是给八合一电驱用的,这也是挺有意思的一个点。
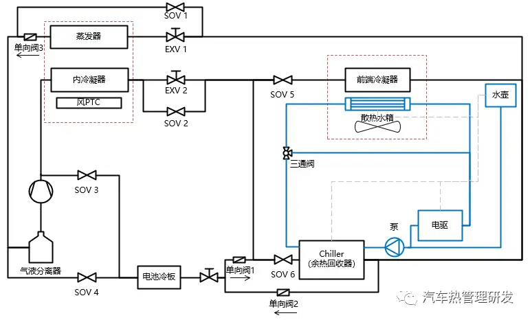
海豚热管理系统整体架构
对这个网上图片以及比亚迪专利进行详细分析之后,本汽车小白画出了海豚热泵系统架构图如下。其中黑色线部分为制冷剂系统,蓝色线为冷却液系统,灰色虚线是冷却液回路排气管,数字编号仅方便下文讲解与实物不存在对应关系。

制冷剂架构复杂,电池直冷、直热,系统中有6个截止阀、3单向阀、3个电子膨胀阀,乘客舱制热配了一个风PTC解决热泵制热不足与低温工况无法制热的问题。
水路系统非常简单,仅仅一个水泵,基本上通过环境散热给电驱散热,冬天通过余热回收器回收电驱动的热量。从架构上看基本不会用到制冷剂给电驱动冷却。
热泵系统模式分解
基于以上的热管理系统架构,以下分解几个典型的热泵模式:
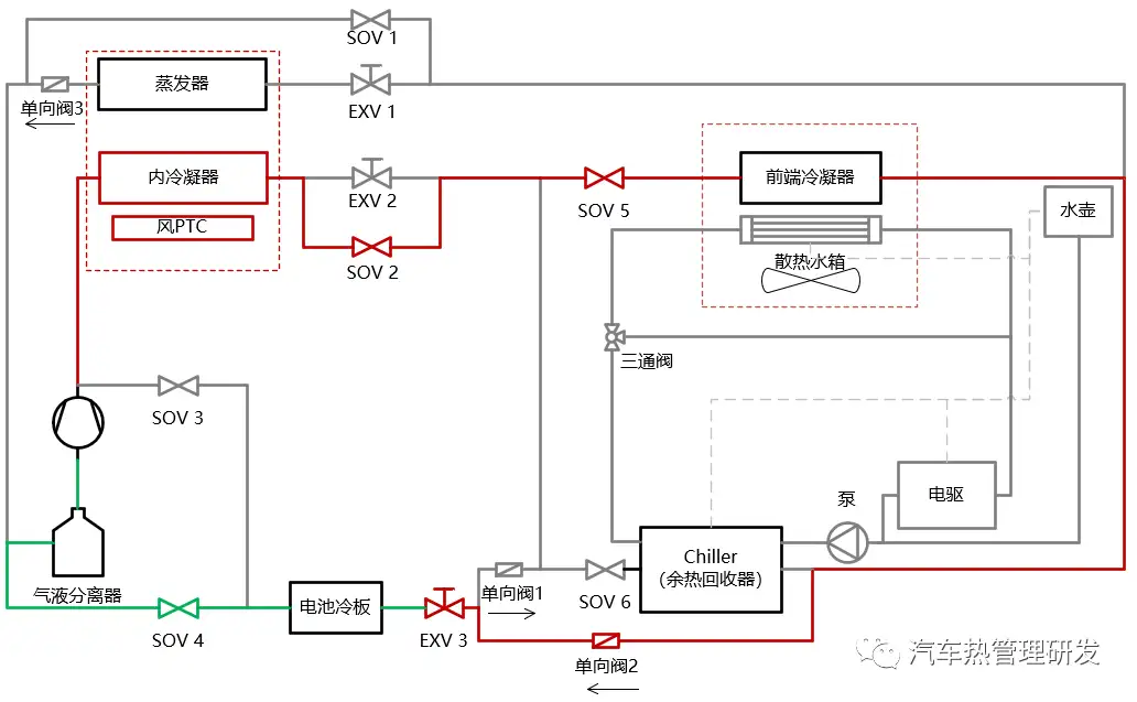
乘客舱、电池双制冷

乘客舱、电池双热泵加热

电池制热、乘员舱制冷

电池制冷、乘员舱制热

几点优化建议
- 电驱、Chiller和散热水箱上都设置有一个排气口,稍显多余,可以考虑从合理的零部件布置、优化内部流道设计方面减少困气风险。
- 仅从架构上看单向阀3没有意义,完全可以通过关死EXV1解决制冷剂反向流动问题。
- EXV2和SOV2可以合并成一个大通径的电子膨胀阀,不需要节流的时候就把大通径的电子膨胀阀全开,比如马瑞利就有这种大口径的电子膨胀阀。
- 在电池、乘客舱制冷工况下高温气体一定会先经过内冷凝器,会给乘客舱带来少量额外的热负荷,本汽车小白认为在回路上设计SOV2同时短接内冷凝器和EXV2就可以解决此问题。此处也可能是比亚迪为了后续使用大通径EXV而没有采用这种方案。
- 比亚迪海豚这个阀岛部件把EXV1集成了进来,这样EXV1出口到蒸发器这一段管路就会暴露在前机舱,存在一定的冷量损失,纯粹从性能的角度考虑并不是一个很好的方案。
- 电池制热乘客舱制冷模式下,EXV 3会对高压气体进行一次节流,大通径的电子膨胀阀可以解决此问题。

浙公网安备 33010602011771号