访问者模式
实验 25:访问者模式
本次实验属于模仿型实验,通过本次实验学生将掌握以下内容:
1、理解访问者模式的动机,掌握该模式的结构;
2、能够利用访问者模式法解决实际问题。
[实验任务一]:打包员
在我们课堂上的“购物车”的例子中,增加一个新的访问者:打包员,负责对购物车中货物装包。
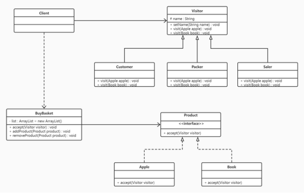
类图

源代码
public interface Product {
void accept(Visitor visitor);
}
public class Apple implements Product{
@Override
public void accept(Visitor visitor) {
// TODO Auto-generated method stub
visitor.visit(this);
}
}
public class Book implements Product{
@Override
public void accept(Visitor visitor) {
// TODO Auto-generated method stub
visitor.visit(this);
}
}
public class BuyBasket {
private ArrayList list=new ArrayList();
public void accept(Visitor visitor) {
Iterator i=list.iterator();
while(i.hasNext()) {
((Product)i.next()).accept(visitor);
}
}
public void addProduct(Product product) {
list.add(product);
}
public void removeProduct(Product product) {
list.remove(product);
}
}
public class Customer extends Visitor{
@Override
public void visit(Apple apple) {
// TODO Auto-generated method stub
System.out.println("顾客"+name+"选苹果。");
}
@Override
public void visit(Book book) {
// TODO Auto-generated method stub
System.out.println("顾客"+name+"买书。");
}
}
public class Packer extends Visitor{
@Override
public void visit(Apple apple) {
// TODO Auto-generated method stub
System.out.println("打包员"+name+"给苹果打包。");
}
@Override
public void visit(Book book) {
// TODO Auto-generated method stub
System.out.println("打包员"+name+"给书打包。");
}
}
public class Saler extends Visitor{
@Override
public void visit(Apple apple) {
// TODO Auto-generated method stub
System.out.println("收银员"+name+"给苹果过秤,然后计算其价格");
}
@Override
public void visit(Book book) {
// TODO Auto-generated method stub
System.out.println("收银员"+name+"直接计算书的价格。");
}
}
public abstract class Visitor {
protected String name;
public void setName(String name) {
this.name=name;
}
public abstract void visit(Apple apple);
public abstract void visit(Book book);
}
public class Client {
public static void main(String[] args) {
// TODO Auto-generated method stub
Product b1=new Book();
Product b2=new Book();
Product a1=new Apple();
Visitor visitor;
BuyBasket basket=new BuyBasket();
basket.addProduct(b1);
basket.addProduct(b2);
basket.addProduct(a1);
visitor=new Customer();
visitor.setName("张三");
basket.accept(visitor);
System.out.println("----------------------------");
visitor=new Packer();
visitor.setName("李四");
basket.accept(visitor);
System.out.println("----------------------------");
visitor=new Saler();
visitor.setName("王五");
basket.accept(visitor);
}
}

浙公网安备 33010602011771号