JAVA数据结构与算法之图
图
为什么要有图:
1) 前面我们学了线性表和树
2) 线性表局限于一个直接前驱和一个直接后继的关系
3) 树也只能有一个直接前驱也就是父节点
4) 当我们需要 表示多对多的关系时, 这里我们就用到了 图.
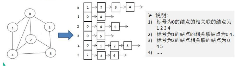
图的举例说明:

图的常用概念:
1) 顶点(vertex)
2) 边(edge)
3) 路径
4) 无向图(右图
5) 有向图
6) 带权图


图的表示方式:
图的表示方式有两种:二维数组表示(邻接矩阵);链表表示(邻接表)。
邻接矩阵:
邻接矩阵是表示图形中顶点之间相邻关系的矩阵,对于 n 个顶点的图而言,矩阵是的 row 和 col 表示的是 1....n个点。

邻接表:
1) 邻接矩阵需要为每个顶点都分配 n 个边的空间,其实有很多边都是不存在,会造成空间的一定损失.
2) 邻接表的实现只关心存在的边,不关心不存在的边。因此没有空间浪费,邻接表由数组+链表组成
举例说明:

图的快速入门案例:
要求: 代码实现如下图结构

2) 思路分析 (1) 存储顶点 String 使用 ArrayList (2) 保存矩阵 int[][] edges
代码实现:
public void insertVertex(String vertex) {
vertexList.add(vertex);
}
//添加边
/**
*
* @param v1 表示点的下标即使第几个顶点 "A"-"B" "A"->0 "B"->1
* @param v2 第二个顶点对应的下标
* @param weight 表示
*/
public void insertEdge(int v1, int v2, int weight) {
edges[v1][v2] = weight;
edges[v2][v1] = weight;
numOfEdges++;
}
图的深度优先遍历介绍
图遍历介绍
所谓图的遍历,即是对结点的访问。一个图有那么多个结点,如何遍历这些结点,需要特定策略,一般有两种访问策略: (1)深度优先遍历 (2)广度优先遍历
深度优先遍历基本思想:
图的深度优先搜索(Depth First Search):
1) 深度优先遍历,从初始访问结点出发,初始访问结点可能有多个邻接结点,深度优先遍历的策略就是首先访问
第一个邻接结点,然后再以这个被访问的邻接结点作为初始结点,访问它的第一个邻接结点, 可以这样理解:每次都在访问完当前结点后首先访问当前结点的第一个邻接结点。
2) 我们可以看到,这样的访问策略是优先往纵向挖掘深入,而不是对一个结点的所有邻接结点进行横向访问。
3) 显然,深度优先搜索是一个递归的过程
深度优先遍历算法步骤:
1) 访问初始结点 v,并标记结点 v 为已访问。
2) 查找结点 v 的第一个邻接结点 w。
3) 若 w 存在,则继续执行 4,如果 w 不存在,则回到第 1 步,将从 v 的下一个结点继续。
4) 若 w 未被访问,对 w 进行深度优先遍历递归(即把 w 当做另一个 v,然后进行步骤 123)。
5) 查找结点 v 的 w 邻接结点的下一个邻接结点,转到步骤 3。
分析图:

图的广度优先遍历
广度优先遍历基本思想:
1) 图的广度优先搜索(Broad First Search) 。
2) 类似于一个 分层搜索的过程,广度优先遍历需要使用一个队列以保持访问过的结点的顺序,以便按这个顺序来访问这些结点的邻接结点
广度优先遍历算法步骤:
1) 访问初始结点 v 并标记结点 v 为已访问。
2) 结点 v 入队列
3) 当队列非空时,继续执行,否则算法结束。
4) 出队列,取得队头结点 u。
5) 查找结点 u 的第一个邻接结点 w。
6) 若结点 u 的邻接结点 w 不存在,则转到步骤 3;否则循环执行以下三个步骤:
6.1 若结点 w 尚未被访问,则访问结点 w 并标记为已访问。
6.2 结点 w 入队列
6.3 查找结点 u 的继 w 邻接结点后的下一个邻接结点 w,转到步骤 6。
广度优先算法的图示:

代码演示:
package com.pierce.algorithm;
import java.util.ArrayList;
import java.util.Arrays;
import java.util.LinkedList;
public class Graph {
private ArrayList<String> vertexList; //存储顶点集合
private int[][] edges; //存储图对应的邻结矩阵
private int numOfEdges; //表示边的数目
//定义给数组 boolean[], 记录某个结点是否被访问
private boolean[] isVisited;
public static void main(String[] args) {
//测试一把图是否创建 ok
int n = 8; //结点的个数
//String Vertexs[] = {"A", "B", "C", "D", "E"};
String Vertexs[] = {"1", "2", "3", "4", "5", "6", "7", "8"};
//创建图对象
Graph graph = new Graph(n);
//循环的添加顶点
for (String vertex : Vertexs) {
graph.insertVertex(vertex);
}
//添加边
//A-BA-C B-C B-D B-E
// graph.insertEdge(0, 1, 1); //A-B
// graph.insertEdge(0, 2, 1); //
// graph.insertEdge(1, 2, 1); //
// graph.insertEdge(1, 3, 1); //
// graph.insertEdge(1, 4, 1); //
//更新边的关系
graph.insertEdge(0, 1, 1);
graph.insertEdge(0, 2, 1);
graph.insertEdge(1, 3, 1);
graph.insertEdge(1, 4, 1);
graph.insertEdge(3, 7, 1);
graph.insertEdge(4, 7, 1);
graph.insertEdge(2, 5, 1);
graph.insertEdge(2, 6, 1);
graph.insertEdge(5, 6, 1);
//显示一把邻结矩阵
graph.showGraph();
//测试一把,我们的 dfs 遍历是否 ok
System.out.println("深度遍历");
graph.dfs(); //A->B->C->D->E [1->2->4->8->5->3->6->7]
// System.out.println();
System.out.println("广度优先!");
graph.bfs(); //A->B->C->D-E [1->2->3->4->5->6->7->8]
}
//构造器
public Graph(int n) {
//初始化矩阵和 vertexList
edges = new int[n][n];
vertexList = new ArrayList<String>(n);
numOfEdges = 0;
}
//得到第一个邻接结点的下标 w
/**
* @param index
* @return 如果存在就返回对应的下标,否则返回-1
*/
public int getFirstNeighbor(int index) {
for (int j = 0; j < vertexList.size(); j++) {
if (edges[index][j] > 0) {
return j;
}
}
return -1;
}
//根据前一个邻接结点的下标来获取下一个邻接结点
public int getNextNeighbor(int v1, int v2) {
for (int j = v2 + 1; j < vertexList.size(); j++) {
if (edges[v1][j] > 0) {
return j;
}
}
return -1;
}
//深度优先遍历算法
//i 第一次就是 0
private void dfs(boolean[] isVisited, int i) {
//首先我们访问该结点,输出
System.out.print(getValueByIndex(i) + "->");
//将结点设置为已经访问
isVisited[i] = true;
//查找结点 i 的第一个邻接结点 w
int w = getFirstNeighbor(i);
while (w != -1) {//说明有
if (!isVisited[w]) {
dfs(isVisited, w);
}
//如果 w 结点已经被访问过
w = getNextNeighbor(i, w);
}
}
//对 dfs 进行一个重载, 遍历我们所有的结点,并进行 dfs
public void dfs() {
isVisited = new boolean[vertexList.size()];
//遍历所有的结点,进行 dfs[回溯]
for (int i = 0; i < getNumOfVertex(); i++) {
if (!isVisited[i]) {
dfs(isVisited, i);
}
}
}
//对一个结点进行广度优先遍历的方法
private void bfs(boolean[] isVisited, int i) {
int u; // 表示队列的头结点对应下标
int w; // 邻接结点 w
//队列,记录结点访问的顺序
LinkedList queue = new LinkedList();
//访问结点,输出结点信息
System.out.print(getValueByIndex(i) + "=>");
//标记为已访问
isVisited[i] = true;
//将结点加入队列
queue.addLast(i);
while (!queue.isEmpty()) {
//取出队列的头结点下标
u = (Integer) queue.removeFirst();
//得到第一个邻接结点的下标 w
w = getFirstNeighbor(u);
while (w != -1) {//找到
//是否访问过
if (!isVisited[w]) {
System.out.print(getValueByIndex(w) + "=>");
//标记已经访问
isVisited[w] = true;
//入队
queue.addLast(w);
}
//以 u 为前驱点,找 w 后面的下一个邻结点
w = getNextNeighbor(u, w); //体现出我们的广度优先
}
}
}
//遍历所有的结点,都进行广度优先搜索
public void bfs() {
isVisited = new boolean[vertexList.size()];
for (int i = 0; i < getNumOfVertex(); i++) {
if (!isVisited[i]) {
bfs(isVisited, i);
}
}
}
//图中常用的方法
//返回结点的个数
public int getNumOfVertex() {
return vertexList.size();
}
//显示图对应的矩阵
public void showGraph() {
for (int[] link : edges) {
System.err.println(Arrays.toString(link));
}
}
//得到边的数目
public int getNumOfEdges() {
return numOfEdges;
}
//返回结点 i(下标)对应的数据 0->"A" 1->"B" 2->"C"
public String getValueByIndex(int i) {
return vertexList.get(i);
}
//返回 v1 和 v2 的权值
public int getWeight(int v1, int v2) {
return edges[v1][v2];
}
//插入结点
public void insertVertex(String vertex) {
vertexList.add(vertex);
}
//添加边
/**
* 尚硅谷 Java 数据结构和算法
* 更多 Java –大数据 –前端 –python 人工智能 -区块链资料下载,可访问百度:尚硅谷官网
* 第 351页
*
* @param v1 表示点的下标即使第几个顶点 "A"-"B" "A"->0 "B"->1
* @param v2 第二个顶点对应的下标
* @param weight 表示
*/
public void insertEdge(int v1, int v2, int weight) {
edges[v1][v2] = weight;
edges[v2][v1] = weight;
numOfEdges++;
}
}

浙公网安备 33010602011771号