JAVA数据结构与算法之 线索化二叉树
线索化二叉树
先看一个问题
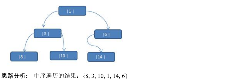
将数列 {1, 3, 6, 8, 10, 14 } 构建成一颗二叉树. n+1=7

问题分析:
1) 当我们对上面的二叉树进行中序遍历时,数列为 {8, 3, 10, 1, 6, 14 }
2) 但是 6, 8, 10, 14 这几个节点的 左右指针,并没有完全的利用上.
3) 如果我们希望充分的利用 各个节点的左右指针, 让各个节点可以指向自己的前后节点,怎么办?
4) 解决方案- 线索二叉树
线索二叉树基本介绍
1) n 个结点的二叉链表中含有 n+1 【公式 2n-(n-1)=n+1】 个空指针域。利用二叉链表中的空指针域,存放指向该结点在某种遍历次序下的前驱和后继结点的指针(这种附加的指针称为"线索")
2) 这种加上了线索的二叉链表称为线索链表,相应的二叉树称为线索二叉树(Threaded BinaryTree)。根据线索性质的不同,线索二叉树可分为前序线索二叉树、中序线索二叉树和后序线索二叉树三种
3) 一个结点的前一个结点,称为 前驱结点
4) 一个结点的后一个结点,称为后继结点
线索二叉树应用案例
应用案例说明:将下面的二叉树,进行中序线索二叉树。中序遍历的数列为 {8, 3, 10, 1, 14, 6}


说明: 当线索化二叉树后,Node 节点的 属性 left 和 right ,有如下情况:
1) left 指向的是左子树,也可能是指向的前驱节点. 比如 ① 节点 left 指向的左子树, 而 ⑩ 节点的 left 指向的就是前驱节点.
2) right 指向的是右子树,也可能是指向后继节点,比如 ① 节点 right 指向的是右子树,而⑩ 节点的 right 指向的是后继节点
代码演示:
package com.pierce.algorithm;
//定义 ThreadedBinaryTree 实现了线索化功能的二叉树
class ThreadedBinaryTree {
private Node2 root;
//为了实现线索化,需要创建要给指向当前结点的前驱结点的指针
//在递归进行线索化时,pre 总是保留前一个结点
private Node2 pre = null;
public void setRoot(Node2 root) {
this.root = root;
}
//重载一把 threadedNodes 方法
public void threadedNodes() {
this.threadedNodes(root);
}
//遍历线索化二叉树的方法
public void threadedList() {
//定义一个变量,存储当前遍历的结点,从 root 开始
Node2 node = root;
while (node != null) {
//循环的找到 leftType == 1 的结点,第一个找到就是 8 结点
//后面随着遍历而变化,因为当 leftType==1 时,说明该结点是按照线索化
//处理后的有效结点
while (node.getLeftType() == 0) {
node = node.getLeft();
}
//打印当前这个结点
System.out.println(node);
//如果当前结点的右指针指向的是后继结点,就一直输出
while (node.getRightType() == 1) {
//获取到当前结点的后继结点
node = node.getRight();
System.out.println(node);
}
//替换这个遍历的结点
node = node.getRight();
}
}
//编写对二叉树进行中序线索化的方法
/**
*
* @param node 就是当前需要线索化的结点
*/
public void threadedNodes(Node2 node) {
//如果 node==null, 不能线索化
if (node == null) {
return;
}
//(一)先线索化左子树
threadedNodes(node.getLeft());
//(二)线索化当前结点[有难度]
//处理当前结点的前驱结点
//以 8 结点来理解
//8 结点的.left = null , 8 结点的.leftType = 1
if (node.getLeft() == null) {
//让当前结点的左指针指向前驱结点
node.setLeft(pre);
//修改当前结点的左指针的类型,指向前驱结点
node.setLeftType(1);
}
//处理后继结点
if (pre != null && pre.getRight() == null) {
//让前驱结点的右指针指向当前结点
pre.setRight(node);
//修改前驱结点的右指针类型
pre.setRightType(1);
}
//!!! 每处理一个结点后,让当前结点是下一个结点的前驱结点
pre = node;
//(三)在线索化右子树
threadedNodes(node.getRight());
}
//删除结点
public void delNode(int no) {
if (root != null) {
//如果只有一个 root 结点, 这里立即判断 root 是不是就是要删除结点
if (root.getNo() == no) {
root = null;
} else {
//递归删除
root.delNode(no);
}
} else {
System.out.println("空树,不能删除~");
}
}
//前序遍历
public void preOrder() {
if (this.root != null) {
this.root.preOrder();
} else {
System.out.println("二叉树为空,无法遍历");
}
}
//中序遍历
public void infixOrder() {
if (this.root != null) {
this.root.infixOrder();
} else {
System.out.println("二叉树为空,无法遍历");
}
}
//后序遍历
public void postOrder() {
if (this.root != null) {
this.root.postOrder();
} else {
System.out.println("二叉树为空,无法遍历");
}
}
//前序遍历
public Node2 preOrderSearch(int no) {
if (root != null) {
return root.preOrderSearch(no);
} else {
return null;
}
}
//中序遍历
public Node2 infixOrderSearch(int no) {
if (root != null) {
return root.infixOrderSearch(no);
} else {
return null;
}
}
//后序遍历
public Node2 postOrderSearch(int no) {
if (root != null) {
return this.root.postOrderSearch(no);
} else {
return null;
}
}
}
节点实体类:
/**
* 〈一句话功能简述〉<br>
* 〈〉
*
* @author Administrator
* @create 2020/4/26
* @since 1.0.0
*/
public class Node2 {
private int no;
private String name;
private Node2 left; //默认 null
private Node2 right; //默认 null
//说明
//1. 如果 leftType == 0 表示指向的是左子树, 如果 1 则表示指向前驱结点
//2. 如果 rightType == 0 表示指向是右子树, 如果 1 表示指向后继结点
private int leftType;
private int rightType;
public int getLeftType() {
return leftType;
}
public void setLeftType(int leftType) {
this.leftType = leftType;
}
public int getRightType() {
return rightType;
}
public void setRightType(int rightType) {
this.rightType = rightType;
}
public Node2(int no, String name) {
this.no = no;
this.name = name;
}
public int getNo() {
return no;
}
public void setNo(int no) {
this.no = no;
}
public String getName() {
return name;
}
public void setName(String name) {
this.name = name;
}
public Node2 getLeft() {
return left;
}
public void setLeft(Node2 left) {
this.left = left;
}
public Node2 getRight() {
return right;
}
public void setRight(Node2 right) {
this.right = right;
}
@Override
public String toString() {
return "Node2 [no=" + no + ", name=" + name + "]";
}
//递归删除结点
//1.如果删除的节点是叶子节点,则删除该节点
//2.如果删除的节点是非叶子节点,则删除该子树
public void delNode(int no) {
//思路
/*
* 1. 因为我们的二叉树是单向的,所以我们是判断当前结点的子结点是否需要删除结点,而不能去判断
当前这个结点是不是需要删除结点.
2. 如果当前结点的左子结点不为空,并且左子结点 就是要删除结点,就将 this.left = null; 并且就返回
(结束递归删除)
3. 如果当前结点的右子结点不为空,并且右子结点 就是要删除结点,就将 this.right= null ;并且就返回
(结束递归删除)
4. 如果第 2 和第 3 步没有删除结点,那么我们就需要向左子树进行递归删除
5. 如果第 4 步也没有删除结点,则应当向右子树进行递归删除.
*/
//2. 如果当前结点的左子结点不为空,并且左子结点 就是要删除结点,就将 this.left = null; 并且就返回(结束递归删除)
if(this.left != null && this.left.no == no) {
this.left = null;
return;
}
//3.如果当前结点的右子结点不为空,并且右子结点 就是要删除结点,就将 this.right= null ;并且就返回(结束递归删除)
if(this.right != null && this.right.no == no) {
this.right = null;
return;
}
//4.我们就需要向左子树进行递归删除
if(this.left != null) {
this.left.delNode(no);
}
//5.则应当向右子树进行递归删除
if(this.right != null) {
this.right.delNode(no);
}
}
//编写前序遍历的方法
public void preOrder() {
System.out.println(this); //先输出父结点
//递归向左子树前序遍历
if(this.left != null) {
this.left.preOrder();
}
//递归向右子树前序遍历
if(this.right != null) {
this.right.preOrder();
}
}
//中序遍历
public void infixOrder() {
//递归向左子树中序遍历
if(this.left != null) {
this.left.infixOrder();
}
//输出父结点
System.out.println(this);
//递归向右子树中序遍历
if(this.right != null) {
this.right.infixOrder();
}
}
//后序遍历
public void postOrder() {
if(this.left != null) {
this.left.postOrder();
}
if(this.right != null) {
this.right.postOrder();
}
System.out.println(this);
}
//前序遍历查找
/**
*
* @param no 查找 no
* @return 如果找到就返回该 Node ,如果没有找到返回 null
*/
public Node2 preOrderSearch(int no) {
System.out.println("进入前序遍历");
//比较当前结点是不是
if(this.no == no) {
return this;
}
//1.则判断当前结点的左子节点是否为空,如果不为空,则递归前序查找
//2.如果左递归前序查找,找到结点,则返回
Node2 resNode = null;
if(this.left != null) {
resNode = this.left.preOrderSearch(no);
}
if(resNode != null) {//说明我们左子树找到
return resNode;
}
//1.左递归前序查找,找到结点,则返回,否继续判断,
//2.当前的结点的右子节点是否为空,如果不空,则继续向右递归前序查找
if(this.right != null) {
resNode = this.right.preOrderSearch(no);
}
return resNode;
}
//中序遍历查找
public Node2 infixOrderSearch(int no) {
//判断当前结点的左子节点是否为空,如果不为空,则递归中序查找
Node2 resNode = null;
if(this.left != null) {
resNode = this.left.infixOrderSearch(no);
}
if(resNode != null) {
return resNode;
}
System.out.println("进入中序查找");
//如果找到,则返回,如果没有找到,就和当前结点比较,如果是则返回当前结点
if(this.no == no) {
return this;
}
//否则继续进行右递归的中序查找
if(this.right != null) {
resNode = this.right.infixOrderSearch(no);
}
return resNode;
}
//后序遍历查找
public Node2 postOrderSearch(int no) {
//判断当前结点的左子节点是否为空,如果不为空,则递归后序查找
Node2 resNode = null;
if(this.left != null) {
resNode = this.left.postOrderSearch(no);
}
if(resNode != null) {//说明在左子树找到
return resNode;
}
//如果左子树没有找到,则向右子树递归进行后序遍历查找
if(this.right != null) {
resNode = this.right.postOrderSearch(no);
}
if(resNode != null) {
return resNode;
}
System.out.println("进入后序查找");
//如果左右子树都没有找到,就比较当前结点是不是
if(this.no == no) {
return this;
}
return resNode;
}
}

浙公网安备 33010602011771号