一份热乎乎的字节面试真题
- 说说Redis为什么快
- Redis有几种数据结构,底层分别是怎么存储的
- Redis有几种持久化方式
- 多线程情况下,如何保证线程安全?
- 用过volatile吗?底层原理是?
- MySQL的索引结构,聚簇索引和非聚簇索引的区别
- MySQL有几种高可用方案,你们用的是哪一种
- 说说你做过最有挑战性的项目
- 秒杀采用什么方案
- 聊聊分库分表,需要停服嘛
- redis挂了怎么办?
- 你怎么防止优惠券有人重复刷?
- 抖音评论系统怎么设计
- 怎么设计一个短链地址
- 有一个数组,里面元素非重复,先升序再降序,找出里面最大的值
1.说说Redis为什么快

1.1 基于内存存储实现
内存读写是比在磁盘快很多的,Redis基于内存存储实现的数据库,相对于数据存在磁盘的MySQL数据库,省去磁盘I/O的消耗。
1.2 高效的数据结构
Mysql索引为了提高效率,选择了B+树的数据结构。其实合理的数据结构,就是可以让你的应用/程序更快。先看下Redis的数据结构&内部编码图:

1.2.1 SDS简单动态字符串

- 字符串长度处理:Redis获取字符串长度,时间复杂度为O(1),而C语言中,需要从头开始遍历,复杂度为O(n);
- 空间预分配:字符串修改越频繁的话,内存分配越频繁,就会消耗性能,而SDS修改和空间扩充,会额外分配未使用的空间,减少性能损耗。
- 惰性空间释放:SDS 缩短时,不是回收多余的内存空间,而是free记录下多余的空间,后续有变更,直接使用free中记录的空间,减少分配。
1.2.2 字典
Redis 作为 K-V 型内存数据库,所有的键值就是用字典来存储。字典就是哈希表,比如HashMap,通过key就可以直接获取到对应的value。而哈希表的特性,在O(1)时间复杂度就可以获得对应的值。
1.2.3 跳跃表

- 跳跃表是Redis特有的数据结构,就是在链表的基础上,增加多级索引提升查找效率。
- 跳跃表支持平均 O(logN),最坏 O(N)复杂度的节点查找,还可以通过顺序性操作批量处理节点。
1.3 合理的数据编码
Redis 支持多种数据类型,每种基本类型,可能对多种数据结构。什么时候,使用什么样数据结构,使用什么样编码,是redis设计者总结优化的结果。
- String:如果存储数字的话,是用int类型的编码;如果存储非数字,小于等于39字节的字符串,是embstr;大于39个字节,则是raw编码。
- List:如果列表的元素个数小于512个,列表每个元素的值都小于64字节(默认),使用ziplist编码,否则使用linkedlist编码
- Hash:哈希类型元素个数小于512个,所有值小于64字节的话,使用ziplist编码,否则使用hashtable编码。
- Set:如果集合中的元素都是整数且元素个数小于512个,使用intset编码,否则使用hashtable编码。
- Zset:当有序集合的元素个数小于128个,每个元素的值小于64字节时,使用ziplist编码,否则使用skiplist(跳跃表)编码
1.4 合理的线程模型
I/O 多路复用

多路I/O复用技术可以让单个线程高效的处理多个连接请求,而Redis使用用epoll作为I/O多路复用技术的实现。并且,Redis自身的事件处理模型将epoll中的连接、读写、关闭都转换为事件,不在网络I/O上浪费过多的时间。
2. Redis有几种数据结构,底层分别是怎么存储的
常用的,Redis有以下这五种基本类型:
-
String(字符串)
-
Hash(哈希)
-
List(列表)
-
Set(集合)
-
zset(有序集合) 它还有三种特殊的数据结构类型
-
Geospatial
-
Hyperloglog
-
Bitmap
2.1 Redis 的五种基本数据类型

String(字符串)
- 简介:String是Redis最基础的数据结构类型,它是二进制安全的,可以存储图片或者序列化的对象,值最大存储为512M
- 简单使用举例: set key value、get key等
- 应用场景:共享session、分布式锁,计数器、限流。
- 内部编码有3种,int(8字节长整型)/embstr(小于等于39字节字符串)/raw(大于39个字节字符串)
Hash(哈希)
- 简介:在Redis中,哈希类型是指v(值)本身又是一个键值对(k-v)结构
- 简单使用举例:hset key field value 、hget key field
- 内部编码:ziplist(压缩列表) 、hashtable(哈希表)
- 应用场景:缓存用户信息等。
List(列表)
- 简介:列表(list)类型是用来存储多个有序的字符串,一个列表最多可以存储2^32-1个元素。
- 简单实用举例:
lpush key value [value ...] 、lrange key start end
- 内部编码:ziplist(压缩列表)、linkedlist(链表)
- 应用场景:消息队列,文章列表
Set(集合)
- 简介:集合(set)类型也是用来保存多个的字符串元素,但是不允许重复元素
- 简单使用举例:sadd key element [element ...]、smembers key
- 内部编码:intset(整数集合)、hashtable(哈希表)
- 应用场景:用户标签,生成随机数抽奖、社交需求。
有序集合(zset)
- 简介:已排序的字符串集合,同时元素不能重复
- 简单格式举例:
zadd key score member [score member ...],zrank key member
- 底层内部编码:ziplist(压缩列表)、skiplist(跳跃表)
- 应用场景:排行榜,社交需求(如用户点赞)。
2.2 Redis 的三种特殊数据类型
- Geo:Redis3.2推出的,地理位置定位,用于存储地理位置信息,并对存储的信息进行操作。
- HyperLogLog:用来做基数统计算法的数据结构,如统计网站的UV。
- Bitmaps :用一个比特位来映射某个元素的状态,在Redis中,它的底层是基于字符串类型实现的,可以把bitmaps成作一个以比特位为单位的数组
3. Redis有几种持久化方式
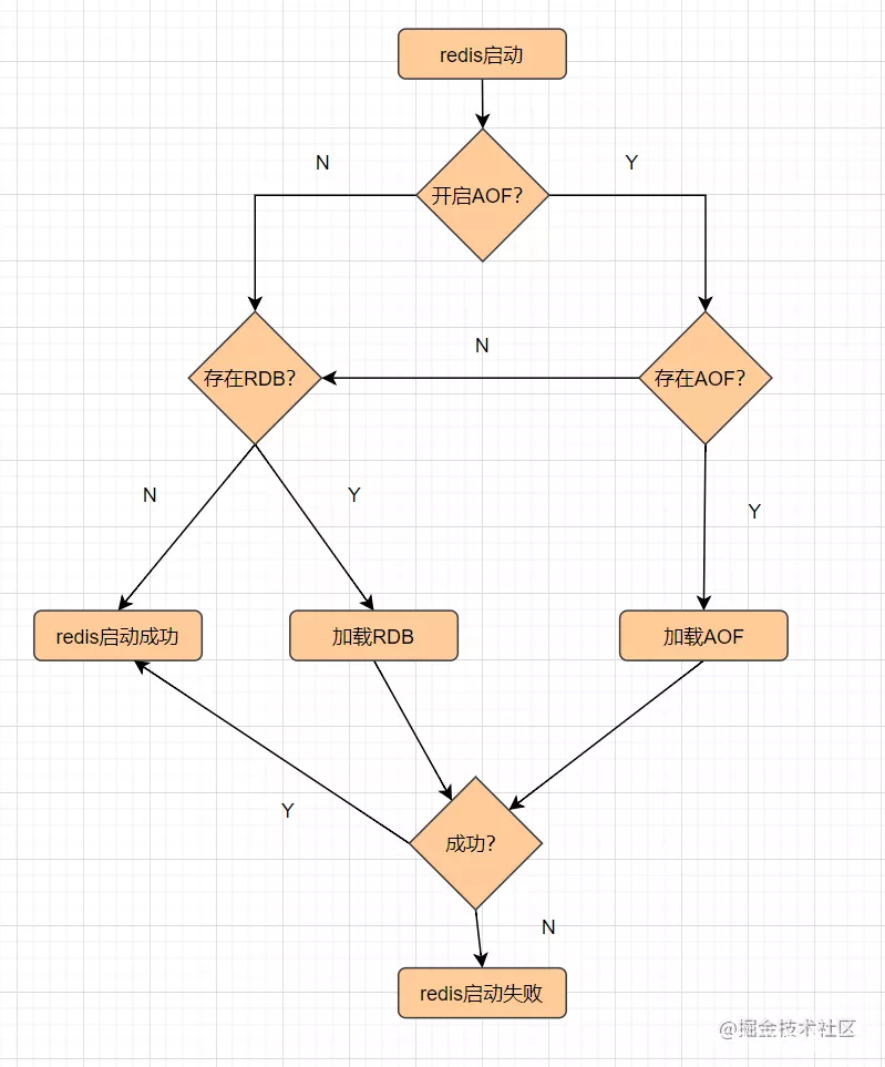
Redis是基于内存的非关系型K-V数据库,既然它是基于内存的,如果Redis服务器挂了,数据就会丢失。为了避免数据丢失了,Redis提供了持久化,即把数据保存到磁盘。
Redis提供了RDB和AOF两种持久化机制,它持久化文件加载流程如下:

3.1 RDB
RDB,就是把内存数据以快照的形式保存到磁盘上。
什么是快照?可以这样理解,给当前时刻的数据,拍一张照片,然后保存下来。
RDB持久化,是指在指定的时间间隔内,执行指定次数的写操作,将内存中的数据集快照写入磁盘中,它是Redis默认的持久化方式。执行完操作后,在指定目录下会生成一个dump.rdb文件,Redis 重启的时候,通过加载dump.rdb文件来恢复数据。RDB触发机制主要有以下几种:

RDB 的优点
适合大规模的数据恢复场景,如备份,全量复制等
RDB缺点
- 没办法做到实时持久化/秒级持久化。
- 新老版本存在RDB格式兼容问题
3.2 AOF
AOF(append only file) 持久化,采用日志的形式来记录每个写操作,追加到文件中,重启时再重新执行AOF文件中的命令来恢复数据。它主要解决数据持久化的实时性问题。默认是不开启的。
AOF的工作流程如下:

AOF的优点
数据的一致性和完整性更高
AOF的缺点
AOF记录的内容越多,文件越大,数据恢复变慢。
4. 多线程情况下,如何保证线程安全?
加锁,比如悲观锁select for update,sychronized
等,如,乐观锁,乐观锁如CAS
等,还有redis分布式锁
等等。
5. 用过volatile吗?它是如何保证可见性的,原理是什么
volatile
关键字是Java虚拟机提供的的最轻量级的同步机制,它作为一个修饰符, 用来修饰变量。它保证变量对所有线程可见性,禁止指令重排,但是不保证原子性。
我们先来看下java内存模型(jmm):
- Java虚拟机规范试图定义一种Java内存模型,来屏蔽掉各种硬件和操作系统的内存访问差异,以实现让Java程序在各种平台上都能达到一致的内存访问效果。
- Java内存模型规定所有的变量都是存在主内存当中,每个线程都有自己的工作内存。这里的变量包括实例变量和静态变量,但是不包括局部变量,因为局部变量是线程私有的。
- 线程的工作内存保存了被该线程使用的变量的主内存副本,线程对变量的所有操作都必须在工作内存中进行,而不能直接操作操作主内存。并且每个线程不能访问其他线程的工作内存。
volatile变量,保证新值能立即同步回主内存,以及每次使用前立即从主内存刷新,所以我们说volatile保证了多线程操作变量的可见性。
volatile保证可见性跟内存屏障有关。我们来看一段volatile使用的demo代码:
public class Singleton {
private volatile static Singleton instance;
private Singleton (){}
public static Singleton getInstance() {
if (instance == null) {
synchronized (Singleton.class) {
if (instance == null) {
instance = new Singleton();
}
}
}
return instance;
}
}
编译后,对比有volatile
关键字和没有volatile
关键字时所生成的汇编代码,发现有volatile
关键字修饰时,会多出一个lock addl $0x0,(%esp)
,即多出一个lock前缀指令,lock指令相当于一个内存屏障
lock指令相当于一个内存屏障,它保证以下这几点:
- 重排序时不能把后面的指令重排序到内存屏障之前的位置
- 将本处理器的缓存写入内存
- 如果是写入动作,会导致其他处理器中对应的缓存无效。
第2点和第3点就是保证volatile保证可见性的体现嘛
6. MySQL的索引结构,聚簇索引和非聚簇索引的区别
- 一个表中只能拥有一个聚集索引,而非聚集索引一个表可以存在多个。
- 索引是通过二叉树的数据结构来描述的,我们可以这么理解聚簇索引:索引的叶节点就是数据节点。而非聚簇索引的叶节点仍然是索引节点,只不过有一个指针指向对应的数据块。
- 聚集索引:物理存储按照索引排序;非聚集索引:物理存储不按照索引排序
7. MySQL有几种高可用方案,你们用的是哪一种
- 主从或主主半同步复制
- 半同步复制优化
- 高可用架构优化
- 共享存储
- 分布式协议
7.1 主从或主主半同步复制
用双节点数据库,搭建单向或者双向的半同步复制。架构如下:

通常会和proxy、keepalived等第三方软件同时使用,即可以用来监控数据库的健康,又可以执行一系列管理命令。如果主库发生故障,切换到备库后仍然可以继续使用数据库。
这种方案优点是架构、部署比较简单,主机宕机直接切换即可。缺点是完全依赖于半同步复制,半同步复制退化为异步复制,无法保证数据一致性;另外,还需要额外考虑haproxy、keepalived的高可用机制。
7.2 半同步复制优化
半同步复制机制是可靠的,可以保证数据一致性的。但是如果网络发生波动,半同步复制发生超时会切换为异步复制,异复制是无法保证数据的一致性的。因此,可以在半同复制的基础上优化一下,尽可能保证半同复制。如双通道复制方案

- 优点:这种方案架构、部署也比较简单,主机宕机也是直接切换即可。比方案1的半同步复制,更能保证数据的一致性。
- 缺点:需要修改内核源码或者使用mysql通信协议,没有从根本上解决数据一致性问题。
7.3 高可用架构优化
保证高可用,可以把主从双节点数据库扩展为数据库集群。Zookeeper可以作为集群管理,它使用分布式算法保证集群数据的一致性,可以较好的避免网络分区现象的产生。

- 优点:保证了整个系统的高可用性,扩展性也较好,可以扩展为大规模集群。
- 缺点:数据一致性仍然依赖于原生的mysql半同步复制;引入Zookeeper使系统逻辑更复杂。
7.4 共享存储
共享存储实现了数据库服务器和存储设备的解耦,不同数据库之间的数据同步不再依赖于MySQL的原生复制功能,而是通过磁盘数据同步的手段,来保证数据的一致性。
DRBD磁盘复制
DRBD是一个用软件实现的、无共享的、服务器之间镜像块设备内容的存储复制解决方案。主要用于对服务器之间的磁盘、分区、逻辑卷等进行数据镜像,当用户将数据写入本地磁盘时,还会将数据发送到网络中另一台主机的磁盘上,这样的本地主机(主节点)与远程主机(备节点)的数据就可以保证实时同步。常用架构如下:

当本地主机出现问题,远程主机上还保留着一份相同的数据,即可以继续使用,保证了数据的安全。
- 优点:部署简单,价格合适,保证数据的强一致性
- 缺点:对IO性能影响较大,从库不提供读操作
7.5 分布式协议
分布式协议可以很好解决数据一致性问题。常见的部署方案就是MySQL cluster,它是官方集群的部署方案,通过使用NDB存储引擎实时备份冗余数据,实现数据库的高可用性和数据一致性。如下:

- 优点:不依赖于第三方软件,可以实现数据的强一致性;
- 缺点:配置较复杂;需要使用NDB储存引擎;至少三节点;
8. 说说你做过最有挑战性的项目, 你负责那个模块,哪些最有挑战性,说说你做了哪些优化
项目这块的话,大家可以结合自己实际做的项目说哈。也可以加我微信,跟我一起交流哈,加油加油。
9.秒杀采用什么方案。
设计一个秒杀系统,需要考虑这些问题:

如何解决这些问题呢?
- 页面静态化
- 按钮至灰控制
- 服务单一职责
- 秒杀链接加盐
- 限流
- 分布式锁
- MQ异步处理
- 限流&降级&熔断
9.1 页面静态化
秒杀活动的页面,大多数内容都是固定不变的,如商品名称,商品图片等等,可以对活动页面做静态化处理,减少访问服务端的请求。秒杀用户会分布在全国各地,有的在上海,有的在深圳,地域相差很远,网速也各不相同。为了让用户最快访问到活动页面,可以使用CDN(Content Delivery Network,内容分发网络)。CDN可以让用户就近获取所需内容。
9.2 按钮至灰控制
秒杀活动开始前,按钮一般需要置灰的。只有时间到了,才能变得可以点击。这是防止,秒杀用户在时间快到的前几秒,疯狂请求服务器,然后秒杀时间点还没到,服务器就自己挂了。
9.3 服务单一职责
我们都知道微服务设计思想,也就是把各个功能模块拆分,功能那个类似的放一起,再用分布式的部署方式。
如用户登录相关的,就设计个用户服务,订单相关的就搞个订单服务,再到礼物相关的就搞个礼物服务等等。那么,秒杀相关的业务逻辑也可以放到一起,搞个秒杀服务,单独给它搞个秒杀数据库。” 服务单一职责有个好处:如果秒杀没抗住高并发的压力,秒杀库崩了,服务挂了,也不会影响到系统的其他服务。
9.4 秒杀链接加盐
链接如果明文暴露的话,会有人获取到请求Url,提前秒杀了。因此,需要给秒杀链接加盐。可以把URL动态化,如通过MD5加密算法加密随机的字符串去做url。
9.5 限流
一般有两种方式限流:nginx限流和redis限流。
- 为了防止某个用户请求过于频繁,我们可以对同一用户限流;
- 为了防止黄牛模拟几个用户请求,我们可以对某个IP进行限流;
- 为了防止有人使用代理,每次请求都更换IP请求,我们可以对接口进行限流。
- 为了防止瞬时过大的流量压垮系统,还可以使用阿里的Sentinel、Hystrix组件进行限流。
9.6 分布式锁
可以使用redis分布式锁解决超卖问题。
使用Redis的SET EX PX NX + 校验唯一随机值,再删除释放锁。
if(jedis.set(key_resource_id, uni_request_id, "NX", "EX", 100s) == 1){ //加锁
try {
do something //业务处理
}catch(){
}
finally {
//判断是不是当前线程加的锁,是才释放
if (uni_request_id.equals(jedis.get(key_resource_id))) {
jedis.del(lockKey); //释放锁
}
}
}
在这里,判断是不是当前线程加的锁和释放锁不是一个原子操作。如果调用jedis.del()释放锁的时候,可能这把锁已经不属于当前客户端,会解除他人加的锁。

为了更严谨,一般也是用lua脚本代替。lua脚本如下:
if redis.call('get',KEYS[1]) == ARGV[1] then
return redis.call('del',KEYS[1])
else
return 0
end;
9.7 MQ异步处理
如果瞬间流量特别大,可以使用消息队列削峰,异步处理。用户请求过来的时候,先放到消息队列,再拿出来消费。
9.8 限流&降级&熔断
- 限流,就是限制请求,防止过大的请求压垮服务器;
- 降级,就是秒杀服务有问题了,就降级处理,不要影响别的服务;
- 熔断,服务有问题就熔断,一般熔断降级是一起出现。
10. 聊聊分库分表,分表为什么要停服这种操作,如果不停服可以怎么做
10.1 分库分表方案
- 水平分库:以字段为依据,按照一定策略(hash、range等),将一个库中的数据拆分到多个库中。
- 水平分表:以字段为依据,按照一定策略(hash、range等),将一个表中的数据拆分到多个表中。
- 垂直分库:以表为依据,按照业务归属不同,将不同的表拆分到不同的库中。
- 垂直分表:以字段为依据,按照字段的活跃性,将表中字段拆到不同的表(主表和扩展表)中。
10.2 常用的分库分表中间件:
- sharding-jdbc(当当)
- Mycat
- TDDL(淘宝)
- Oceanus(58同城数据库中间件)
- vitess(谷歌开发的数据库中间件)
- Atlas(Qihoo 360)
10.3 分库分表可能遇到的问题
- 事务问题:需要用分布式事务啦
- 跨节点Join的问题:解决这一问题可以分两次查询实现
- 跨节点的count,order by,group by以及聚合函数问题:分别在各个节点上得到结果后在应用程序端进行合并。
- 数据迁移,容量规划,扩容等问题
- ID问题:数据库被切分后,不能再依赖数据库自身的主键生成机制啦,最简单可以考虑UUID
- 跨分片的排序分页问题(后台加大pagesize处理?)
10.4 分表要停服嘛?不停服怎么做?
不用。不停服的时候,应该怎么做呢,分五个步骤:
- 编写代理层,加个开关(控制访问新的DAO还是老的DAO,或者是都访问),灰度期间,还是访问老的DAO。
- 发版全量后,开启双写,既在旧表新增和修改,也在新表新增和修改。日志或者临时表记下新表ID起始值,旧表中小于这个值的数据就是存量数据,这批数据就是要迁移的。
- 通过脚本把旧表的存量数据写入新表。
- 停读旧表改读新表,此时新表已经承载了所有读写业务,但是这时候不要立刻停写旧表,需要保持双写一段时间。
- 当读写新表一段时间之后,如果没有业务问题,就可以停写旧表啦
11. redis挂了怎么办?
Redis是基于内存的非关系型K-V数据库,既然它是基于内存的,如果Redis服务器挂了,数据就会丢失。为了避免数据丢失了,Redis提供了持久化,即把数据保存到磁盘。
Redis提供了RDB和AOF两种持久化机制,它持久化文件加载流程如下:

11.1 RDB
RDB,就是把内存数据以快照的形式保存到磁盘上。
什么是快照? 可以这样理解,给当前时刻的数据,拍一张照片,然后保存下来。
RDB持久化,是指在指定的时间间隔内,执行指定次数的写操作,将内存中的数据集快照写入磁盘中,它是Redis默认的持久化方式。执行完操作后,在指定目录下会生成一个dump.rdb文件,Redis 重启的时候,通过加载dump.rdb文件来恢复数据。RDB触发机制主要有以下几种:

RDB 的优点
- 适合大规模的数据恢复场景,如备份,全量复制等
RDB缺点
- 没办法做到实时持久化/秒级持久化。
- 新老版本存在RDB格式兼容问题
11.2 AOF
AOF(append only file) 持久化,采用日志的形式来记录每个写操作,追加到文件中,重启时再重新执行AOF文件中的命令来恢复数据。它主要解决数据持久化的实时性问题。默认是不开启的。
AOF的工作流程如下:

AOF的优点
- 数据的一致性和完整性更高
AOF的缺点
- AOF记录的内容越多,文件越大,数据恢复变慢。
12.你怎么防止优惠券有人重复刷?
对于重复请求,要考虑接口幂等和接口防重。
大家可以看下之前我写的这篇文章哈:聊聊幂等设计
防刷的话,可以限流以及加入黑名单处理。
- 为了防止某个用户请求优惠券过于频繁,我们可以对同一用户限流。
- 为了防止黄牛等模拟几个用户请求,我们可以对某个IP进行限流。
- 为了防止有人使用代理,每次请求都更换IP请求,我们可以对接口进行限流。
13. 抖音评论系统怎么设计,如果加入好友关系呢?
需要考虑性能,以及可扩展性。大家平时有没有做过评论、好友关注等项目需求呀,发挥你聪明的小脑袋瓜,怎么去回答好这道题吧。
14. 怎么设计一个短链地址,要考虑跨机房部署问题
14.1 为什么需要短连接?
为什么需要短连接呢?长链接不香吗?因为有些平台有长度限制,并且链接太长容易被识别为超链接等等。
14.2 短链接的原理
其实就是一个302重定向而已。

302状态码表示临时重定向。
14.3 短链接生成的方法
可以用哈希算法生成短链,但是会存在哈希冲突。怎么解决呢?可以用布隆过滤器。
有没有别的方案?自增序列算法,每次收到一个长链时,就分配一个ID,并转成62进制拼接到短域后面。因为高并发下,ID 自增生成器可能成为瓶颈。
一般有四种分布式ID生成方法:
- uuid,它保证对在同一时空中的所有机器都是唯一的,但是这种方式生成的id比较长,并且是无序的,插入浪费空间。
- Snowflake雪花算法,这种方案不错,但是如果某台机器的系统时钟回拨,有可能造成ID冲突重复,或者ID乱序(考虑跨机房部署问题)
- Mysql 自增主键,在高并发下,db的写压力会很大
- 用Redis做自增id生成器,性能高,但要考虑持久性的问题;或者改造雪花算法,通过改造workId解决时钟回拨的问题)
15.有一个整型数组,数组元素不重复,数组元素先升序后降序,找出最大值。
例如:1,3,5,7,9,8,6,4,2,请写一个函数找出数组最大的元素
这道题大家都会觉得很简单,因为用快速排序排一下,时间复杂是O(nlgn),面试官可能不是很满意。其实可以用二分查找法,只要找到升序最后一个元素即可。
我们以1,6,5,4,2
为例子,用二分法图解一下哈:

如何用二分法缩小空间呢?只要比较中间元素与其下一个元素大小即可
- 如果中间元素大于其下一个元素大小,证明最大值在左侧,因此右指针左移
- 如果中间元素小于其下一个元素大小,证明最大值在左侧,因此右指针左移
因为nums[mid]=5>nums[mid+1]=4
,因此右指针左移,right=mid-1=2-1=1

mid = left+ (right-left)/2=left=0
,因为nums[mid]=1<nums[mid+1]=6
,所以左指针右移,left = mid+1=1
;

最后得出最大值是nums[left] =nums[1]=6
实现代码如下:
class Solution {
public static void main(String[] args) {
int[] nums = {1,3,5,7,9,8,6,4,2};
System.out.println(getLargestNumInArray(nums));
}
private static int getLargestNumInArray(int[] nums) {
if (nums == null || nums.length == 0) {
return -1;
}
int left = 0, right = nums.length - 1;
while (left <= right) {
int mid = left + ((right - left) / 2);
if (nums[mid] < nums[mid + 1]) {
left = mid + 1;
} else {
right = mid - 1;
}
}
return nums[left];
}
}