模电大作业

Harbin Institute of Technology
模电大作业(一)
作业题目: 集成运算放大器
院 系: 航天学院
班 级:
姓 名:
学 号:
时 间:
哈尔滨工业大学
- 设计要求
使用集成运算放大器完成以下运算:
要求所用的运放不多于三个,元件要取标称值,取值范围为1kΩ≤R≤1MΩ,0.1μF≤C≤10μF。
- 设计分析
由要求联想能够实现线性比例和积分的运算放大电路分别为比例输入电路和积分电路。而为了尽可能减少运放使用的数量,可以将线性计算在同一个运放上实现,这是基于线性叠加定理,在电路上将两个输入并联接入运放即可。而为了实现2倍和3倍的放大运算,需要协调各自的R1和R2与共同的Rf的比例关系,从而达到放大倍数的有要求。
对于积分运算,需要达到,-5的系数可以通过合理选择R与C来实现。
这样就已经使用了两个运放分离实现了积分和线性比例运算,而将两者线性叠加的话则自然想到差分输入比例运算电路。差分输入比例运算电路输出结果的特点会使反向输入端的输入相位改变半个周期,而积分电路输出的结果-5的系数不好改变,因此考虑将积分输入接入同相端,将比例运算的输入接入到反相端。这样的结果是得重新考虑比例运算电路选择反相比例还是同相比例,只有经过两次反向才能恢复原相位,因此比例运算电路应该选择反相比例运算电路,积分电路选用典型的积分电路,而差分电路的要求是将线性的输出接入反相端,将积分输入接入同相端。至此电路结构就清晰了。
- 电路设计
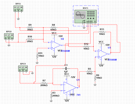
根据设计分析的思路,反相输入比例运算放大器电路设计如下:
Figure 1 反相输入电路
信号发生器1对应Ui1,信号发生器2对应Ui2 。通过分析R8应该为2倍的R9,并且也是3倍的R10。取最小公倍数6,令R8为60k欧,R9为30k欧,R10为20k欧.这样的选取可以满足最终的线性比例。
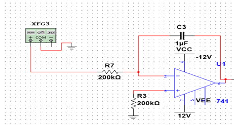
积分运算电路的电路图如下:
Figure 2 积分电路
信号发生器3是Ui3.积分电路的输出公式为,为了达到系数-5,应该使得 = -5,最终取C为1微法,R为200k欧。
差分放大电路的原理图:
Figure 3 差分放大电路原理
根据分离下计算的输出的公式,自然想到最简便的方法就是让所有电阻阻值相等,就能满足将积分和线性结果相加的要求,于是电路搭建图如下:
Figure 4 差分放大电路
最终完整的电路如下:
Figure 5 最终电路图
但是经过仿真之后发现电路存在缺陷,积分运算的结果在0时刻存在很大的误差初始值,并且该误差不会随着时间被消除,进而使得积分电路输出不符合理想的情况。
Figure 6 积分电路输出图
根据书上的提示,"在积分电容两端并联一个较大的电阻为输入直流量或输入失调电压、失调电流和偏置电流提供流通路径,使其不经过积分电容,从而消除积分运算电路的输出饱和现象。"所以将积分电路的电容并联一个1M欧的电阻,最后积分电路的电路如下:
Figure 7改良积分电路
积分的结果如下:
Figure 8改良积分结果
符合理想的情况。
- 电路仿真或实验结果

将信号1设为振幅为2V、频率为5Hz的方波信号,信号2为振幅为4V、频率为5Hz的方波信号,信号3为振幅为10V、频率为5Hz的方波信号,通道1接信号1,通道2接信号2,通道3接信号3,通道4接最终输出信号。最终示波器显示如下:
只保留最终输出信号,示波器显示为:
Figure 10 最终输出的示波器显示
这种图像符合理想预期。
五、结果分析
在误差允许的范围内,输出的图像符合理想的预期,仿真电路搭建成功,但是电路仿真仍然存在误差,比如最开始的积分电路存在很大的漂移现象,通过给电容并联大电阻达到了消除漂移现象的效果,但是仍然可以发现积分输出在开始的瞬间是个非常大的值,也就是误差从最开始一直存在,被大电阻和周期的输入输出电流平衡后,最终积分输出波形是频繁穿过零轴的三角波形,而理论的情况初始电容电压为0,波形为不穿过零轴的三角波,这说明误差存在,但是最终的波形仍然是稳定的,是可以接受的。
本次大作业运用了第六章集成运放电路的知识,并且利用了在积分电路电容两旁并联大电阻从而消除误差的技巧,最终的输出符合题目的公式要求,运放数量选取和电容电阻阻值也均符合要求。

浙公网安备 33010602011771号