MySQL 9.5 性能优化终极指南:从 10s 到 10ms 的 5 个核心心法【转】
你好,我是《Redis 高手心法》畅销书作者码哥,可以叫我靓仔。
今天,码哥带你深入 MySQL 的内心世界,扒一扒这个每天被你“增删改查”的老伙计,到底怎么才能跑得比香港记者还快!
咱都是实干派,不整那些虚头巴脑的理论。直接上硬菜,告诉你为啥你的 SQL 写得跟树懒一样慢,以及怎么给它装上火箭推进器。
“友情提示:码哥宣言:只讲官网最硬核的实战,不搞理论废话。要是看完没收获,码哥我当场……给你再讲一遍!
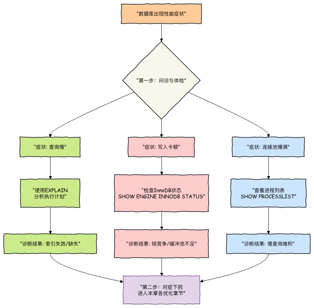
想象一下这个场景:月黑风高夜,你和对象(如果有的话)正在享受甜蜜时光。突然,报警短信“哔哔哔”响个不停——线上服务挂了一大片!
你火急火燎地打开监控一看,CPU 100%,数据库连接池爆满,无数请求在超时的边缘疯狂试探。你脑海中瞬间闪过三个字:慢查询!
别慌,码哥教你 MySQL 性能优化的“太极心法”:化 I/O 于无形,锁争用于无声。下面这套“组合拳”,请你接好。
数据库性能取决于数据库层面的多个因素,例如表结构、查询语句和配置设置。
这些软件层面的设计最终会转化为硬件层面的 CPU 和 I/O 操作,必须尽可能减少这些操作并提升其效率。
在进行数据库性能优化时,首先需要掌握软件层面的高级规则与指导原则,并通过实际耗时来评估性能。
随着经验积累,你将深入了解内部运行机制,并开始通过测量 CPU 周期和 I/O 操作等指标进行精准优化。
表结构设计
你想想,要是让姚明去住幼儿园的小床,他能睡得舒服吗?你的数据也是同理。
表结构就是数据的家,设计得好,数据住得舒坦,查询速度自然起飞。
数据类型:能小就别大,能瘦就别胖
TINYINT 是你的好朋友:存状态码(0/1),用TINYINT,别用INT!省下来的每一字节,都是为未来节省一次磁盘 I/O。
用 DATE 代替 DATETIME:如果你不关心时分秒,就别让它们占着茅坑不拉屎。
避免“Null 的诅咒”:NULL是个磨人的小妖精,它会让索引、计算都变得更复杂。尽量给列设置个默认值(比如空字符串,0)。
字符串类型优化:IP 地址可以存储为无符号整数;UUID 可以存储为 BINARY(16);固定长度字符串使用 CHAR;可变长度字符串使用 VARCHAR 并设置合适长度。
时间类型优化:只需要日期时使用 DATE 类型;需要自动更新时间戳时使用 TIMESTAMP。
码哥划重点:更小的数据类型 → 更少的磁盘空间 → 更多数据能塞进内存 → 更少的 I/O → 飞一样的速度。这叫因果律武器.
范式与反范式
范式化(高范式):好比夫妻财政 AA 制,账目清晰,更新自由(写操作快)。适合写多读少的场景。
反范式化(低范式):好比夫妻钱放一个兜,用起来方便,不用来回要(读操作快,避免 JOIN)。适合读多写少的场景。
没有绝对的好坏,只有适不适合。在需要极致查询速度时,适度冗余,是智慧的体现。
数据库设计是性能优化的基石。
合理的数据模型可以减少数据冗余、提高查询效率、确保数据一致性。
范式化
根据 MySQL 官方文档,优化的数据库设计需要平衡范式化与反范式化。
范式化设计遵循数据库设计的规范形式,通常到第三范式(3NF):
-- 范式化设计示例
CREATETABLEusers (
user_id INT PRIMARY KEY,
username VARCHAR(50),
email VARCHAR(100)
);
CREATETABLE orders (
order_id INT PRIMARY KEY,
user_id INT,
order_date DATE,
FOREIGNKEY (user_id) REFERENCESusers(user_id)
);
CREATETABLE order_items (
item_id INT PRIMARY KEY,
order_id INT,
product_id INT,
quantity INT,
FOREIGNKEY (order_id) REFERENCES orders(order_id)
);
范式化的优势在于:
- 数据冗余最小化,更新操作只需要修改一处
- 数据一致性高,减少数据异常
- 存储空间效率高
然而,过度范式化会导致查询需要频繁的 JOIN 操作,影响查询性能。
特别是在需要跨多个表检索数据时,JOIN 操作可能成为性能瓶颈。
反范式化的应用场景
当读操作远多于写操作时,适当反范式化可以显著提升查询性能:
-- 反范式化设计示例:订单表包含用户信息
CREATETABLE orders_denormalized (
order_id INT PRIMARY KEY,
user_id INT,
username VARCHAR(50), -- 反范式化字段
email VARCHAR(100), -- 反范式化字段
order_date DATE,
total_amount DECIMAL(10, 2)
);
-- 添加冗余的统计字段
CREATETABLE products (
product_id INT PRIMARY KEY,
product_name VARCHAR(100),
price DECIMAL(10, 2),
stock_quantity INT,
total_sold INTDEFAULT0-- 反范式化:预计算字段
);
以下流程图展示了数据库设计的决策过程,帮助你平衡范式化与反范式化:
索引
没有索引的查询,就像在图书馆里找一本没编号的书——只能“全表扫描”,一本一本地翻。
索引就是书的目录,而且是超级智能的B+Tree 目录。
索引用得好,下班回家早;索引用不好,DBA 两行泪。官方第 10.3 章是索引的“百科全书”。
索引是提高查询性能的关键,但不恰当的索引反而会降低性能。MySQL 9.5 引入了新的索引类型和优化技术。
-- 创建不同类型的索引
-- 1. B-Tree索引(默认):适用于全值匹配、范围查询、排序
CREATEINDEX idx_order_date ON orders(order_date);
-- 2. 哈希索引:适用于等值查询,Memory引擎支持
CREATEINDEX idx_hash_user ONusers(user_id) USINGHASH;
-- 3. 全文索引:适用于文本搜索
CREATE FULLTEXT INDEX idx_product_desc ON products(description);
-- 4. 空间索引:适用于地理空间数据
CREATE SPATIAL INDEX idx_location ON locations(coordinates);
-- 5. 多列索引(复合索引)
CREATEINDEX idx_user_status_date ON orders(user_id, status, order_date);
-- 6. 前缀索引:为字符串列前N个字符创建索引
CREATEINDEX idx_email_prefix ONusers(email(20));
-- 7. 函数索引(MySQL 8.0+):为表达式结果创建索引
CREATEINDEX idx_lower_username ONusers((LOWER(username)));
B+Tree 索引是如何工作的? 码哥给你画个“武功秘籍”:
索引设计最佳实践
-- 1. 选择性高的列放在索引前面
-- user_id的选择性高于status,因此user_id在前
CREATEINDEX idx_user_status ON orders(user_id, status);
-- 2. 考虑覆盖索引
-- 索引包含查询所需的所有列,避免回表
CREATEINDEX idx_covering ON orders(order_id, user_id, order_date, total_amount);
-- 查询可以使用覆盖索引
SELECT order_id, user_id, order_date
FROM orders
WHERE user_id = 100AND order_date > '2024-01-01';
-- 3. 避免重复索引
-- 以下索引是冗余的,因为idx_a_b可以用于a列的查询
CREATEINDEX idx_a ON table1(a); -- 冗余索引
CREATEINDEX idx_a_b ON table1(a, b);
-- 4. 定期分析索引使用情况
SELECT
object_schema,
object_name,
index_name,
count_star,
count_read,
count_fetch
FROM performance_schema.table_io_waits_summary_by_index_usage
WHERE index_name ISNOTNULL
ORDERBY count_star DESC;
-- 5. 删除未使用的索引
-- 使用sys schema查看索引使用统计
SELECT * FROM sys.schema_unused_indexes;
有几个点总结下:
-
最左前缀原则。
你建了一个复合索引
(last_name, first_name)。这意味著: WHERE last_name = '码'索引有效WHERE last_name = '码' AND first_name = '哥'索引有效WHERE first_name = '哥'(索引失效!)-
别在索引列上“搞计算”
- WHERE YEAR(create_time) = 2023(❌ 索引列被函数包裹,索引卒)。
- 要写成
WHERE create_time BETWEEN '2023-01-01' AND '2023-12-31'(✅)。 -
高选择性原则:别在“性别”这种低区分度的列上建索引。它就像问“你是中国人吗?”,大部分都是,问了也白问。要在“身份证号”这种高区分度的列上建。
当你怀疑某个索引是多余的,但又不敢删,怕删了引发线上事故怎么办?
在 MySQL 8.0+,你可以让它“隐身”:
ALTER TABLE user ADD INDEX idx_email (email); -- 创建
ALTER TABLE user ALTER INDEX idx_email INVISIBLE; -- 隐身!
索引还在,但优化器查询时完全无视它。观察一段时间,如果业务无恙,就可以放心DROP INDEX了。
这是线上索引管理的安全气囊!
在这里先介绍下我根据 10 年工作经验和面试经验亲手打造的面试专栏 -》《互联网大厂面试高手心法 58 讲》专栏,原价 89元, 现在已经涨价到 20元,满 400 人立马涨价,不要再错过。
我向官方申请了 20 张 8 折优惠券,前 20 名还能再优惠下单,不要错过!!!
8 折优惠码
JOIN 优化
JOIN 操作是数据库查询中最常见的性能瓶颈之一:
-- 1. 确保JOIN列上有索引
-- 优化前:没有索引的JOIN
SELECT * FROM orders o
JOINusers u ON o.user_id = u.user_id; -- user_id没有索引
-- 优化后:为JOIN列添加索引
CREATEINDEX idx_user_id ON orders(user_id);
CREATEINDEX idx_user_id ONusers(user_id);
-- 2. 小表驱动大表
-- 优化前:大表驱动小表
SELECT * FROM large_table l
JOIN small_table s ON l.key = s.key;
-- 优化后:小表驱动大表(通过STRAIGHT_JOIN提示)
SELECTSTRAIGHT_JOIN s.*, l.*
FROM small_table s
JOIN large_table l ON s.key = l.key;
-- 3. 避免笛卡尔积
-- 确保所有JOIN都有连接条件
SELECT * FROM table1, table2 WHERE table1.id = table2.table1_id; -- 正确
-- 4. 使用合适的JOIN类型
-- 根据数据分布选择INNER JOIN、LEFT JOIN等
-- 5. 分阶段JOIN处理大数据量
-- 第一步:获取筛选后的数据
CREATETEMPORARYTABLE filtered_orders
SELECT order_id, user_id
FROM orders
WHERE order_date > '2024-01-01';
-- 第二步:与其他表JOIN
SELECT fo.*, u.username
FROM filtered_orders fo
JOINusers u ON fo.user_id = u.user_id;
排序和分组优化
你可能会遇到这种诡异情况:ORDER BY create_time DESC明明有索引,但还是慢。
因为传统索引是升序的,反向扫描效率低。、
现在可以创建真正的降序索引了:
CREATE INDEX idx_time_desc ON article (create_time DESC);
这样,你的最新文章查询就能直接顺着索引快速返回,特别适合新闻流、朋友圈时间线这种场景。
常见优化技巧如下:
-- 1. 使用索引避免排序
-- 优化前:没有索引支持排序
SELECT * FROM orders ORDERBY order_date DESC;
-- 优化后:为排序字段添加索引
CREATEINDEX idx_order_date_desc ON orders(order_date DESC);
-- 2. 减少排序数据量
-- 优化前:排序所有列
SELECT * FROM orders ORDERBY order_date LIMIT100;
-- 优化后:只排序和选择必要列
SELECT order_id, order_date, total_amount
FROM orders
ORDERBY order_date
LIMIT100;
-- 3. 优化GROUP BY查询
-- 优化前:GROUP BY没有索引
SELECT user_id, COUNT(*)
FROM orders
GROUPBY user_id;
-- 优化后:为GROUP BY列添加索引
CREATEINDEX idx_user_id ON orders(user_id);
-- 4. 使用派生表优化复杂分组
-- 优化前:复杂GROUP BY
SELECT
o.user_id,
COUNT(*) as order_count,
SUM(oi.quantity) as total_quantity
FROM orders o
JOIN order_items oi ON o.order_id = oi.order_id
GROUPBY o.user_id;
-- 优化后:分阶段处理
WITH order_summary AS (
SELECT
o.order_id,
o.user_id,
SUM(oi.quantity) as order_quantity
FROM orders o
JOIN order_items oi ON o.order_id = oi.order_id
GROUPBY o.order_id, o.user_id
)
SELECT
user_id,
COUNT(*) as order_count,
SUM(order_quantity) as total_quantity
FROM order_summary
GROUPBY user_id;
分页优化
大数据量的分页查询是常见性能问题:
-- 1. 传统分页的性能问题
-- 偏移量越大,性能越差
SELECT * FROM orders ORDERBY order_date LIMIT100000, 20;
-- 2. 基于游标的分页(Keyset Pagination)
-- 记住最后一行的值,而不是偏移量
SELECT * FROM orders
WHERE order_date > '2024-01-01'
ORDERBY order_date
LIMIT20;
-- 下一页
SELECT * FROM orders
WHERE order_date > '最后一行日期'
ORDERBY order_date
LIMIT20;
-- 3. 使用覆盖索引优化
-- 先通过覆盖索引获取ID,再获取数据
SELECT o.*
FROM orders o
JOIN (
SELECT order_id
FROM orders
WHERE order_date > '2024-01-01'
ORDERBY order_date
LIMIT100000, 20
) tmp ON o.order_id = tmp.order_id;
-- 4. 分区表分页优化
-- 使用分区减少扫描范围
SELECT * FROM orders PARTITION (p2024_q1)
ORDERBY order_date
LIMIT100000, 20;
索引失效的 10 大场景
索引失效是慢查询的主要原因之一,开发中一定要避免以下 10 种场景:
- ** 使用 SELECT ***:查询所有字段,无法使用覆盖索引,必须回表查询,同时增加数据传输量;
- 索引列使用函数 / 运算:比如
WHERE DATE(create_time) = '2025-01-01'、WHERE age+1=20,MySQL 无法使用索引; - 隐式类型转换:比如索引字段是 INT 类型,查询时用字符串
WHERE age='20',MySQL 会进行类型转换,索引失效; - 使用 LIKE % xxx:左模糊查询
WHERE name like '%张三'会导致索引失效,右模糊WHERE name like '张三%'索引生效; - 使用 OR 连接条件:OR 两边的字段如果有一个没有索引,整个查询的索引都会失效;
- 使用 NOT IN/NOT EXISTS:这两个操作会导致 MySQL 放弃索引,选择全表扫描;
- 联合索引违反最左匹配原则:如上文所述,跳过左侧字段、范围查询在中间都会导致索引失效;
- 数据量太小:表中数据量过少时,MySQL 优化器会认为全表扫描比使用索引更快,主动放弃索引;
- 索引列有 NULL 值:MySQL 对 NULL 值的处理特殊,若索引列大量为 NULL,索引效率会大幅降低,建议设置默认值;
- 过度索引:表中索引过多,MySQL 优化器在选择索引时会花费大量时间,甚至选择错误的索引。
查询分析与优化策略
任何优化后,都要用EXPLAIN看看 SQL 的“体检报告”。关注type字段(最好达到ref或range)、key字段(是否用了你想用的索引)、rows字段(扫描行数越少越好)。
很多人以为优化就是调参数,大错特错!80%的性能问题源于糟糕的 SQL。
MySQL 9.5 提供了强大的查询分析工具,帮助我们识别和解决性能瓶颈。
EXPLAIN 命令深度解析
任何不跑EXPLAIN的优化都是耍流氓!这玩意儿就是 SQL 的“体检报告”。
-- 使用EXPLAIN分析查询
EXPLAINFORMAT=JSON
SELECT o.order_id, o.order_date, u.username,
SUM(oi.quantity * p.price) as total_amount
FROM orders o
JOINusers u ON o.user_id = u.user_id
JOIN order_items oi ON o.order_id = oi.order_id
JOIN products p ON oi.product_id = p.product_id
WHERE o.order_date >= '2024-01-01'
GROUPBY o.order_id
HAVING total_amount > 1000
ORDERBY o.order_date DESC
LIMIT10;
你得会看这几个关键指标:
-
id:查询标识符,相同 id 表示是同一查询块.
-
select_type:查询类型(SIMPLE、PRIMARY、SUBQUERY 等)
-
table:访问的表
-
partitions:匹配的分区
-
type 列:这是“访问类型”,从好到坏大概是:
system>const>eq_ref>ref>range>index>ALL。如果看到ALL(全表扫描),恭喜你,索引大概率没用好。 -
key 列:告诉你实际用了哪个索引。如果为
NULL,呵呵,索引失踪了。 -
possible_keys:可能使用的索引
-
key_len:使用的索引长度
-
ref:与索引比较的列
-
rows 列:表示 MySQL 认为它需要检查多少行。这个数字越大,查询越累。
-
filtered:按条件过滤的行百分比
-
Extra 列:这里的信息极度重要!比如出现
Using filesort(需要额外的排序)或Using temporary(需要创建临时表),都是性能杀手。
码哥骚操作:用 EXPLAIN FORMAT=JSON获取更详尽的“深度体检报告”,里面连成本(cost)都算给你看!
子查询的“陷阱”与“救赎”
很多靓仔写子查询是这样的:
SELECT * FROM users WHERE id IN (SELECT user_id FROM orders WHERE amount > 100);
看着没问题?但 MySQL 可能把它变成一个可怕的“相关子查询”,对外层每一行都执行一次子查询,慢到怀疑人生。
官方推荐救赎方案:使用 JOIN 或 EXISTS
SELECT u.* FROM users u
WHERE EXISTS (SELECT 1 FROM orders o WHERE o.user_id = u.id AND o.amount > 100);
-- 或者更直接的JOIN
SELECT DISTINCT u.* FROM users u
INNER JOIN orders o ON u.id = o.user_id
WHERE o.amount > 100;
以下是一些常见技巧。
-- 1. 避免使用SELECT *,只选择需要的列
-- 优化前
SELECT * FROMusersWHERE user_id = 100;
-- 优化后
SELECT user_id, username, email FROMusersWHERE user_id = 100;
-- 2. 使用EXISTS代替IN(当子查询返回大量数据时)
-- 优化前
SELECT * FROM orders
WHERE user_id IN (SELECT user_id FROMusersWHEREstatus = 'active');
-- 优化后
SELECT * FROM orders o
WHEREEXISTS (SELECT1FROMusers u WHERE u.user_id = o.user_id AND u.status = 'active');
-- 3. 将复杂查询拆分为多个简单查询
-- 优化前:一个复杂的多表JOIN查询
-- 优化后:拆分为多个查询,在应用层组合数据
-- 4. 合理使用LIMIT
-- 优化前:不必要的大量数据检索
SELECT * FROM orders WHERE order_date > '2024-01-01';
-- 优化后:添加LIMIT限制
SELECT * FROM orders WHERE order_date > '2024-01-01'LIMIT100;
-- 5. 避免在WHERE子句中对列进行函数操作
-- 优化前
SELECT * FROM orders WHEREYEAR(order_date) = 2024;
-- 优化后
SELECT * FROM orders WHERE order_date >= '2024-01-01'AND order_date < '2025-01-01';
MySQL 9.5 系统级优化
作为默认引擎,InnoDB 的调优是重中之重。
缓冲池(Buffer Pool)
这是 InnoDB 的灵魂所在。innodb_buffer_pool_size必须调大,通常是**系统总内存的 70%-80%**。
一个足够大的 BP 能让热数据常驻内存,告别磁盘 I/O。
“但怎么知道 BP 是否够用?看状态:
SHOW STATUS LIKE ‘innodb_buffer_pool_read%’;
如果 Innodb_buffer_pool_reads(从磁盘读取的页数)远大于 Innodb_buffer_pool_read_requests(总的读请求),说明 BP 太小了,很多数据不得不去磁盘读。
日志系统
Redo Log 是 InnoDB 的“日记本”,为保证事务持久性而存在。innodb_flush_log_at_trx_commit这个参数是性能和安全的关键平衡点:
- =1(默认):每次提交都刷盘。最安全,但最慢。适用于金融、交易等对数据一致性要求极高的场景。
- =2:每次提交只写到操作系统缓存,每秒刷一次盘。性能好,崩溃可能丢失 1 秒数据。适用于大多数业务场景。
- =0:每秒写和刷盘。性能最好,但崩溃可能丢失最多 1 秒数据。适用于可容忍少量数据丢失的场景(如日志收集)。
码哥建议:如果不是强一致性要求,尝试设置为2,性能提升会非常明显。
最后给出一份常用的配置。
MySQL 9.5 引入了新的配置参数,优化默认值:
# InnoDB缓冲池配置(通常设置为系统内存的70-80%)
innodb_buffer_pool_size = 16G
innodb_buffer_pool_instances = 8 # 减少争用,通常设为CPU核心数
# 日志文件配置
innodb_log_file_size = 2G # 更大的日志文件减少检查点
innodb_log_buffer_size = 64M # 日志缓冲区大小
# 连接管理
max_connections = 500 # 根据应用需求调整
thread_cache_size = 100 # 线程缓存大小
# 查询缓存(MySQL 8.0+已移除,注意替代方案)
# 使用应用层缓存或ProxySQL查询缓存
# 临时表和排序优化
tmp_table_size = 256M # 内存临时表最大大小
max_heap_table_size = 256M # 内存表最大大小
sort_buffer_size = 4M # 排序缓冲区大小
# InnoDB I/O优化
innodb_flush_method = O_DIRECT # Linux系统推荐
innodb_io_capacity = 2000 # 根据磁盘性能调整
innodb_io_capacity_max = 4000 # 最大I/O容量
# 事务隔离与锁
transaction_isolation = READ-COMMITTED # 大多数应用推荐
innodb_lock_wait_timeout = 50 # 锁等待超时时间
监控与度量——没有度量,就没有优化
MySQL 9.5 增强了监控和诊断功能,优化不是玄学,要靠数据说话。
-- 1. 使用Performance Schema监控性能
-- 查看最耗时的SQL语句
SELECT
DIGEST_TEXT,
COUNT_STAR,
SUM_TIMER_WAIT/1000000000as total_sec,
AVG_TIMER_WAIT/1000000000as avg_sec,
MAX_TIMER_WAIT/1000000000as max_sec
FROM performance_schema.events_statements_summary_by_digest
ORDERBY SUM_TIMER_WAIT DESC
LIMIT10;
-- 2. 使用sys schema快速诊断
-- 查看锁等待情况
SELECT * FROM sys.innodb_lock_waits;
-- 查看未使用索引
SELECT * FROM sys.schema_unused_indexes;
-- 查看表统计信息
SELECT * FROM sys.schema_table_statistics;
-- 3. 使用慢查询日志
-- 启用慢查询日志
SETGLOBAL slow_query_log = ON;
SETGLOBAL long_query_time = 1; # 超过1秒的查询
-- 分析慢查询日志
# 使用mysqldumpslow工具
mysqldumpslow -s t /var/log/mysql/mysql-slow.log
# 使用pt-query-digest工具
pt-query-digest /var/log/mysql/mysql-slow.log
-- 4. 实时监控
-- 查看当前连接和执行语句
SELECT * FROM information_schema.processlist
WHERE COMMAND != 'Sleep'
ORDERBYTIMEDESC;
-- 查看InnoDB状态
SHOWENGINEINNODBSTATUS;
-- 5. 使用MySQL Shell性能报告
-- MySQL Shell提供了高级诊断功能
\sql
\performance report
-
慢查询日志(Slow Query Log):你的“病历本”。开启它,记录下所有执行超过
long_query_time(比如 0.1 秒)的 SQL。 -
Performance Schema:MySQL 的“实时监控大屏”。它能深入监控到每个语句的执行阶段、锁等待、I/O 操作,是进阶优化的不二法门。
-
sys Schema:基于 Performance Schema 的“可视化报表库”。提供人类可读的视图,比如直接查询哪些语句全表扫描了:
SELECT * FROM sys.statements_with_full_table_scans;
总结:MySQL 优化心法秘籍
- 先诊断,后开药:
EXPLAIN、慢查询日志、Performance Schema 是你的“听诊器”和“CT 机”。 - SQL 为王:90%的性能问题能从 SQL 和索引层面解决或缓解。掌握哈希连接、子查询优化。
- 理解 InnoDB:调好 Buffer Pool 和 Redo Log,你就掌握了 InnoDB 的命脉。
- 善用新特性:不可见索引、降序索引等是线上运维和性能提升的利器。
- 硬件是保障:SSD 是解决 I/O 瓶颈的银弹,内存是缓解 I/O 压力的黄金。
- 数据驱动决策:建立监控基线,任何优化前后都要对比数据,确保真的有效。
优化是一条永无止境的路,但跟着 MySQL 官方文档和码哥的这份指南,你一定能从“新手村”勇者,成长为独当一面的“性能调优大师”!
好了,觉得有用,记得给码哥点赞、在看、分享三连!下次再见,靓仔!
转自
https://mp.weixin.qq.com/s?__biz=MzkzMDI1NjcyOQ==&mid=2247506797&idx=1&sn=46bf1803afac0af4c4f193d4d68ccda3&scene=21&poc_token=HH1Kx2mjEwhzxl2kenU9oQuFiL-BWgwwKuvALQaJ

浙公网安备 33010602011771号