函数发生器课程设计(Multisim仿真+PCB实物)
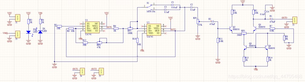
首先展示仿真原理图、PCB图和实物焊接测试图




一、设计要求:
频率范围为:10-99Hz,频率控制方式为:用可调电阻手动控制信号频率;通过改变控制电压Uc实现压控频率(VCF);输出电压:正弦波UPP≈2V 幅度连续可调,锯齿波UPP≈4V 斜率连续可调,方波UPP≈5V 占空比连续可调;波形特性:方波上升时间小于2uS;三角波非线性失真小于1%;正弦波谐波失真小于3%。
二、方案选择:
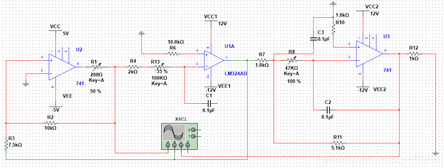
方案一:利用比较器产生方波,后用积分器产生三角波,经过差分放大电路转换为正弦波,

优点:该电路是将迟滞比较器、反向积分电路和差分电路结合起来的电路。产生的方波,三角波、正弦波的频率和幅值都是较容易调节,波形失真较小,差分放大器具有工作点稳定,输入阻抗高,抗干扰能力强。
缺点是:所用的元器件较多,电路较复杂。产生的正弦波是由三角波饱和失真和截止失真得到的,所以得到的波形是近似正弦波,和正弦波形还是有微小差异。

方案二:由RC桥式振荡产生正弦波,再经迟滞比较器和积分电路产生方波和三角波

优点:RC振荡电路可产生1Hz~1MH范围的正弦波,产生波形的频率范围很广,正弦波波形较标准,振幅和频率较稳定,频率调节方便.

缺点是:用RC桥式电路及整形积分电路构成的函数发生器所产生的信号难控制,不易调试,开始时略大于3起振,只能起振后再调试大小。电阻的改变对信号幅度的改变比较大,调节不是线性关系。

方案三:利用比较器产生方波,后用积分器产生三角波,再通过二阶低通滤波产生正弦波,

优点:电路简单,所用元器件数量少,电路焊接简单
缺点:电路的稳定性和抗干扰较差,调节波形比较费劲。由于正弦波是通过低通滤波实现的,波形还是和正弦波有略微区别。

综合选择我们采用了方案一。
三、单元电路设计:




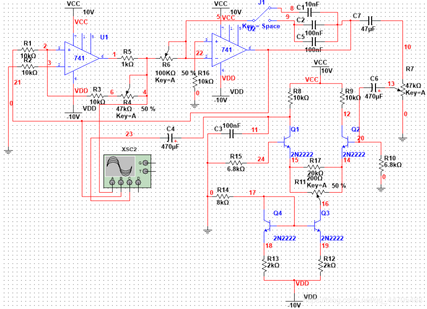
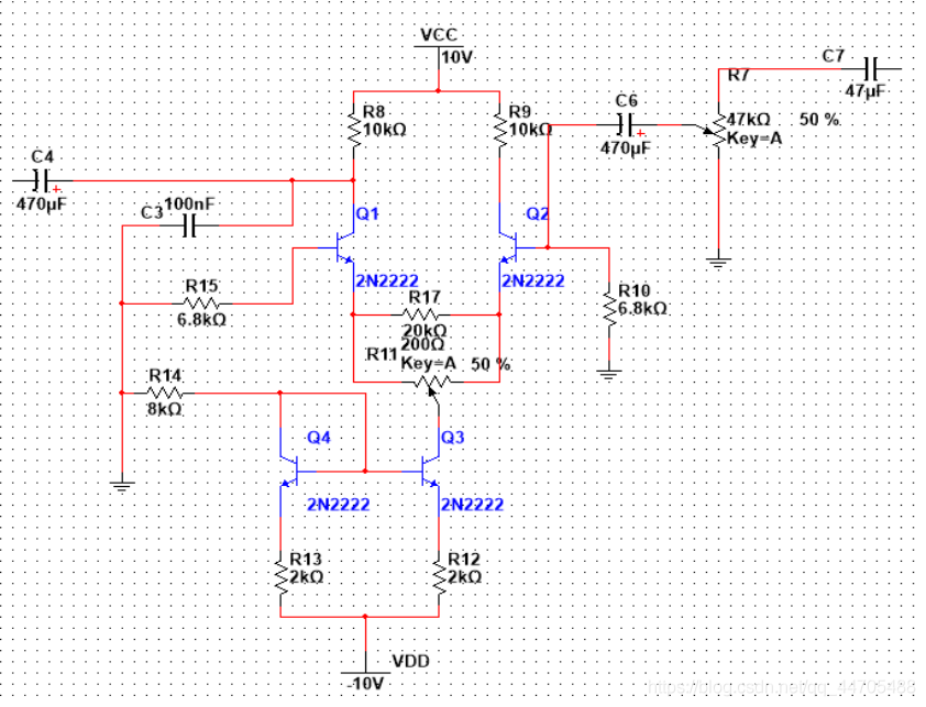
三角波—正弦波的变换电路主要由差分放大电路来完成差分放大器具有工作点稳定,输入阻抗高,抗干扰能力较强等优点。特别是作为直流放大器,可以有效的抑制零点漂移,因此可将频率很低的三角波变换成正弦波。波形变换的原理是利用差分放大器传输特性曲线的非线性。分析表明,传输特性曲线的表达式为:

为使输出波形更接近正弦波:1、传输特性曲线越对称,线性区越窄越好。2、三角波的幅度Um应正好使晶体关接近饱和区或截止区。3、图2-9为实现三角波—正弦波变换的电路。其中R7调节三角波的幅度,R11调整电路的对称性,三角波中隔直电容C4、C6要取得较大,输出频率低,取得C4=C6=470uF,滤波电容C3=100nF滤除高频波形。

实物测试结果:



基本达到了要求,完善就靠各位大佬发挥啦!
其他课设文章:
1、数字交通灯设计(Multisim仿真+PCB实物)
2、步进式增益调节语音放大器
3、AC-DC数字稳压电源设计与仿真
4、嵌入式+人工智能+物联网开发常用的开发工具
5、基于FPGA交通信号控制器—VHDL设计
项目的仿真和PCB工程已经放在下面公众号里面,可以关注公众号:Kevin的嵌入式学习站,输入关键字:“函数发生器”,就可以免费获取啦!创作不易,但您的点赞、关注、收藏就是对我最大的鼓励!

浙公网安备 33010602011771号