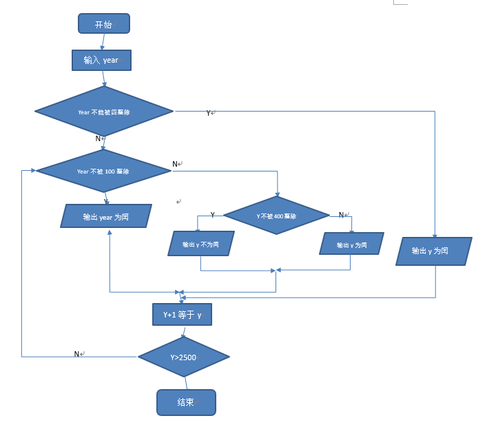
闰年的判定

#include <stdio.h>

int main() {

       int year;

       scanf(%d",&year);

  if (year % 4 != 0){

    printf("No");

  } else if (year % 100 != 0) {

    printf("Yes");

  } else if (year % 400 != 0) {

    printf("No");

  } else {

    printf("Yes");

  }

  return 0;

}

 

posted @ 2019-03-10 20:59  周贤123  阅读(135)  评论(0)    收藏  举报